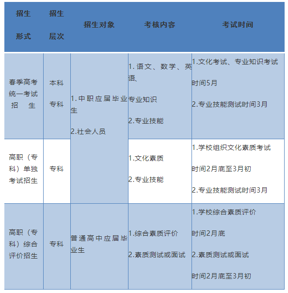
招生类型
山东省春季高考招生包括春季高考统一考试招生、高职(专科)单独考试招生和高职(专科)综合评价招生三种类型。各类考试招生对象、考核内容、考试时间请参照下表。
注:考核内容中“专业技能”均指全省春季高考统一考试招生技能测试。参加单独考试招生的退役士兵参加由学校组织的素质测试或面试。
春季高考统一考试按照专业类别进行考试和录取,考生报考时须从38个专业类别中选择1个专业类别进行报考,录取时不能跨类别录取。考生在进行专业类别选报时可根据个人学习的专业、就读专业意愿、职业规划等情况合理选报。





