泰安健康管理师考生个人健康承诺书下载入口
下载链接:
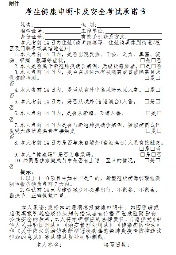
模板

防疫要求:
(一)考前14天起,请考生减少流动,不聚餐、不聚会、勤洗手、正确佩戴防护物品,做好个人防护,并做好近期日常体温和健康状况检测,如有发热、咳嗽,中、高风险地区旅居史、接触史或者体温≥37.3℃的,请及时做好相关就医、检测和防护工作。
(二)考生入场前需出示绿码“山东健康码”,核酸检查报告(国/境外、中高风险地区来源考生)和提交《考生健康申明卡及安全考试承诺书》。(见附件,打印后如实填写并携带),佩戴口罩(禁止佩戴带有呼吸阀口罩)、保持“一米线”有序排队,经体温检测正常、安检、身份核验通过方可进入考场。
(三)考生为新冠肺炎疑似病例、确诊病例、无症状感染者或确诊病例密切接触者不能参加考试。
(四)进入考场时,须接受安检、身份验证,务必严格控制入场速度,加大人员间距,有序排队进场,防止人员聚集和近距离接触;考试结束,考生须在工作人员指引下,尽快离开考场,避免聚集。
(五)考生考试全程佩戴一次性医用外科口罩;佩戴乳胶手套进行鼠标、键盘操作;考试过程中配合做好考点消杀工作,注意个人卫生,特别注意手卫生(进出试室前必须完成手消毒),避免用手触摸口、眼、鼻,打喷嚏、咳嗽时用纸巾遮住口鼻或采用肘臂遮挡等。
(六)考生在考试过程中出现发热、咳嗽、腹泻等异常症状的,须接受考点医务人员的专业评估,确不适合继续考试的,须服从工作人员安排中止考试。
(七)因疫情防控形势需要,相关考点结合当地疫情防控等级和实际情况,均制定了不同的防控措施,各考生要履行疫情防控义务,遵守地方有关规定,配合做好疫情防控工作。
(八)请考生如实填写或申报相关信息。不得隐瞒本人健康状况和旅居行程,不得故意压制已有的发热、咳嗽、腹泻等异常症状。如因隐瞒或虚假填报引起检疫传染病传播或者有传播严重危险而影响公共安全的后果,将承担相应法律责任,由有关部门按照《中华人民共和国刑法》、《治安管理处罚法》、《传染病防治法》和《关于依法惩治妨害新型冠状病毒感染肺炎疫情防控违法犯罪的意见》等法律法规处罚和制裁。





