沂南县2021年中小学招生片区划分
一、招生报名入口
1.信息采集。7月4日—7月25日,学生家长(其他法定监护人)可登陆“沂南县中小学新生入学服务平台”网页版、“爱山东容沂办”APP两种方式进行报名(登陆方式附后),选择各自报名窗口完成信息采集或更改。每名学生只允许填报一所公(民)办学校,但报名卧龙学校初中部的学生可允许再报一所公办学校,一旦被卧龙学校录取,所报公办学校的报名信息系统自动删除。无法进行网络报名的学生,可携带相关证件、证明,到片区内的学校,由工作人员帮助完成信息采集。
2.信息审核。7月25日-31日,各学校对提交的学生信息进行审核、校验,对上传材料不完善、不明确的小产权房、进城务工(经商)人员随迁子女入学资格,需入户现场调查核实。
3.提前批录取。7月26日前,卧龙学校初中部报名人数超出招生计划时,采取电脑随机派位。7月28日前,未按时报到缴费的新生取消录取资格。未被录取的学生于7月31日前,登录“沂南县中小学新生入学服务平台”,到所在招生片区重新报名。
4.审核反馈。8月1日-8日,家长于8月1-5日登陆系统查看审核结果。审核未通过的,会在信息平台显示原因或通过手机短信反馈审核结果(发送至注册的手机号码),对反馈信息需完善修改的,家长要及时修改补充。8月6-8日,各学校对再次提交的报名材料进行审核,对不能完全满足条件的,需入户现场调查核实。
5.学位安排。8月9日—8月15日,分批次进行学位安排。期间,县教体局对各学校审核通过的小产权房、进城务工(经商)人员随迁子女抽样核查。
6.名单公示。8月16日-20日,各学校将拟招收新生名单进行公示。
7.入学办理。8月22日起,完成学位分配的学校,家长可通过“沂南县中小学新生入学服务平台”查询电子版“入学通知书”及“入学须知”,并下载打印,按照录取学校时间要求办理入学手续。
8.阳光分班。8月28日前,各学校进行均衡阳光分班,分班情况及时公布,接受家长与社会监督。有条件的学校,学生、教师分班要同步进行。
9.新生报到。9月1-5日。
二、其他事宜
1.学生及其法定监护人所持《户口簿》《房地产权证》(不动产权证)登记时间截止日期为2020年6月30日。2020年7月1日至开学前,上述证件新登记或信息发生变化的,根据学校学位情况统筹安排。
2.卧龙学校北校区初中一年级计划招收走读生880人(不安排住宿);东校区计划招生1650人,主要招收住宿生,含竞技体校高水平运动员50人,县外招生计划300人(已完成)。
3.学校片区内公寓、办公用房、商业用房、期房(未交付入住)等,不作为入学依据。
4.学生户口与父母双方或一方在同一户口簿,但空挂于单位、亲戚、朋友户籍上的,不作为入学依据。
5.因疾病等特殊情况需延缓入学的,由父母或其他法定监护人向所在片区学校提交相应证明材料,经审核批准后可延缓入学。期满,应按规定入学。
6.对于家长或其他监护人无正当理由未送适龄儿童入学或造成辍学的,教育部门将联合政府有关部门给予批评教育,责令限期改正;逾期不改的,提请司法部门依法发放司法文书,敦促家长送子女接受义务教育;情节严重或构成犯罪的,依法追究法律责任。
县教体局咨询电话:7906109
县教体局监督电话:3880053
县招生平台技术电话:7906109
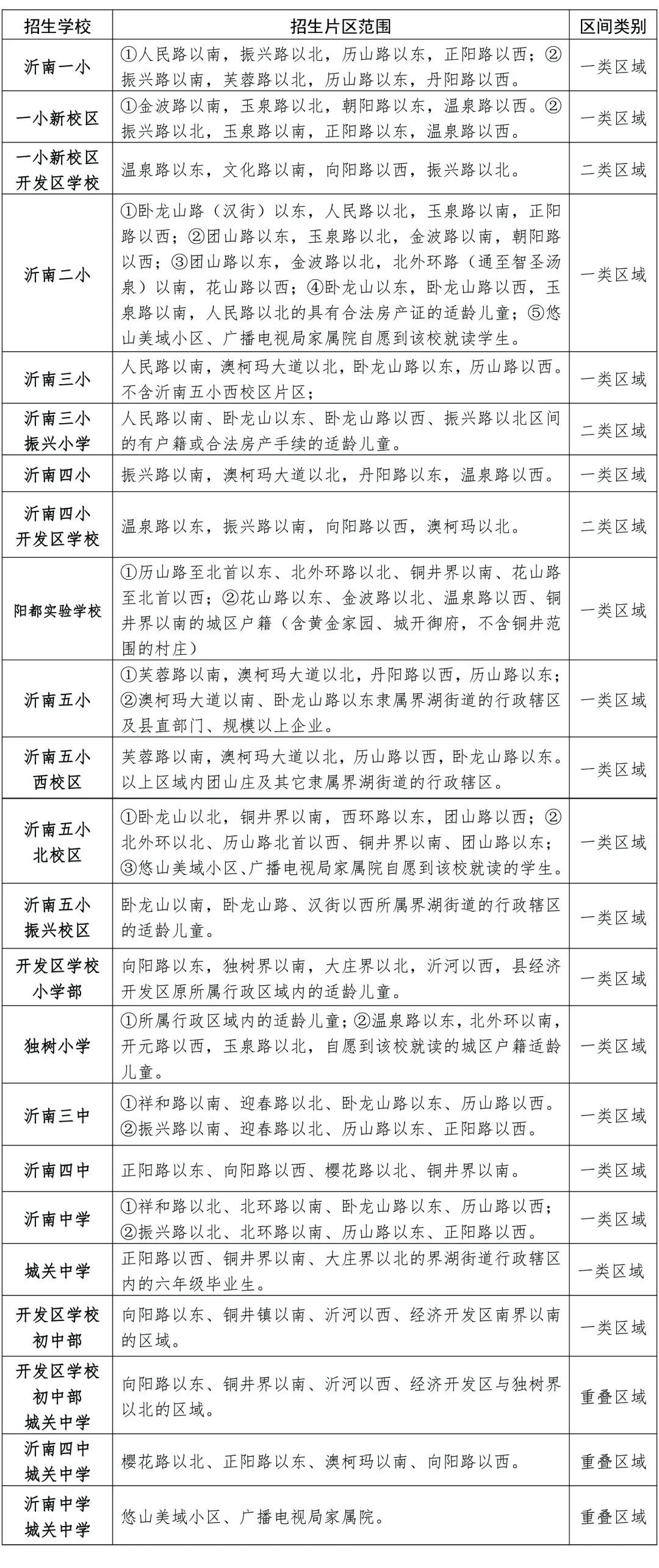
三、2021年沂南城区义务教育学校招生片区划分表
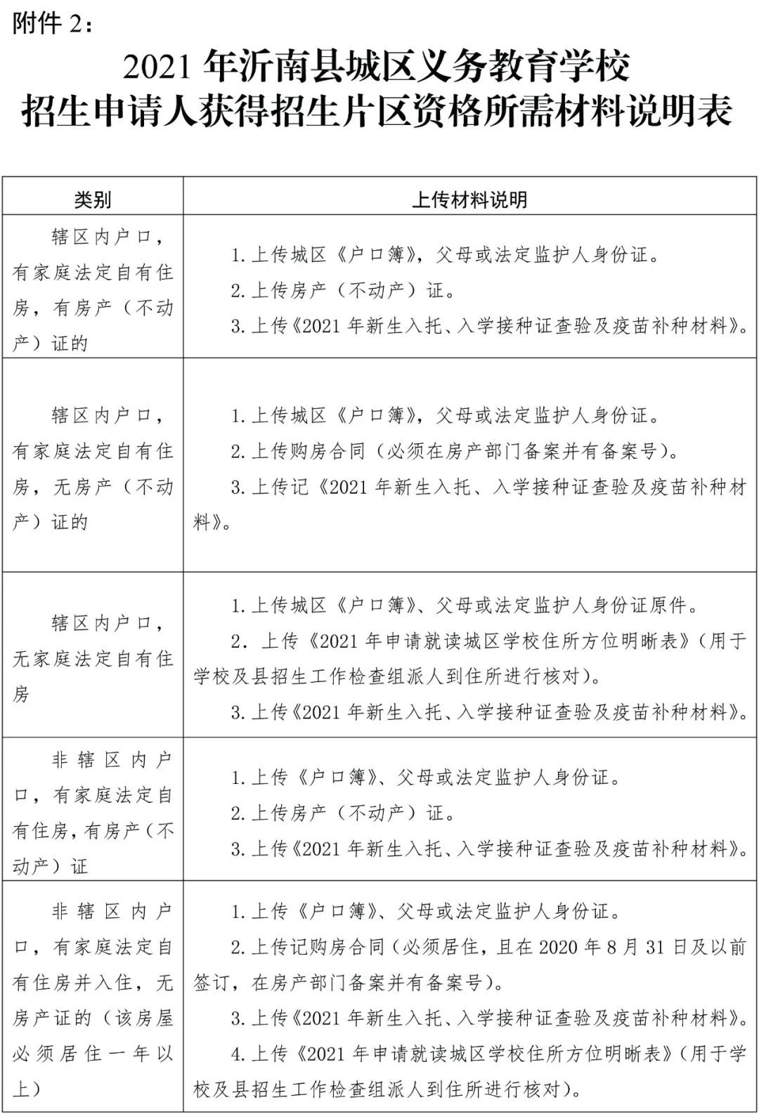
四、入读申请所需材料一定要备齐哦~

五、随迁子女入读申请所需材料↓
六、2021全县义务教育阶段学校招生计划一览表





