潍坊第八中学招生区域(潍坊八中招生范围)

教育百科2022-09-18 19:30:42未知

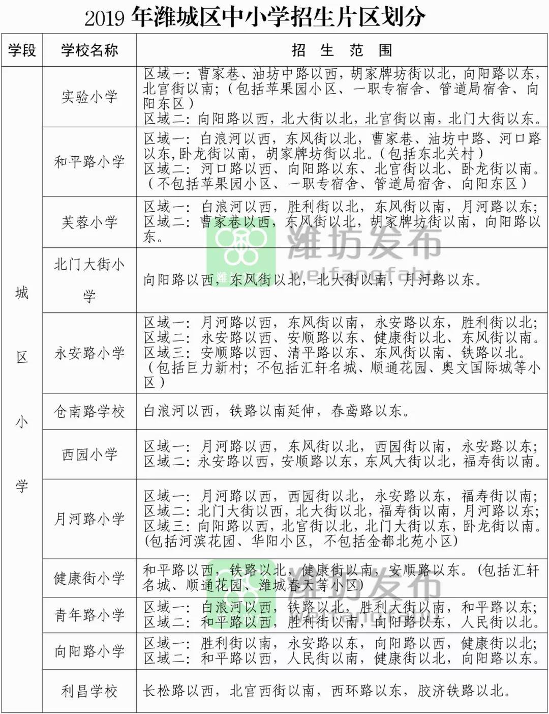
特别提醒:以上学区划片信息为2019的信息,大家参考一下。2020最新划片暂未发布,发布了小编会第一时间更新。

本文标签: ,划片  ,学区  ,信息  ,第一时间  ,小编  

相关推荐

猜你喜欢

大家正在看