一、2020年下半年高密社会人员普通话水平测试安排
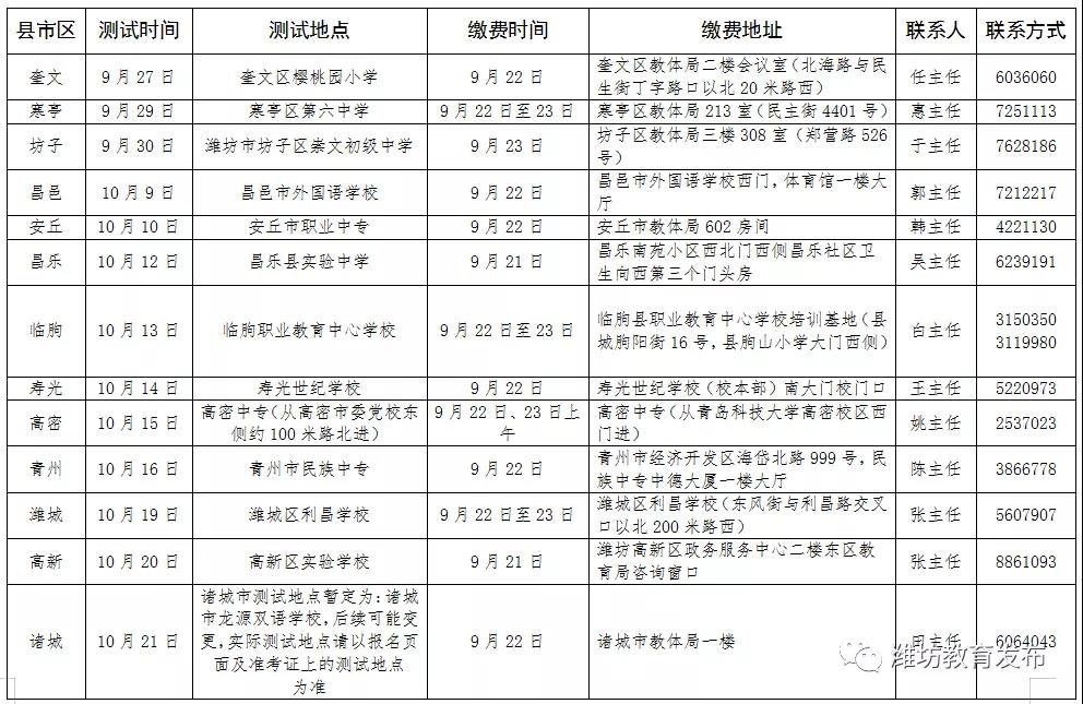
点击图片查看大图
二、缴费方式
考生须在所报考县市区测试点的指定时间内到缴费现场完成缴费,逾期没有完成缴费的考生不得参加测试。根据《潍坊市财政局 潍坊市发展和改革委员会关于印发<潍坊市收费基金目录清单>的通知》(潍财综〔2017〕24号)要求,自2017年6月开始,恢复我市普通话水平收费项目,学生每人次25元,其他人员每人次50元的标准收取(发改价格〔2003〕2160号)
三、考生考前准备
1.准考证:请考生自行于测试前三天内打印准考证,打印准考证网址即为报名网址(网址)。
2.健康通行码:电子健康通行码作为个人出行的电子凭证,是疫情防控查验的依据。考生可通过“爱山东”APP、微信“健康山东服务号”、支付宝“山东电子健康通行码”进行网上申请。
3.其它事项:考生必须佩戴口罩,可自行准备一次性手套。为保障考场安全,禁止考生携带消毒液与酒精;体温异常的考生禁止进入测试点,视为主动放弃参加本次测试。
四、各县市区测试点考前准备
各县市区测试点须统筹做好普通话水平测试有关工作,确保测试工作安全有序平稳开展。继续认真学习落实《山东省教育厅 山东省语言文字工作委员会关于恢复普通话水平测试工作的通知》中提出的疫情防控各项措施,切实履行主体责任,严格落实防控管理制度,做好消毒工作,合理引导分流考生。要认真准备测试设备,确保测试质量,选择配置较高、网络健全的机房作为测试场地,必要时同时开通多个测试场地,并严格按要求做好测试系统的装配工作。每个测试室要配备高清摄像,并保存数据三个月以上。要切实加强对测试工作各个环节的监督管理,严禁考场管理混乱和考生违规舞弊等情况发生,在做好疫情防控工作的基础上完成测试工作。
五、其它事项
1.缴费可由他人代缴,缴费人须出示被缴费考生的身份证电子照片等个人信息。
2.诸城市测试地点暂定为:诸城市龙源双语学校,后续可能变更,实际测试地点请以报名页面及准考证上的测试地点为准。
3.考生自行下载附件《潍坊市2020年普通话水平测试考生健康承诺书》打印两份并如实填写,分别在现场缴费和测试时上交到现场负责人员统一留存。
4.其它未尽事宜,请查看准考证。
联系人:董秀洁
电话:0536-8263500





