山东省教育厅等11部门
关于深化基础教育改革全面提高中小学教育质量的意见
鲁教基发〔2020〕2号
各市教育(教体)局、市委组织部、市委宣传部、市委编办、市妇联、市发展改革委、市财政局、市人力资源社会保障局、市自然资源局、市住房城乡建设局、市卫生健康委:
为贯彻落实《中共中央国务院关于深化教育教学改革全面提高义务教育质量的意见》《国务院办公厅关于新时代推进普通高中育人方式改革的指导意见》精神,进一步提高中小学教育质量,现提出如下意见。
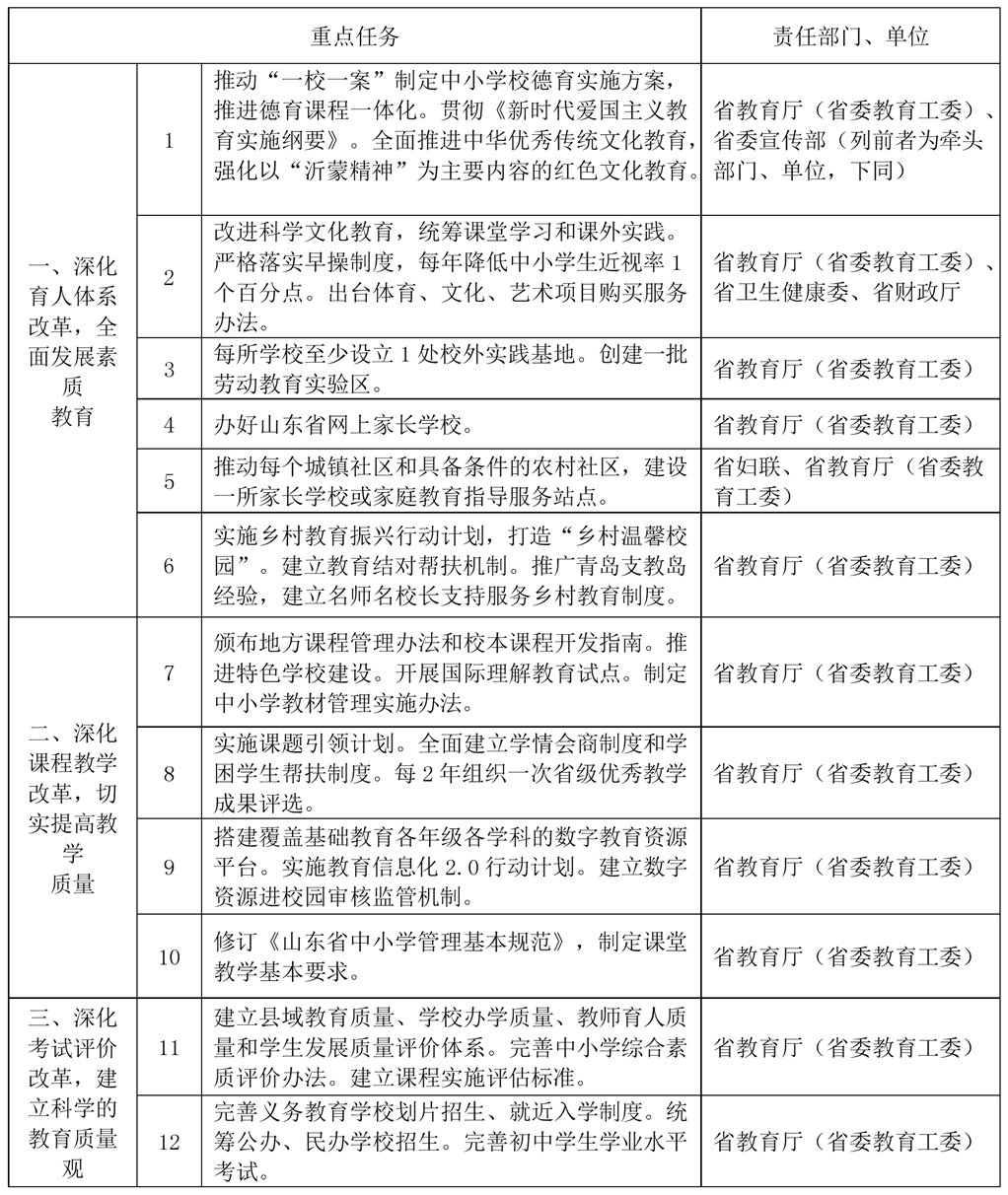
一、深化育人体系改革,全面发展素质教育
(一)突出德育实效。坚持德育为先,推动“一校一案”制定中小学校德育实施方案,推进德育课程一体化。认真贯彻《新时代爱国主义教育实施纲要》,丰富教育形式和载体,组织时代楷模等先进人物进校园活动,加强爱国主义、集体主义、社会主义教育。全面推进中华优秀传统文化教育,强化以“沂蒙精神”为主要内容的红色文化教育。
(二)注重全面发展。改进科学文化教育,统筹课堂学习和课外实践,培养学生创新思维和实践能力,提升人文素养和科学素养。严格落实早操制度,开展多种形式的校园体育、艺术活动,发展特色社团,每年降低中小学生近视率1个百分点。出台体育、文化、艺术项目购买服务办法,鼓励专业社会组织提供体育、文化、艺术教学支持。用足用好用活课后延时服务时间,组织开展丰富多样的拓展活动。做好学生发展指导,加强学生人生规划教育,开展职业体验。
(三)强化实践育人。发挥爱国主义、优秀传统文化教育基地和各类历史文化、自然资源公共设施的育人作用,每所学校至少设立1处校外实践基地。落实综合实践活动课时,丰富研究性学习、社会实践、志愿服务内容,每学期至少开展1次实践活动,促进学生在实践中经风雨、见世面、长才干。突出劳动教育,创建一批劳动教育实验区,坚持学生值日制度,组织学生参加义务劳动、适当承担力所能及的家务劳动,从小养成劳动习惯。
(四)注重家校共育。密切家校联系,强化学校、教师、家长联动机制,引导家长树立科学育儿观念,切实履行家庭教育职责。发挥学校主导作用和家长委员会协同作用,办好山东省网上家长学校,丰富家庭教育课程资源,扩大家长参与度和覆盖面。推动每个城镇社区和具备条件的农村社区,建设一所家长学校或家庭教育指导服务站点,为家长提供公益性家庭教育指导服务。
(五)搭建协同机制。实施乡村教育振兴行动计划,打造“乡村温馨校园”,提升乡村教育质量。建立教育结对帮扶机制,推进区域间教育协调发展,全面实现优质学校与薄弱学校、城市学校与农村学校的结对办学。推广青岛支教岛经验,打造教育志愿者专业团队,建立名师名校长支持服务乡村教育制度。
二、深化课程教学改革,切实提高教学质量
(六)加强课程教材建设。颁布地方课程管理办法和校本课程开发指南,建立质量监测评估制度,提高课程实施质量。以课程为载体,推进特色学校建设。开展国际理解教育试点,提升中小学生国际素养。制定中小学教材管理实施办法,组织编写优质地方课程教材,规范中小学教材教辅管理。
(七)优化教学方式。实施课题引领计划,带动育人方式改变。倡导启发式、互动式、情景式教学,引导学生主动思考、自主探究。融合运用现代信息技术手段,探索基于学科的课程综合化教学,开展研究型、项目化、合作式学习。坚持因材施教,注重分层教学,全面建立学情会商制度和学困学生帮扶制度,重视差异化教学和个别化指导。注重发现、培育、推广优秀教学成果,每2年组织一次省级优秀教学成果评选。
(八)加强资源建设。推进“教育+互联网”发展,搭建覆盖基础教育各年级各学科的数字教育资源平台。实施教育信息化2.0行动计划,推动互联网、大数据、人工智能等现代技术和课程教学深度融合。加强信息化终端设备及软件管理,建立数字资源进校园审核监管机制。
(九)规范教学管理。修订《山东省中小学管理基本规范》,制定课堂教学基本要求,指导学校建立教学管理规程。科学安排不同年级、不同学科作业数量和作业时间,坚持并完善课业负担调查制度,推行弹性作业和跨学科作业,努力减轻学生过重的课业负担。
三、深化考试评价改革,建立科学的教育质量观
(十)健全质量评价体系。建立县域教育质量、学校办学质量、教师育人质量和学生发展质量评价体系,开展质量监测评估。完善中小学综合素质评价办法,优化信息管理系统,加强使用管理。建立课程实施评估标准,全面开展教学评估。
(十一)完善招生考试制度。完善义务教育学校划片招生、就近入学制度,建立入学通知书制度,落实控辍保学责任。统筹公办、民办学校招生,严禁民办义务教育学校“掐尖”招生、违规招生。完善初中学生学业水平考试,推行等级评价、等级呈现、等级录取,推进高中学校通过课程特色、学生特长彰显办学特色。稳步推进高考综合改革。
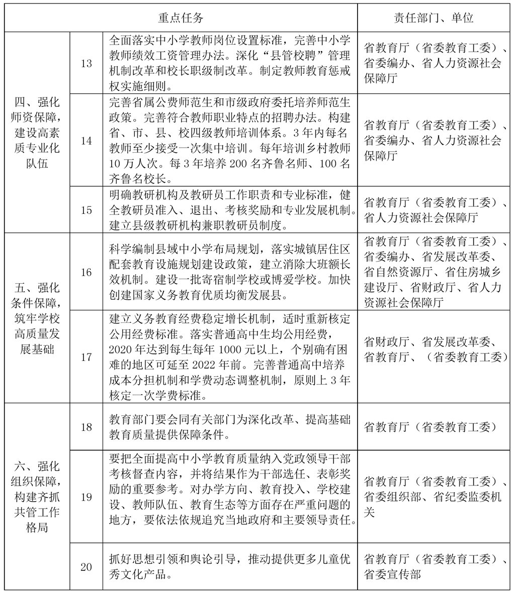
四、强化师资保障,建设高素质专业化队伍
(十二)激发教师队伍活力。全面落实中小学教师岗位设置标准,完善中小学教师绩效工资管理办法,绩效工资总量向寄宿制学校和开展课后服务的义务教育学校倾斜。加大工作量在绩效工资分配中的权重,全面搞活内部分配。深化“县管校聘”管理机制改革和校长职级制改革,明确校长办学治校的责任和权力,在事业单位岗位绩效工资制度框架内,进一步完善校长薪酬分配办法。制定教师教育惩戒权实施细则,坚决维护教师合法权益。
(十三)提升教师素质能力。加强教师教育体系建设,鼓励高水平综合院校举办教师教育。完善省属公费师范生和市级政府委托培养师范生政策,努力提高师范生生源质量。完善符合教师职业特点的招聘办法,改善教师结构。构建省、市、县、校四级教师培训体系,3年内每名教师至少接受一次集中培训。发挥优秀教师的传帮带作用,每年组织优秀教师送教上门,培训乡村教师10万人次。加强齐鲁名师名校长队伍建设,每3年培养200名齐鲁名师、100名齐鲁名校长。
(十四)加强教研队伍建设。明确教研机构及教研员工作职责和专业标准,健全教研员准入、退出、考核奖励和专业发展机制。完善省、市、县三级教学研究体系,为教研机构配齐所有学科专(兼)职教研员。积极推进县级教学研究与改革工作,建立县级教研机构兼职教研员制度,组织经常性教研活动。
五、强化条件保障,筑牢学校高质量发展基础
(十五)继续改善学校办学条件。科学编制县域中小学布局规划,落实城镇居住区配套教育设施规划建设政策,建立消除大班额长效机制。做好义务教育薄弱环节改善和能力提升,在留守儿童、特困家庭儿童集中的乡镇建设一批寄宿制学校或博爱学校。加快创建国家义务教育优质均衡发展县。
(十六)提高经费保障水平。建立义务教育经费稳定增长机制,适时重新核定公用经费标准。落实普通高中生均公用经费,2020年达到每生每年1000元以上,个别确有困难的地区可延至2022年前。完善普通高中培养成本分担机制和学费动态调整机制,原则上3年核定一次学费标准。
六、强化组织保障,构建齐抓共管工作格局
(十七)落实部门职责。全面加强党的领导,市、县教育行政部门主要负责人要热爱教育事业、具有教育情怀。坚持基础教育优先发展,经济社会发展规划要优先安排基础教育,财政资金投入优先保障基础教育,土地等公共资源优先满足基础教育发展需要。教育部门要会同有关部门为深化改革、提高基础教育质量提供保障条件。
(十八)强化考核督导。要把全面提高中小学教育质量纳入党政领导干部考核督查内容,并将结果作为干部选任、表彰奖励的重要参考。对办学方向、教育投入、学校建设、教师队伍、教育生态等方面存在严重问题的地方,要依法依规追究当地政府和主要领导责任。
(十九)营造良好环境。各级各部门要切实履行职责,齐抓共管,抓好思想引领和舆论引导,推动提供更多儿童优秀文化产品。加强校园及周边综合治理,维护校园正常秩序和师生合法权益,为深化教育教学改革、提高基础教育质量营造教书育人良好氛围。
附件:重点任务分工.doc
山东省教育厅
中共山东省委组织部
中共山东省委宣传部
中共山东省委机构编制委员会办公室
山东省妇女联合会
山东省发展和改革委员会
山东省财政厅
山东省人力资源和社会保障厅
山东省自然资源厅
山东省住房和城乡建设厅
山东省卫生健康委员会





