2022年高考作文题
全国新高考I卷
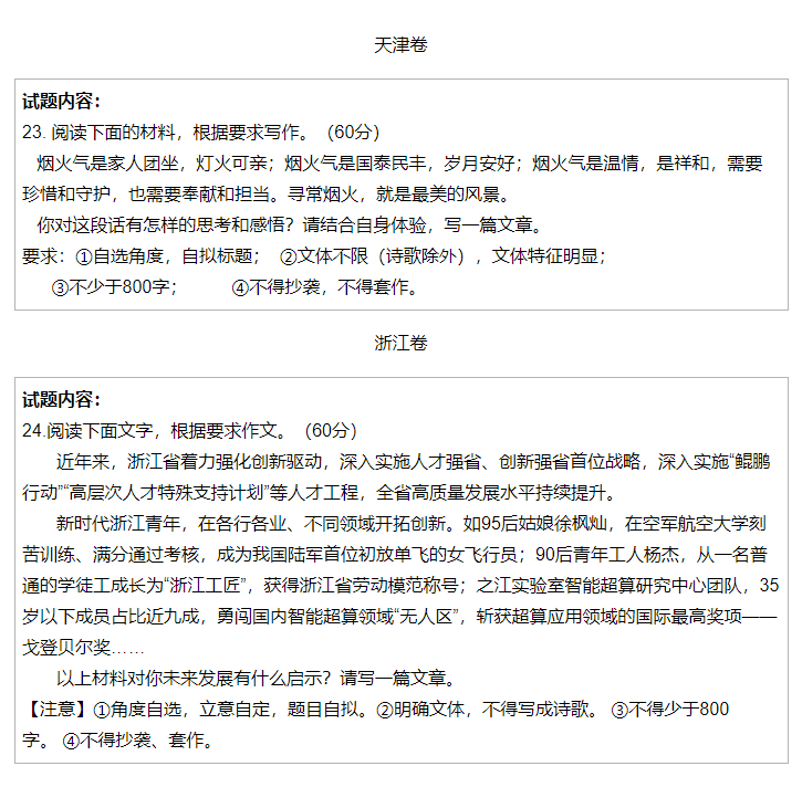
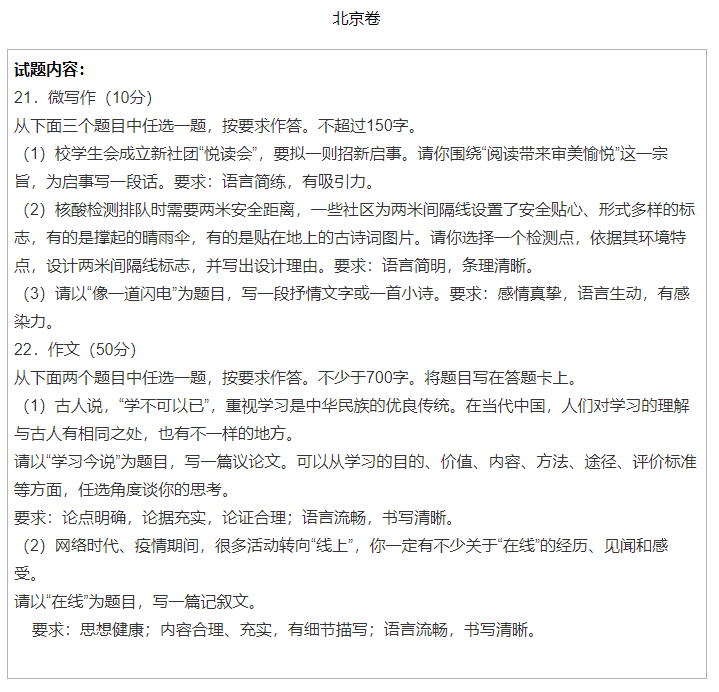
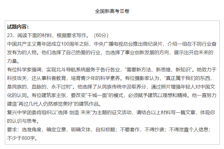
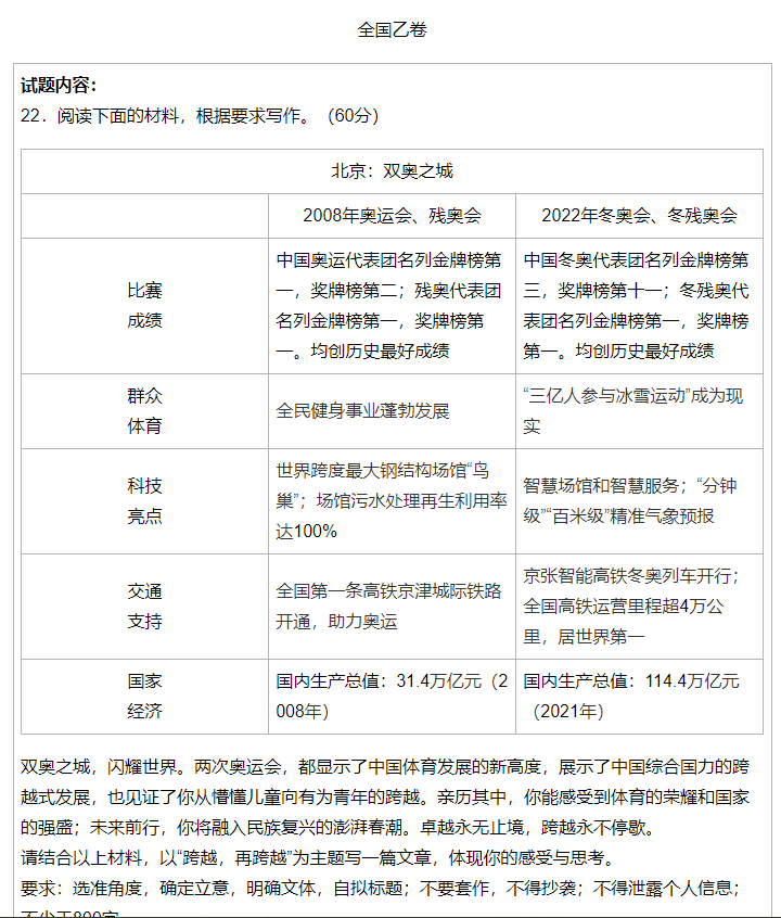
试题内容:
23.阅读下面的材料,根据要求写作。(60分)
“本手、妙手、俗手”是围棋的三个术语。本手是指合乎棋理的正规下法;妙手是指出人意料的精妙下法;俗手是指貌似合理,而从全局看通常会受损的下法。对于初学者而言,应该从本手开始,本手的功夫扎实了,棋力才会提高。一些初学者热衷于追求妙手,而忽视更为常用的本手。本手是基础,妙手是创造。一般来说,对本手理解深刻,才可能出现妙手;否则,难免下出俗手,水平也不易提升。
以上材料对我们颇具启示意义。请结合材料写一篇文章,体现你的感悟与思考。
要求:选准角度,确定立意,明确文体,自拟标题;不要套作,不得抄袭;不得泄露个人信息;不少于800字。





