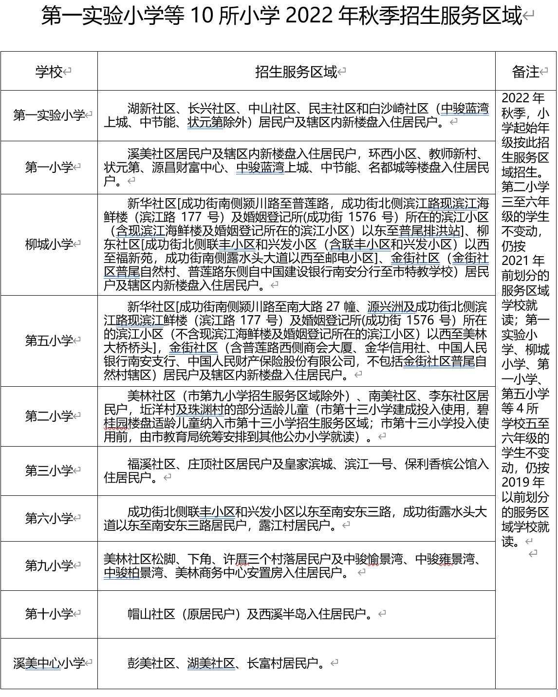
南安市小学2022学区划分
一、2021南安市招生服务区域
二、招生原则
(一)公办、民办学校实行同步招生。
(二)公办学校按照“划片招生,就近入学”原则,组织招生服务区内的适龄儿童就近免试入学,并接收符合招生政策性照顾条件的适龄儿童及居住在我市的外来务工人员随迁适龄儿童入学。
(三)民办学校按照“免试入学”原则,面向南安市域内招生。报名人数少于或等于招生计划数时,实行直接录取;报名人数大于招生计划数时,实行分批次电脑派位录取。已被民办学校录取的学生不能再到公办学校就读;未被民办学校录取的学生,由市教育局统筹安排到户籍所在地的公办学校就读。
三、招生对象
本市户籍或居住在本市符合招生政策条件的年满6周岁(即2016年8月31日前出生,含8月31日)的适龄儿童。





