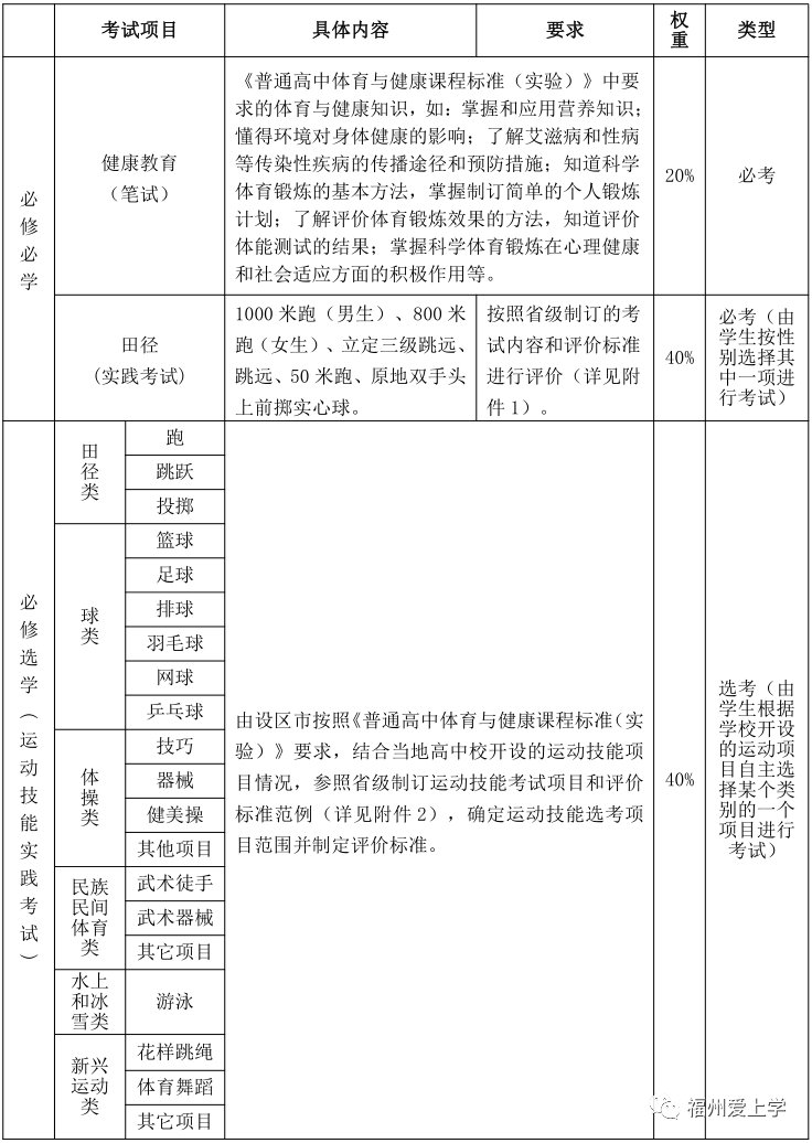
考试内容
考试内容包括:● 必修必学的健康教育(笔试)和田径(实践考试);
● 必修选学的运动技能实践考试。必修必学的田径实践考试,从省定考试项目中选择一项进行考试。必修选学的运动技能实践考试,由学生从设区市公布的田径类、球类、体操类、民族民间体育类、水上和冰雪类、新兴运动类等六个系列考试项目中选择一个学校有开设的项目作为考试内容进行考试。必修选学运动技能实践考试中,考生若选择田径类进行考试,则其所选具体项目不能与其在必修必学田径中所选择的项目相同。相关项目和要求详见下表(点击图片可放大查看)。





