南安市小学公办学校招生
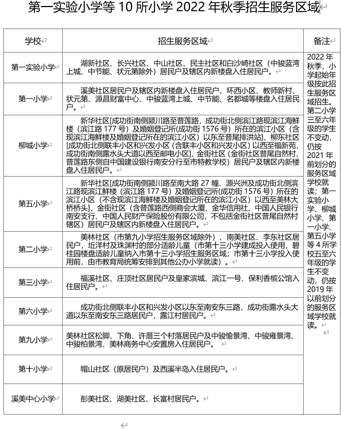
(一)第一实验小学、柳城小学、第一小学、第二小学、第三小学、第五小学、第六小学、第九小学、第十小学和溪美中心小学等10所中心城区小学、(以下简称第一实验小学等10所小学)招生
第一实验小学等10所小学的招生工作按第一批次、第二批(类)次、第三批(类)次的顺序依次进行(具体时间安排详见附件2)。
第一批次、第二批(类)次实行同区域学校[同区域学校:第一实验小学、柳城小学、第一小学、第五小学、第六小学、第十小学、溪美中心小学为同区域学校;第二小学、第三小学、第九小学为同区域学校]同批(类)次平行招生。
各校按照招生服务区域内(详见附件3)适龄儿童登记户籍时间的先后顺序依次录取第一批次招生对象。
学校完成第一批次招生计划数的,则不再启动后续批次招生。第一批次未被招收的招生对象,按照“志愿+电脑派位”的方式,由市教育局调剂到同区域其他第一批次招生计划数未满额的学校入学。
第二批次第1类、第2类、第3类招生对象的招生依此类推,第4类招生对象按随迁适龄儿童居住证办理时间的先后顺序依次录取。
第一批次、第二批(类)次招生对象,未被同区域市直小学招收的,由市教育局统筹安排到周边公办小学就读。
学校完成第一批次和第二批(类)次招生对象招生任务后,如有剩余学位,可以启动第三批(类)次招生。如果登记报名的适龄儿童数小于或等于该校招生剩余学位数,由学校予以招收;如果登记报名人数大于该校招生剩余学位数,通过电脑派位的方式确定招收对象,未被招收的适龄儿童,回户籍所在地公办小学就读。





