2022泉州鲤城区招生计划数及招生服务范围
鲤城区公办小学计划招生120个班,其中老城区招生学校9所,计划招收50个班;新区招生学校18所,计划招收70个班。
老城区各公办小学招生计划数
新区各公办小学招生计划数
民办小学招生计划数及范围
鲤城区地面现有4所民办小学,学校审批机关为鲤城区教育局,今年招生对象均为鲤城区范围内常住适龄儿童,具体招生计划数和范围如下:
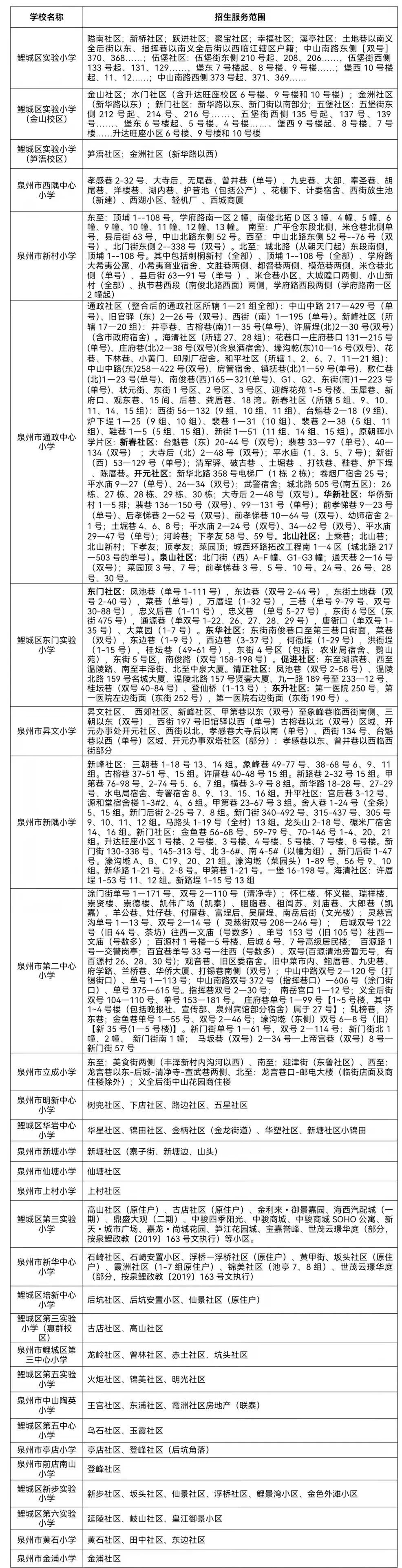
鲤城区各公办小学招生服务范围
教育百科2022-09-17 19:09:04佚名
2022泉州鲤城区招生计划数及招生服务范围
鲤城区公办小学计划招生120个班,其中老城区招生学校9所,计划招收50个班;新区招生学校18所,计划招收70个班。
老城区各公办小学招生计划数
新区各公办小学招生计划数
民办小学招生计划数及范围
鲤城区地面现有4所民办小学,学校审批机关为鲤城区教育局,今年招生对象均为鲤城区范围内常住适龄儿童,具体招生计划数和范围如下:
鲤城区各公办小学招生服务范围