
第一部分:积分入学的申请
1、在湖里区申请积分入学的条件是什么?
答:2015年9月1日至2016年8月31日期间出生的年满六周岁且同时符合以下2个条件的随迁子女有资格在湖里区申请积分入学,不足龄儿童、超龄儿童和已经在其他地方入学取得小学学籍的学龄儿童均不能申请。
(1)随迁子女父(母)持有在有效期内的居住地住址在湖里区的福建省居住证。
(2)随迁子女父(母)报名前在湖里区连续居住6个月以上,即2021年11月1日-2022年4月30日必须在湖里区居住。
2、我之前一直按时缴交社保,但2020年至今由于新冠肺炎疫情原因务工单位没有及时缴交,中间断掉了,现已补缴,请问这样会影响积分入学的社保积分吗?
答:不影响。
受新冠肺炎疫情影响于2020年1月-2022年3月务工单位因无法及时缴交社保导致中断的,社保补缴后,积分系统为其认定为正常缴交,视为其补缴后的月份连续有效。
3、在湖里区申请积分入学报名的时间和方式是什么?
答:2022年,我区积分入学采用网上报名的方式,符合条件的随迁子女可于4月18日—4月27日在“i厦门”一站式综合服务平台(https://ixm.xm.gov.cn/)的“积分入学 ”栏目或通过“i厦门”微信公众号进行网上报名,逾期未进行网上报名的,均视为自动放弃在我区参加积分入学的资格。
注意:网上报名前,家长必须用电脑登录“i厦门”一站式综合服务平台或手机关注“i厦门”微信公众号(ixm0592)进行实名认证(中级)。实名认证不用等到网上报名平台开放才做,现在就可以先做实名认证。具体实名认证操作方法可按照“i厦门”一站式综合服务平台上的步骤逐步进行。
4、父母的户籍在湖里区,可是孩子的户籍不在湖里区,需要申请积分入学吗?
答:需要。
是否需要申请积分入学是以孩子的户籍来认定的,只要是境内非岛内户籍的适龄儿童均需参加积分入学。
5、孩子跟母亲在一个户口本,与父亲不同户口本,父亲可以作为孩子的主申请人申请积分入学吗?在湖里区房子的产权证上名字也是父亲的,可以加24分吗?
答:可以。
需提供结婚证(在报名系统亲子关系栏按要求上传结婚证照片),父母任何一方都可作为主申请方,同时孩子父母任何一方在湖里区所购符合加分条件的房产也可以加24分。
6、孩子跟父母都不在一个户口本上,在老家跟爷爷一个户口本,父母可以作为孩子的申请人参加积分入学吗?
答:可以。
只需提供孩子出生时医院的出生证明即可(在报名系统亲子关系栏按要求上传出生证明照片)。
7、孩子的父母没有在厦门居住,孩子的其他亲属(比如爷爷奶奶或叔叔姑姑等)可以作为申请方申请积分入学吗?
答:不可以。
随迁子女申请积分入学,申请人需为随迁子女的法定监护人(原则上为父亲或母亲)。如申请人不是随迁子女的法定监护人,将取消其在我区参加积分入学的资格,同时将相关人员列入失信人员名单。
8、在湖里区购房并取得产权证后没有办理居住证,近期才开始办理了居住证的能参加积分入学吗?
答:能参加。
在湖里区购置拥有50%以上(不含50%)产权符合成套居住条件的商品住房的随迁子女父(母),若因办理居住证年限不足而达不到积分入学基本条件的,可凭借其本人(或配偶)在湖里区购买房屋的产权证登记时间与其办理居住证(或暂住证)的时间合并计算在厦居住时间,满足连续居住6个月以上的,可视为符合居住时间的基本条件。
9、2022年积分入学需要提供纸质证明材料吗?
答:2022年随迁子女申请积分入学不需要提交纸质证明材料,只需在规定时间内进行网上报名,填写个人信息。申请人必须保证所填写的信息真实有效,一经查实有弄虚作假行为的,将取消其在我区参加积分入学的资格,同时将相关人员列入失信人员名单。
第二部分:积分入学的计算
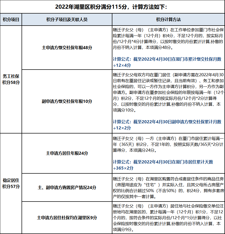
10、2022年湖里区积分入学的积分怎么计算?
点击查看大图
11、主申请方和副申请方怎么选择,用谁的信息注册和认证i厦门账号谁就是主申请方吗?
答:报名时必须用孩子的父亲或母亲其中一方的信息注册和认证账号,但用谁的信息注册和认证与是否是主申请方没有关系,只需在报名时填写孩子父亲和母亲两个人的信息即可。
积分系统在公布积分试算结果时会分别以两个监护人为主申请方计算出两个积分(即父亲为主母亲为副和母亲为主父亲为副),家长可以在积分确认时自行选择一方(通常选得分较高的)为主申请方进行积分确认,无需在报名时就决定和选择由谁作为主申请方计算积分。
第三部分:社保积分及计生相关问题
12、我来厦门后工作一直不稳定,没有缴交社保,可以报名吗?
答:积分入学基本条件对社保没有要求,只要符合第一题中积分入学条件即可参加报名。
13、夫妻两个都在厦门居住和缴交社保,怎么计算副申请方的分?
答:副申请方在2022年4月30日前有在厦居住记录或暂住记录,且当前有效,才能将副申请方在厦门缴交的社保月份进行累计算分,副申请方的社保累计满一年积2分,满分10分。
14、2022年积分入学已经取消了计生加分吗?
答:是的,按照国家最新的计生政策,今年积分入学已取消计生加分项。
第四部分:居住积分相关问题
15、孩子需要申请积分入学,可父母是岛外户籍,无法办理居住证,怎么认定居住时间?
答:孩子是非厦门岛内户籍,监护人是厦门市户籍(不含湖里区)的申请积分入学,监护人无法办理居住证,需要到其实际居住地的社区居委会开具居住证明来证明其在湖里区居住的年限。(居住证明社区网格化系统开具,积分入学报名系统可直接提取,无需再拍照上传。这个时间年限主要影响基本条件与居住社保同一区9分)。
另外,其在厦门居住年限的认定分为以下两类:
(一)监护人为厦门市户籍原住民
其在厦居住年限为其户口在厦门的年限,由于其为厦门市户籍原住民,基本上居住积分可以得24分满分。
(二)监护人为购房入户居民
其在厦居住年限为其户籍迁到厦门的年限与其在厦办理居(暂)住证的时间合并计算。(这个时间年限主要影响居住的24分)
16、从2016年12月开始派出所就不办理暂住证了,而是办理居住证,请问暂住证的时间也可以累计计算积分吗?
答:2016年12月之前办理暂住证的时间可以累计计算积分,随迁子女父母申领居住证前在公安机关记录的暂住时间,与居住时间合并计算积分。
第五部分:居住社保同一区9分相关问题
17、在湖里区居住但在其他区务工和缴交社保,可以得“居住和社保同一区”的9分吗?
答:不可以得分。
只有居住地和社保缴交单位注册地都在湖里区的月份,才可以累计计算“居住社保同一区”的积分,有几个月的就算几个月的积分,满12个月积1分,本项最高得9分。
18、在湖里区居住,也在湖里区务工,但公司的社保缴交地在其他区,可以加9分吗?
答:不可以得分。
本项以居住地和社保缴交单位注册地来认定是否符合得分条件,社保缴交地不在湖里区的不符合本项得分条件。
19、居住地和社保缴交地在同一区的9分到底怎样认定?
答:按照积分细则,“随迁子女父(母)一方(主申请方)居住地与社保缴交地均在湖里区的,累计每满一年积1分,本项满分9分。”以自然月为计算单位,具体认定标准如下:
1.该月有在厦登记居住并且居住地均在湖里区,不能有其他区的居住记录。
2.该月的社保为按时缴交的且社保缴费单位的注册地在湖里区。
同时满足上述2个条件的月份,积分系统才计算该月的得分,具体数据以报名系统提取到的公安、人社和市场监督管理局等相关部门的数据为准。
第六部分:购房相关问题
20、已经在湖里区购房的也需要参加积分入学吗?
答:需要。
境内非岛内户籍的适龄儿童均需参加积分入学。
21、在湖里区购房,但是产权证还没有办出来,可以加分吗?
答:在湖里区购置符合条件的新建商品住房,如因开发商的原因还未取得产权证,则须在厦门市国土资源与房产管理局有备案的《商品房买卖合同》,才能加24分,但购房时间不能与居住时间合并计算;在湖里区购置符合条件的二手商品住房,则必须取得产权证才可以加24分。
22、湖里区的房子原来是跟别人合买的,两人产权比例各占50%,得知积分入学需产权比例超过50%(不含50%)才能得分后,办理了产权比例变更,现在父母合计产权是51%了,可以加24分吗?购房时间可以合并计算居住时间吗?
答:若过户取得新的产权证后,随迁子女的父母取得符合条件的住房产权比例超过50%(不含50%)的,可以得24分。购房时间可以合并计算居住时间,但是只能从产权比例变为51%后合并计算,之前产权比例为50%的购房时间不能合并计算。
第七部分:积分确认、排序及电脑派位相关问题
23、自己的积分怎样查询?怎样进行积分确认?
答:湖里区教育局将于6月初在“i厦门”一站式综合服务平台网站和“i厦门”微信公众号上公布积分试算结果并开启网上积分确认,具体时间请及时关注湖里教育微信公众号的相关通知。逾期未进行积分确认的,均视为自动放弃在我区参加积分入学的资格。
24、我的积分与别人相同,积分排名是并列吗?派位时怎么派位呢?
答:总积分相同的随迁子女,依次按以下项目进行同分排序:购房、社保年限、居住年限。若按上述项目同分排序后积分仍相同的,则为并列排名,电脑派位时按随机的原则进行派位。
25、参加积分就能在公办学校或民办学校就学吗?如果没被派上怎么办?
答:符合积分入学条件不一定就能派到学校。电脑派位的原则是“积分优先 遵循志愿”,即根据申请人的积分排名位次和志愿填报情况进行派位。积分高的派入公办学校的机会较大,积分较低的可能会派到民办学校或者派不到任何学校。没有被派到湖里区任何小学的随迁子女建议尽快回户籍所在地就学。






