海沧区2022年进城务工人员随迁子女积分入学
工作日程安排表
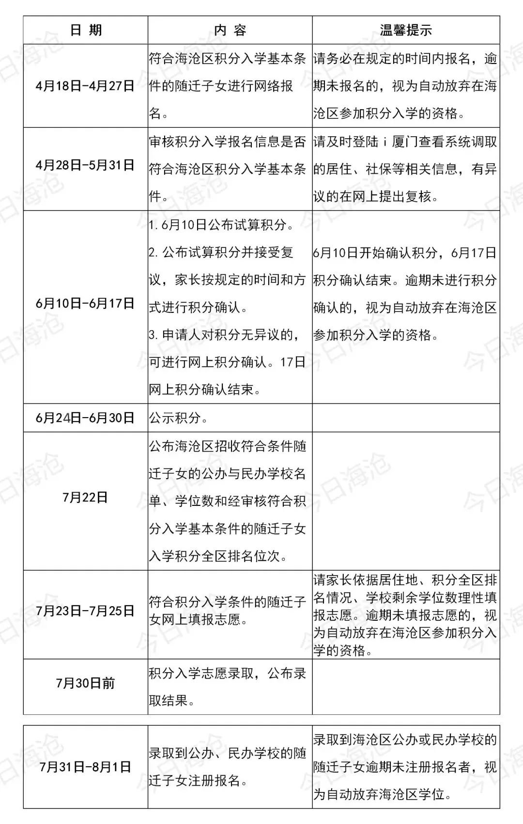
1、网络报名:4月18日-4月27日期间
符合参加海沧区积分入学基本条件的随迁子女,可登陆“i厦门服务平台”(网址:https://ixm.xm.gov.cn)进行网络报名,也可用手机关注微信公众号“i厦门”报名,并准确如实填写个人信息。错过网络报名的,视为自动放弃在海沧区参加积分入学的资格,不再组织补报名。
2、审核报名信息:4月28日-5月31日
系统根据申请人填报的信息,自动调取申请人的社保、居住、房产、计生等信息进行审核,判断报名者是否符合2022年海沧区随迁子女积分入学条件,符合积分入学基本条件的将试算积分。
3、积分试算与确认:6月10日—6月17日
6月10日,系统公布试算积分并接受复议,请随迁子女家长及时关注海沧区人民政府网站、“i厦门”一站式综合服务平台及微信公众号“i厦门”、“厦门海沧教育”的相关通知,于6月17日前进行网上积分确认。逾期未进行积分确认的,视为自动放弃在海沧区参加积分入学的资格。
4、公示积分:6月24日-6月30日
海沧区教育局在“i厦门”一站式综合服务平台公示经审核符合条件的随迁子女的入学积分,接受监督。随迁子女家长若有异议,可在公示期间向海沧区教育局投诉反映,逾期不予受理。
5、公布排名和学位:7月22日
海沧区教育局在“i厦门”一站式综合服务平台公布本区招收符合条件随迁子女的公办、民办学校名单、学位数及经审核符合积分入学基本条件的随迁子女入学积分全区排名位次。
6、填报志愿:7月23日-7月25日
经审核及公示确认符合条件的随迁子女在“i厦门”一站式综合服务平台填报志愿。逾期未填报志愿的,视为自动放弃在海沧区参加积分入学的资格。
7、录取工作:7月30日前
海沧区教育局按照“积分优先、遵循志愿”的办法,根据积分全区排序位次,同步完成海沧区公办、民办学校招收随迁子女的录取工作,并在“i厦门”一站式综合服务平台公布录取结果。
8、注册报名:7月31日-8月1日
录取到公办、民办学校的随迁子女注册报名,逾期未注册报名的,视为自动放弃在海沧区公办、民办学校就读。






