全区划片快查》》》点击这里进入
2022年厦门小学划片方案汇总(6区已更新)
思明区2022年秋季小学招生住宅地段划分一览表
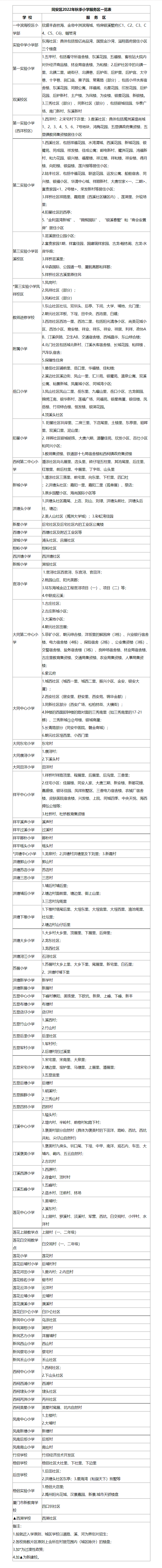
翔安区2022年秋季小学招生范围划分一览表
详细入学政策:
(备注:
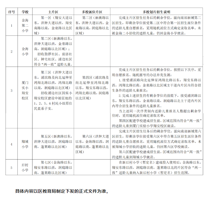
1.首开领翔上郡小区符合“两一致”的适龄儿童今年可选择新翔小学就学,若报名新翔小学“两一致”入学适龄儿童大于该校可提供剩余学位时,则采用摇号的方式,从填报新翔小学的首开领翔上郡片区适龄儿童调剂到一附小就学。
2.九溪小区、首开龙湖璟宸府小区符合“两一致”的适龄儿童,今年到进修附小就学。
3.凤翔街道东界社区尚未拆迁的宋洋、石塘、洪坑符合“两一致”的适龄儿童,今年到第三实验小学就学。
4.刘五店小学片区符合“两一致”的适龄儿童,今年可选择刘五店小学、第三实小或振南小学报名。
5.在新鸿渐小学(暂定名)建成招生前,内厝镇前垵村面前山自然村符合“两一致”的适龄儿童,可选择到内厝中心小学或鲁藜小学就读;新垵、田中央自然村符合“两一致”的适龄儿童,可选择到翔东小学或莲塘小学就读;
6.万科白鹭郡、世茂璀璨天宸片区符合“两一致”的适龄儿童,今年可选择新圩中心小学或新圩学校就读;
7.新圩学校今年提供50个学位招收新圩镇乌山村、云头村符合“两一致”的适龄儿童,当报名人数多于招生数时,由新圩学校采用随机摇号形式派位,剩余适龄儿童到新圩中心小学就读。
以上社区及楼盘适龄儿童家长应于2022年7月10日至11日到申请就读学校报名,逾期视为放弃统筹学位资格。)
南部新城中心区小学2022年秋季划片招生范围一览表
集美区2022年秋季小学招生划片一览表(集美区两一致户籍)
详细入学政策:
2021年厦门小学划片方案汇总
思明区
详细指南:





