2022年同安区初中招生片区划分一览表 同安学校划分片区

教育百科2022-09-17 15:00:37未知

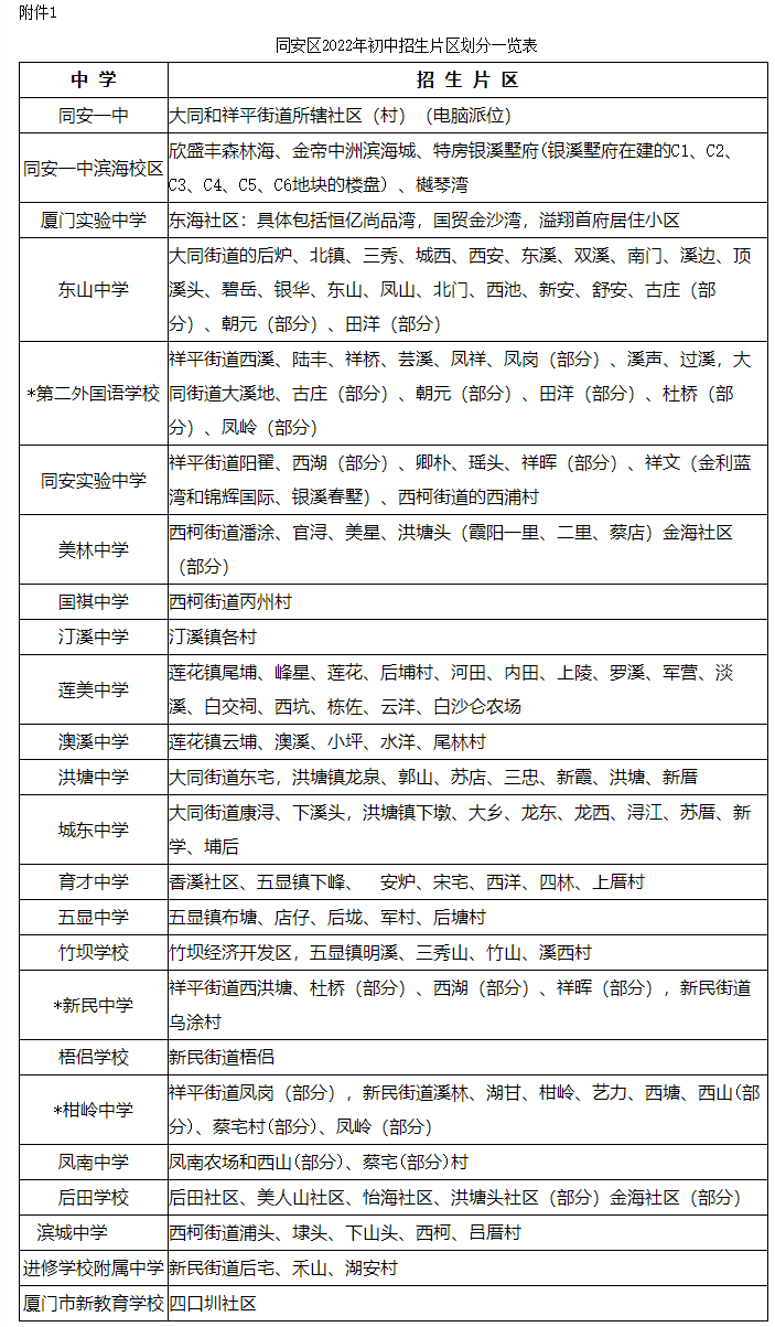
  2022年同安区初中招生片区划分

  注:

  1.除同安一中外,各校施教片区均含所在村居范围内的楼盘;

  2.加*为过渡性政策。

本文标签: ,片区  ,过渡性  ,范围内  ,楼盘  ,中外  

相关推荐

猜你喜欢

大家正在看