2022厦门思明湖里小升初划片怎么派位 2020厦门思明区小升初划片

教育百科2022-09-17 14:25:19佚名

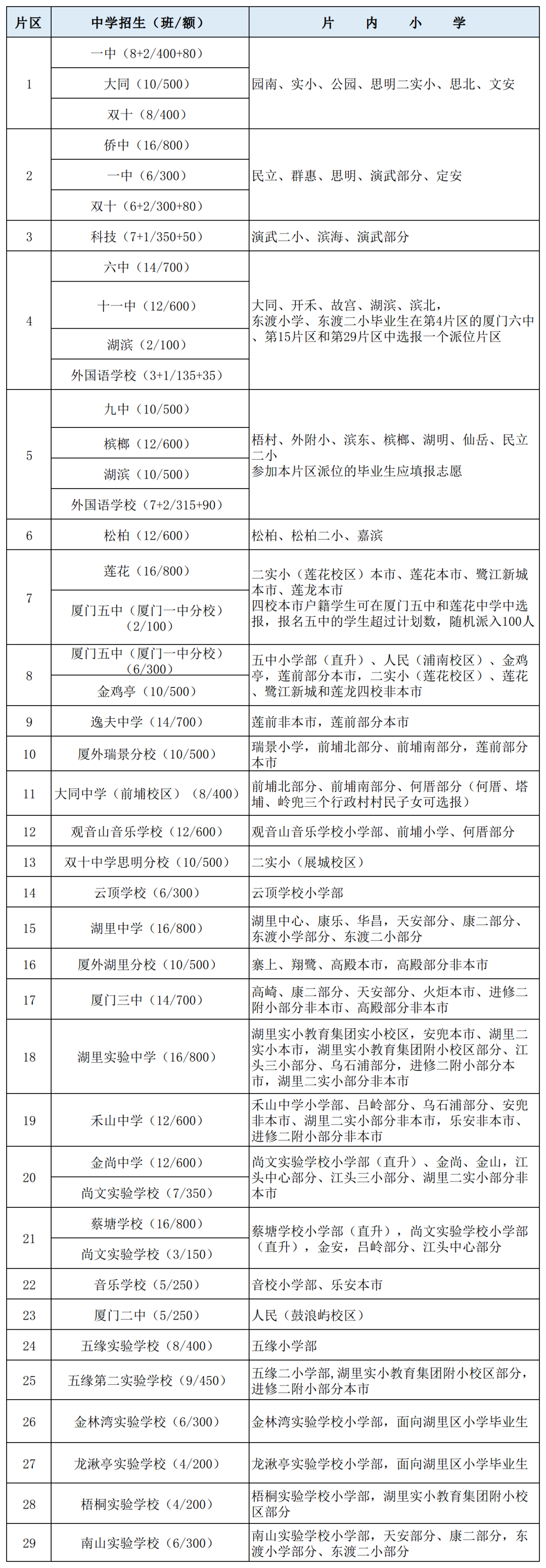
  2022年思明、湖里辖区内的公办中学分成29个片区,在各片区内以电脑随机派位的方式进行招生录取。派位时间为7月2日,含政策照顾学生、台生班学生和符合推荐条件的民办小学毕业生的派位。

  一、志愿设置

  报名志愿分为片区学校志愿和其他招生志愿两个批次。原则上同批次志愿不得兼报。

  来看2022年思明湖里的派位表

本文标签: ,志愿  ,片区  ,学生  ,时间为  ,辖区内  

相关推荐

猜你喜欢

大家正在看