2022年厦门海沧区积分入学指南
本指南适合参加2022年海沧区积分入学随迁子女家长阅读。
4月18日报名前可先在“i厦门”注册和中高级实名认证,不必等到报名当天注册和认证。具体实名认证操作方法可按照“i厦门”网站上提示的步骤逐步进行。在“i厦门”注册和中高级实名认证成功后,请务必记住并保存好用户名和密码,否则无法进行积分入学报名。
必须用监护人的信息注册“i厦门”,不能用孩子的信息注册。注册和报名成功后,请家长不要更换手机号码,否则将收不到系统后续推送的关于积分入学的所有短信和通知。
请家长务必如实填写报名信息,若未如实填报或错填的,将影响信息调取和积分计算。
录取后,家长须到录取的学校报到注册,报到注册时学校将再次逐一核实随迁子女的身份信息和亲子关系材料。发现有弄虚作假的,一律取消其入学资格。
其他未尽事宜由海沧区教育局负责解释。
第一部分 积分入学的申请
一、 在海沧区申请积分入学的条件是什么?
答:2015年9月1日至2016年8月31日期间出生的年满六周岁且同时符合以下两个条件的随迁子女有资格在海沧区申请参加积分入学,不足龄儿童、超龄儿童或已经在其他地方入学取得小学学籍的学龄儿童均不能申请。
1.随迁子女父(母)持有在有效期内的居住地住址在海沧区的福建省居住证。
2.随迁子女父(母)报名前在海沧区连续居住6个月以上,即2021年11月1日-2022年4月30日必须在海沧区居住,且目前仍在海沧区居住。
二、 在海沧区申请积分入学的时间和方式是什么?
答:2022年海沧区积分入学采用网上报名的方式,符合参加海沧区积分入学基本条件的随迁子女可于4月18日-4月27日期间登陆“i厦门”一站式综合服务平台(网址:https://ixm.xm.gov.cn))进行网络报名,也可用手机关注微信公众号“i厦门”报名,并准确如实填写个人信息。逾期未进行网上报名的,视为自动放弃在海沧区参加积分入学的资格。
三、 家长的户籍在海沧区,可是孩子的户籍不在海沧区,需要申请积分入学吗?
答:需要。是否需要申请积分入学是以孩子的户籍来认定的,只要孩子的户籍不在海沧区的均须参加积分入学。
四、 家长和孩子的户口在厦门市其他区,办理不了居住证,如何参加海沧区积分入学?
答:厦门市非海沧区户籍适龄儿童要参加海沧区随迁子女积分入学,在海沧区的居住情况应由居住地所在的社区(村)居委会提供电子居住证明(由社区网格化系统开具,积分入学报名系统可直接调取,无须拍照上传)。
五、 多胞胎或双胞胎子女怎么报名?
答:多胞胎或双胞胎子女,家长只须申请注册一个帐号即可报名,无须申请多个帐号。
六、 能同时在六个区报名吗?
答:不能。报名系统已实现全市联网,只能选择一个区进行网络报名。
七、 孩子与母亲在同一户口本,与父亲不同户口本,父亲可以作为孩子的主申请人申请积分入学吗?
答:可以。父母任何一方都可作为主申请方,但须提供出生医学证明或结婚证(在报名系统亲子关系栏按要求上传相关佐证材料)。
八、 孩子与父母不在同一户口本上,在老家跟爷爷在同一户口本,父母可以作为孩子的申请人参加积分入学吗?
答:可以。须提供孩子的出生医学证明(在报名系统亲子关系栏按要求上传出生证明照片)。
九、孩子的父母没有在厦门居住,孩子的其他亲属(如爷爷奶奶或叔叔姑姑等)可以作为申请方申请参加积分入学吗?
答:不可以。随迁子女申请参加积分入学,申请人须为随迁子女的法定监护人(原则上为父亲或母亲)。若申请人不是随迁子女的法定监护人,将取消其在海沧区参加积分入学的资格,同时将相关人员列入失信人员名单。
十、2022年积分入学需要提供纸质证明材料吗?
答:不需要。只须在规定时间内进行网上报名,填写个人信息。申请人必须保证所填写的信息真实有效,有弄虚作假行为一经查实,将取消其在海沧区参加积分入学的资格,同时将相关人员列入失信人员名单。
十一、怎样才算报名成功?
答: “i厦门”实名注册后不等于报名成功,家长还须进入“积分入学”栏目,继续填写相关信息,直至保存提交成功。收到报名流水号的短信后,才算报名成功。
十二、网上报名要上传哪些佐证材料?
答:
1.孩子的出生医学证明。若孩子的出生医学证明丢失,请上传家庭户口本的父亲页、母亲页、孩子户口页、家长结婚证;
2.孩子姓名如果有生僻字无法录入的,须拍照上传孩子户口页;家长姓名如果有生僻字无法录入的,须拍照上传家长身份证正反面。
十三、超过报名时间未报名的,怎么办?
答:系统到期关闭,不再接受补报名。逾期未进行网络报名者,视为自动放弃在海沧区参加积分入学的资格。
十四、港澳台侨外籍和符合政策性照顾的人才、军人、公安、消防救援子女如何报名?
答:港澳台侨外籍和符合政策性照顾的人才、军人、公安、消防救援子女报名与本区户籍适龄儿童报名时间相同,无须参加积分入学。
海沧区将于6月左右出台《海沧区2022年秋季小学招生工作意见》,请关注海沧区人民政府网站、“i厦门”一站式综合服务平台及微信公众号“厦门海沧教育”、“i厦门”了解相关政策。
第二部分 积分计算
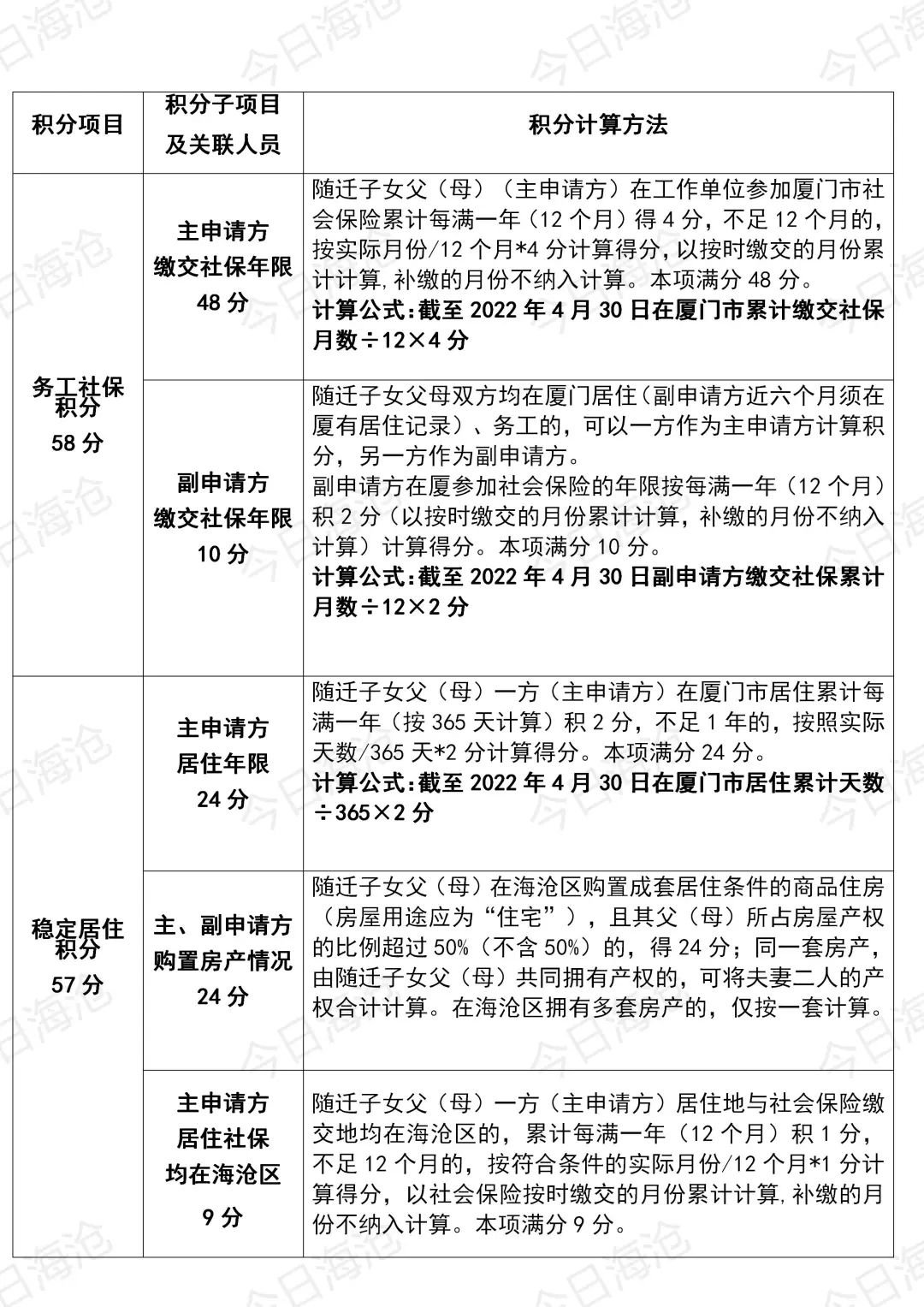
十五、2022年海沧区积分入学各项分数怎么计算?
答:2022年海沧区积分入学满分115分,计算方法如下:
十六、主申请方和副申请方怎么选择?用谁的信息注册和认证“i厦门”账号谁就是主申请方吗?
答:报名时必须用孩子的父亲或母亲其中一方的信息注册和认证账号,但用谁的信息注册和认证与是否是主申请方没有关系,只须在报名时填写孩子父亲和母亲两个人的信息即可。
积分系统在公布积分试算结果时会分别以两个监护人为主申请方计算出两个积分(即父亲为主母亲为副和母亲为主父亲为副),家长可以在积分确认时自行选择一方(通常选得分较高的)为主申请方进行积分确认,无须在报名时就决定和选择由谁作为主申请方计算积分。
第三部分 居住积分相关问题
十七、2016年12月1日前办理暂住证的,可以累计计算居住时间吗?
答:2016年12月之前办理暂住证的时间可以累计计算积分。随迁子女父母申领居住证前在公安机关记录的暂住时间,与居住时间合并计算积分。
十八、在海沧区购房并取得产权证后没有办理居住证,近期才开始办理居住证能参加积分入学吗?
答:在海沧区购置拥有50%以上(不含50%)产权的成套居住条件商品住房(房屋用途应为“住宅”)的随迁子女父(母),若因办理居住证年限不足而达不到积分入学基本条件的,可凭父(母)在海沧购买房屋登记备案的时间(登记备案时间截止至2022年4月27日)与办理居住证的时间合并计算在厦居住时间。满足连续居住6个月以上的,可视为符合居住时间的基本条件。
计算务工社保分、稳定居住分时不以此方法计算得分。所购商品住房产权登记用途必须为“住宅”,登记为“商用”或“商住”的不按此方法计算。
已在海沧区购房,但至今未办理居住证的,请于4月28日前尽快至派出所办理。
第四部分 社保和计生积分相关问题
十九、家长来厦门后没有缴交社保,可以报名吗?
答:积分入学报名基本条件对社保没有要求,只要符合第一点的积分入学条件即可参加报名。
二十、家长原来在外地缴交的社保,现社保从外地转入厦门,在外地缴交的社保能算吗?
答:政策中所提及的社保是指因在厦门务工、由务工单位按规定缴交的社会保险(含厦门市户籍人员个人逐月缴交的社保,不含农保)。从外地转入的社保不予认定,只认定在厦缴交的部分。
二十一、家长把原来缴交的社保退保了,退保的那些月份能计算积分吗?
答:已经退保的月份不能计算积分。
第五部分 房产相关问题
二十二、随迁子女父(母)在海沧区购置商品房也需要参加积分申请吗?什么样的商品房可以得24分?
答:需要。
1.房屋产权必须是随迁子女父(母)所持有(含随迁子女父母共同拥有)。产权是祖父(母)或其他亲属的,不符合得24分的规定。
2.随迁子女父(母)必须拥有该房屋产权比例达50%以上(不含50%)。达不到产权比例或只有使用权的房屋,不符合得24分的规定。
3.所购房屋必须在海沧区,且住房用途仅为“住宅”。
4.在海沧区拥有多套房产的,仅按一套计算,不重复计分。
二十三、在海沧区购房,但还未取得产权证,可以加分吗?
答:在海沧区购置符合条件的新建商品住房,若还未取得产权证,则须在厦门市国土资源与房产管理局有备案,才能加24分(房产备案的时间截止至4月27日);在海沧区购置符合条件的二手商品住房,则必须取得产权证才可以加24分。
第六部分 居住和社保同一区9分相关问题
二十四、在海沧区居住但在其他区务工和缴交社保,可以得“居住和社保在同一区”的9分吗?
答:不可以。只有居住地和社保缴交单位注册地都在海沧区的月份(即重叠的月份),才可以累计计算“居住社保在同一区”的积分,有几个月就算几个月的积分,满12个月积1分。本项最高得9分。
二十五、在海沧区居住,也在海沧区务工,但公司的社保缴交地在其他区,可以加9分吗?
答:不可以。本项以居住地和社保缴交单位注册地来认定是否符合得分条件,社保缴交地不在海沧区的不符合本项得分条件。
第七部分 积分查询、积分确认、志愿填报和录取相关问题
二十六、怎样查询自己的积分?怎样进行积分确认?
答:积分试算结果将于6月10日在“i厦门”一站式综合服务平台网站和微信公众号“i厦门”上公布,并将同时开启网上积分确认,如果积分试算无误,家长应进行积分确认。逾期未进行积分确认的,视为自动放弃在海沧区参加积分入学的资格。
二十七、海沧区学校招收进城务工人员随迁子女的程序是什么?
答:按照国家规定的班生额标准提供积分学位供符合条件的进城务工人员随迁子女申请就读。在招收完本区户籍学生和符合政策规定的港澳台侨外籍适龄儿童以及享受政策性照顾的人才、军人、公安、消防救援子女之后,结合实际,核算出可接收随迁子女的学校及学位数,根据申请人积分的全区排序位次,采取“积分优先、遵循志愿”的办法,在全区有剩余学位的公办、民办学校中,根据申请人所填的志愿,按照“平行规则”进行录取。
二十八、今年的积分志愿片区怎么划分?
答:2022年,海沧区积分入学志愿填报不再分片区填报。家长可在公布的全区所有有剩余学位的公办、民办学校中填报志愿。志愿填报办法将于志愿填报前公布。
二十九、我和别人的分数相同,怎么排名?
答:申请人总积分精确到小数点后两位数(四舍五入后),分数出现相同并列时,依次按照以下项目积分进行同分排序:1.是否在海沧区购房;2.在厦门市缴交社保年限;3.在海沧区居住年限。若按上述项目同分排序后积分名次仍相同的,则按随机原则排序。
三十、有了积分就能在海沧区公办或民办学校就学吗?
答:符合积分入学条件的不一定就能被公办或民办学校录取,录取的原则是“积分优先、遵循志愿”,即根据申请人的积分排名位次和志愿填报情况进行录取。积分高的被录取的机会较大,积分较低的可能会被录取到较偏远的学校或民办学校,甚至没有被任何学校录取。建议没有被录取到海沧区任何学校的随迁子女尽快回户籍所在地就学。
三十一、多胞胎或双胞胎子女怎么录取?
答:多胞胎或双胞胎子女,由于报名时只须注册一个帐号,因此录取时,根据分数的高低和剩余学位等情况,多胞胎或双胞胎子女进行捆绑填报志愿。原则上,若能录取则会进入同一所学校。
三十二、积分要达到多少分方可入读公办学校?
答:录取到公办学校并没有明确和固定的分数线,要根据公办学校的剩余学位数、随迁子女的报名人数及积分高低来确定。
三十三、被录取至较远的公办学校,有人放弃某较近的学校学位,这个学位我能用吗?录取到较远的公办学校,能放弃本公办校学位去较近的民办学校报名吗?
答:不能。为保证积分入学的公平性和严肃性,积分录取的结果一律不得随意更改,即使有人放弃也不进行递补。若放弃已被录取的学位,则视为放弃在海沧区就读的机会,不得到海沧区其他公办、民办学校再次报名。






