2022厦门小升初划片一览表
➤厦门中小学区划片查询入口:点击查询
一、2022思明区、湖里区初中招生计划及划片方案
(点击图片可放大)
民办小学毕业生就读公办初中学位安排
思明区的第9片区安排600个学位,第12片区安排100个学位,第14片区安排60个学位;湖里区的第16片区安排40个学位,第17片区安排60个学位,第19片区安排40个学位,第20片区安排170个学位,第21片区安排170个学位,共1240个学位用于招收符合推荐条件的学生。
思明区民办小学取得推荐资格的学生参加第9、12和14片区的电脑派位;湖里区民办小学取得推荐资格的学生参加第16、17、19、20、21片区的电脑派位。
相关阅读:
二、2022年厦门市初中招生计划及划片方案
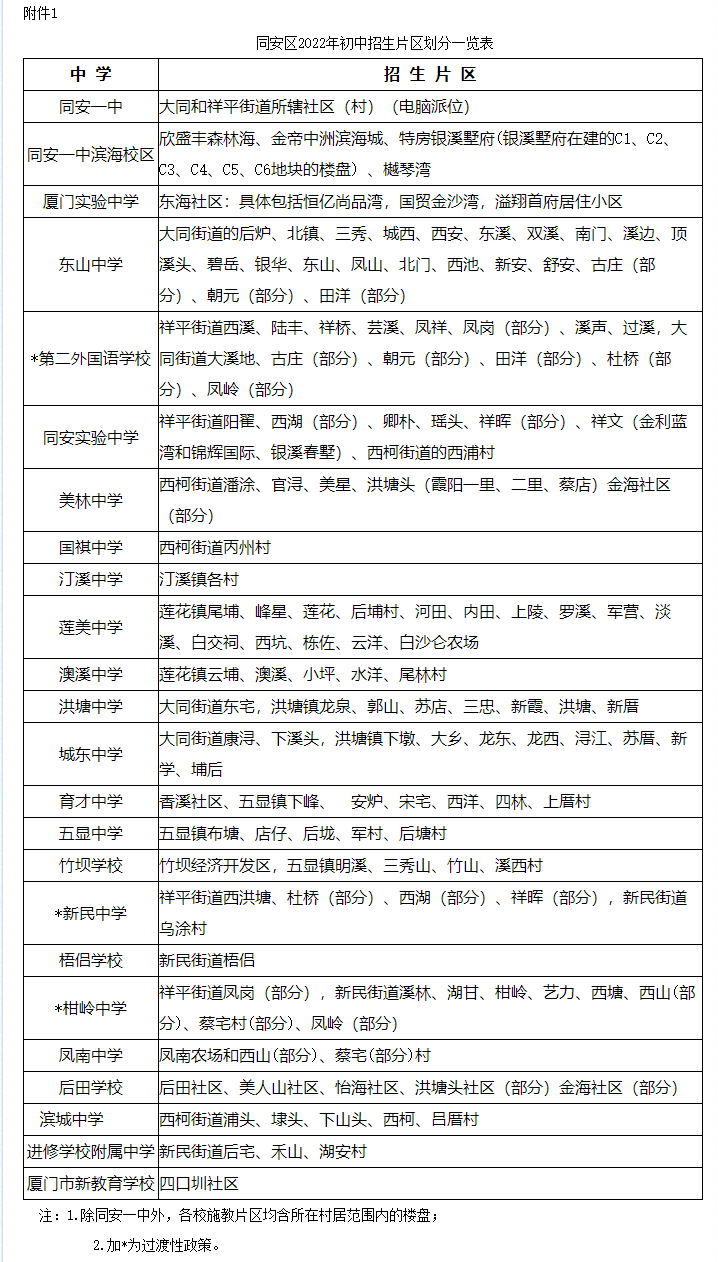
2022年同安区划片信息
相关阅读:
2022年海沧区划片信息
相关阅读:
2022年翔安区划片信息
2022年翔安户籍初中招生划片范围
说明:
1.双十中学翔安校区、科技中学翔安校区、翔城中学(外国语学校翔城分校)招生范围详见《翔安南部新城中心区2022年初中招生工作方案》(附件5)
2.实验学校片区内的后莲、窗东、蔡浦户籍小学毕业生填报志愿时可填报民安中学;市头、西坂、湖头户籍小学毕业生填报志愿时可填报新店中学。
3.刘五店中学片区内户籍小学毕业生可双向选择到振南中学或刘五店中学报名就读。
4.鸿渐中学片区学生在新鸿渐中学(暂定名)建成招生前,可双向选择到内厝中学或鸿渐中学报名就读。
点击查看:
翔安区集体户招生片区划分一览表
翔安区非本地户籍招生片区划分一览表
相关阅读:
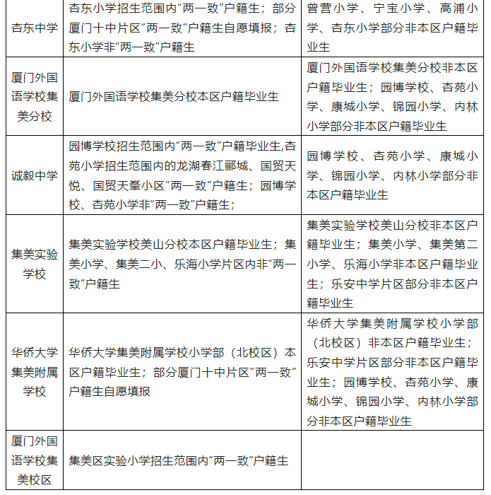
集美区2022年小学毕业和初中招生工作方案
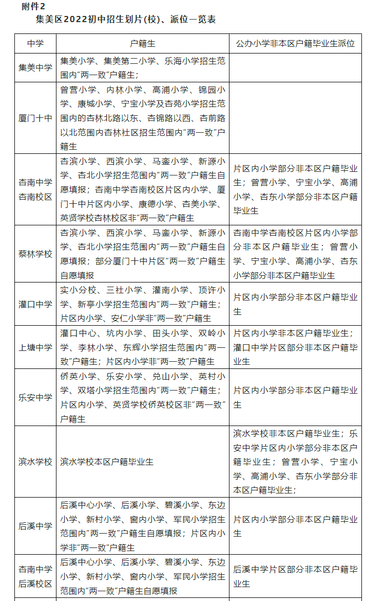
集美区2022年初中招生划片(校)、派位一览表
集美区民办小学毕业生参加电脑派位划片方案

相关阅读:






