2022厦门小升初招生政策各区汇总
➤思明区、湖里区
2022年厦门市思明区和湖里区初中招生工作方案
一、报告
思明区和湖里区初中招生报名时间为5月25日至29日,具体报名时间和报名方式详见思明区教育局和湖里区教育局招生公告。具有思明区和湖里区户籍且在外就读的小学毕业生要求回户籍地升学的(户籍确认截止时间为5月25日),到户籍所在区教育局指定的地点报名,符合学生与父亲(母亲)户口一致且父母房产与户口所在地址一致的,由户籍所在区教育局按其户口确定相应的片区;不符合以上要求的,则在户籍所在区内统筹。报名时须交验户口簿、父母房屋产权证明,缴交小学在校生证明及相关材料。
小学六年级学生在春季学期开学(2022年2月16日)之后转学的,报名时按转学之前就读小学确认片区。
因户籍变更和住址迁移等原因,需跨片区报名的毕业生,于5月16日前向就读小学提出申请,填写《初中招生跨片申请表》,提交现居住地址的户口簿、父母房屋产权证明等,经区教育局审核后于5月20日前送市教育局核准,市直属学校直接报送市教育局核准,在除厦门一中、双十中学、外国语学校之外的片区内中学派位。
各小学于6月17日前将审核后的报名表第一页整理成名册送交区教育局盖章(直属小学送交市教育局基教处)。学生学籍档案暂留小学,电脑派位后,再统一安排交接。
自愿选择到民办初中就读的毕业生应在报名时确定,不再参加初招电脑派位。
二、录取
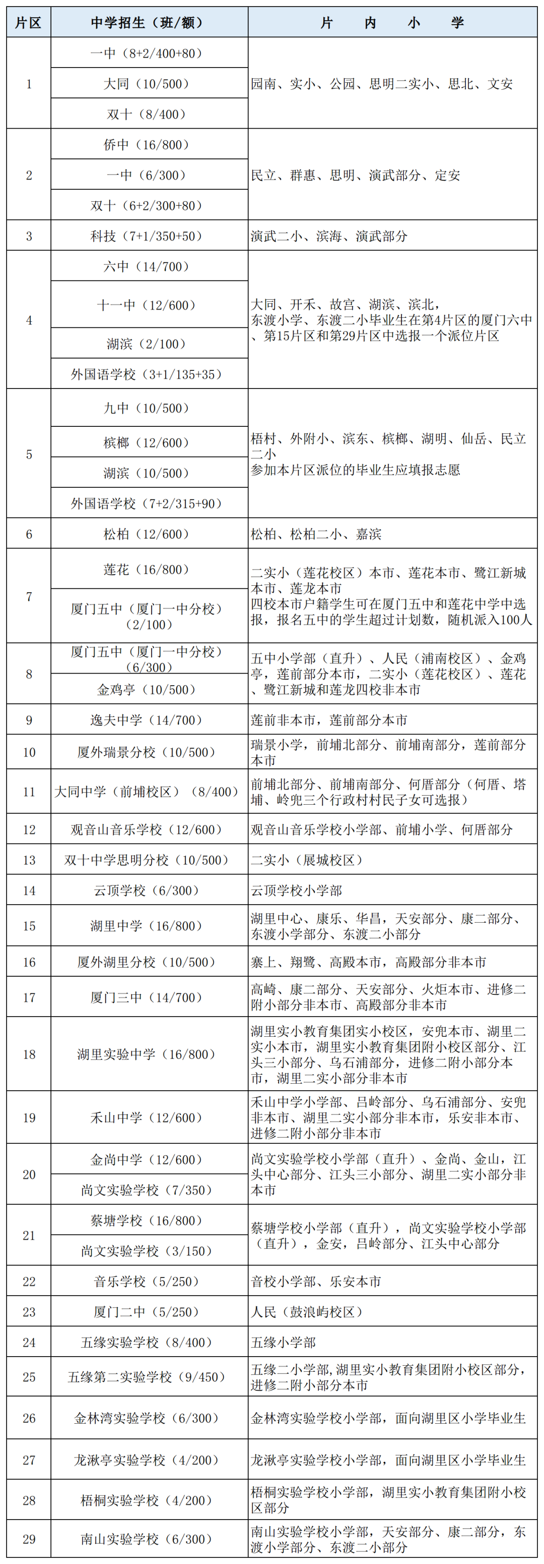
思明、湖里辖区内的公办中学分成29个片区,在各片区内以电脑随机派位的方式进行招生录取。派位时间为7月2日,含政策照顾学生、台生班学生和符合推荐条件的民办小学毕业生的派位。
(一)志愿设置
报名志愿分为片区学校志愿和其他招生志愿两个批次。原则上同批次志愿不得兼报。
(二)公办小学毕业生派位
公办小学毕业生参加所在片区的电脑随机派位。
演武小学毕业生在第2片区和第3片区中选报一个派位片区,前埔北小学和前埔南小学毕业生在第10片区和第11片区中选报一个派位片区,若以上三所学校小学毕业生所选报的片区人数超出计划数,则超出的部分随机派往另一片区。
松柏小学、松柏二小和嘉滨小学三所小学毕业生,2022年安排第4片区(六中、十一中、湖滨中学、外国语学校)50个学位和第13片区(双十中学思明分校)100个学位接收,三所小学毕业生可自愿选报上述两个片区中的一个或两个。参加第4片区派位的学生应填报志愿,填满本片区所有中学,按志愿顺序由电脑随机派位。填报的片区报名人数均超过计划数时,由电脑随机派入,未派入的回第6片区(松柏中学)派位。此方案仅本年度执行。
市第二实验小学(莲花校区)、莲花小学、鹭江新城小学和莲龙小学本市户籍毕业生可在第7片区的莲花中学和厦门五中选报,如报名厦门五中人数超过计划数时,由电脑随机派入。
何厝小学毕业生中的原何厝、塔埔、岭兜三个行政村村民子女在第11片区和第12片区中选报一个派位片区。
莲前小学本市户籍毕业生在第8片区、第9片区和第10片区中选报一个派位片区。
东渡小学、东渡二小毕业生在第4片区的厦门六中、第15片区和第29片区中选报一个派位片区,若所选报的片区人数超过计划数,则超出的部分随机派往另外两个片区。
天安小学和康乐二小毕业生在第15片区、第17片区和第29片区中选报一个派位片区,若所选报的片区人数超过计划数,则超出的部分随机派往另外两个片区。
乌石浦小学毕业生在第18片区和第19片区中选报一个派位片区,若选报的片区人数超过计划数,则超出的部分随机派往另一片区。
湖里二实小非本市户籍毕业生在第18片区、第19片区和第20片区中选报一个派位片区,若选报片区人数超出计划数,则超出的部分随机派往另外两个片区。
湖里实小教育集团附小校区毕业生在第18片区、第25片区和第28片区中选报一个派位片区,若选报片区人数超出计划数,则超出的部分随机派往另外两个片区。
申请跨片就读五缘实验学校或在外就读回户籍地申请五缘实验学校升学的小学毕业生将在五缘实验学校、五缘第二实验学校和音乐学校(五通校区)间随机派位。
属第4片区、第5片区的学生应填报志愿。学生应按本人的意愿填报所在片区的所有中学,且须填满所有学校。录取时,按志愿顺序由电脑随机派位。
湖里区公办小学毕业生可自愿填报金林湾实验学校和龙湫亭实验学校中的一所或两所,志愿不分先后,由电脑随机派位,报名人数超过学校计划数时,超出部分回原片区派位。此方案仅本年度执行。
除上述学校、片区和台生班以及取得推荐资格的民办小学应届毕业生外,其余学生都不填报志愿。
双胞胎或多胞胎子女可申请“捆绑”派位。
(三)民办小学毕业生派位
在思明区、湖里区的民办小学实际就读并于六年级下学期开学(2022年2月16日)前具备正式学籍的应届毕业生,获得推荐资格,可参加电脑派位,学生在报名时选择一个派位片区,由电脑根据学生选报片区进行派位,若选报片区超出计划数,则随机派往其他片区。
1.推荐办法
具体推荐办法由思明区、湖里区教育局根据本区实际结合进城务工人员随迁子女父(母)的实际居住、合法务工、社保缴交等情况制定。推荐办法应向社会公布,接受监督。
思明区民办小学可推荐760名、湖里区民办小学可推荐480名符合推荐条件的毕业生参加派位。
2.学位安排
思明区的第9片区安排600个学位,第12片区安排100个学位,第14片区安排60个学位;湖里区的第16片区安排40个学位,第17片区安排60个学位,第19片区安排40个学位,第20片区安排170个学位,第21片区安排170个学位,共1240个学位用于招收符合推荐条件的学生。
思明区民办小学取得推荐资格的学生参加第9、12和14片区的电脑派位;湖里区民办小学取得推荐资格的学生参加第16、17、19、20、21片区的电脑派位。
3.注意事项
取得推荐资格的民办小学毕业生填写报名表时,应持有学生体质健康标准登记卡、体检表等相关材料。报名材料由区教育局审核后送市教育局核准。此类学生参加思明湖里片区初招电脑派位后,不得改变派位结果。
2022年厦门市思明区和湖里区初中招生计划及划片方案
备注:1.厦门市高新人才子女学校面向全市招收教育优待人员子女和重点企业骨干人才子女,具体详见学校招生简章。
2.音乐学校对外招收120名音乐专业方向学生。
3.体校招收80名小学毕业生。






