同安区2022年小学毕业和初中招生工作意见(节选)
一、小学毕业
(四)报名办法
1.本区学校毕业班学生
学生持户口簿原件向毕业学校报名。报名时,学生应如实填写《厦门市同安区二〇二二年初中招生报名表》,缴交户口簿原件(供学校核对)与近期正面半身免冠1寸照片2张。
户籍在同安一中招生片区的学生还应缴交户口簿复印件(落户截止日期为2022年5月30日,学校核验,原件复印)。要求“捆绑派位”或不参加电脑派位的学生,其监护人应于规定时间向同安区教育局提出书面申请;要求照顾参加同安一中电脑派位的学生(即港澳台、驻军部队子女)和要求照顾录取的学生应填写《同安区2022年初中招生照顾录取(派位)申请表》(附件2),附上相关证明材料送毕业学校,各中心小学、区直属学校汇总后打印《名册》,连同个人申请材料于规定时间送区教育局。
根据人才子女就学照顾政策规定,申请政策照顾升学的人才子女,应于6月2日前向子女所在学校提供各类人才认定证明等相关材料以及个人书面申请(详见附件2),由教育行政部门核查后指导安排入学。
符合条件的军人、公安、消防救援人员的子女按照《厦门市教育局关于进一步做好军人子女教育优待工作的通知》、《福建省公安厅福建省教育厅转发公安部教育部关于进一步加强和改进公安英烈和因公牺牲伤残公安民警子女教育优待工作的通知》、《福建省应急管理厅福建省教育厅关于做好国家综合性消防救援队伍人员及其子女教育优待工作的通知》等文件精神,享受升学优待政策。
2.在区外学校就读的本区户籍毕业班学生
在区外小学就读,要求回我区升学的本区户籍毕业班学生,应于2022年5月30日前持户口簿(原件)向户籍地小学提出参加本届小学毕业考试申请,依照本区毕业班学生报名方式向户籍地小学办理报名手续。
二、初中招生
(三)录取办法
初中新生录取工作分两个阶段进行。
1.第一阶段
学生应从实际出发,慎重选择参加第一阶段的学校招生,若出现被多所学校同时录取的情况,则取消该生录取资格。
(1)厦门外国语学校集美校区面向集美区、海沧区、同安区、翔安区招收多语种学生90人。从报名学生中随机抽取900人参加学校组织的语言类素质能力测试,按测试成绩由高到低录取。(详见学校招生简章)
(2)根据陈嘉庚教育基金会资助计划,集美中学面向全市招收家庭经济困难的小学毕业生200人。(详见学校招生简章)
(3)厦门大学附属科技中学思明校区面向集美、海沧、同安和翔安区招收小学毕业生50人。(详见学校招生简章)
(4)厦门市高新人才子女学校初一年级招收4个班,面向全市招收高层次人才子女,军人、公安、消防救援等政策性教育优待人员子女和重点企业骨干人才子女,推行小班化教学。(详见学校招生简章)
2.第二阶段
(1)同安一中
电脑派位录取初中新生400名(含照顾录取人数)。大同、祥平街道户籍(含经审批可参加派位),升学第一志愿填报同安一中的今年小学毕、结业生可以参加电脑派位。电脑派位工作于6月20日下午在第三实验小学芸溪校区进行,参加派位的学生名单派位前在区教育局公示栏公示。
(2)其他中学
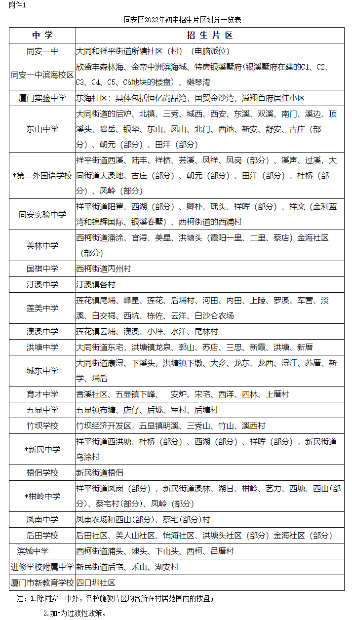
各中学根据所划定的招生片区(详见附件1)录取片区内户籍小学毕业生。
监护人在相关学校施教区内购房并实际入住但户籍未迁移,学生本人可关注微信公众号“同安智慧教育”进入“家长中心”,点击应用“跨片区报名”,于6月12日-16日向居住地片区中学(同安一中、同安一中滨海校区、厦门实验中学除外)提出跨片区录取申请。
监护人在相关学校施教区内合法经商,家庭在经商地实际租住,学生本人可关注微信公众号“同安智慧教育”进入“家长中心”,点击应用“跨片区报名”,于6月12日-16日向居住地片区中学(同安一中、同安一中滨海校区、厦门实验中学、厦门市第二外国语学校、厦门市东山中学、厦门市同安区实验中学除外)提出跨片区录取申请。详见各校招生简章。
接受申请的中学应认真审核申请人送交的材料,在有空余学位并确认申请者家庭生活基础在本校招生片区后,按照学校跨片区招生简章录取。
同批次申请入学人数超过学校招收容量时,学校可采用细化申请条件或电脑派位方法公平确定招收对象。对拟接收的片外生,接收学校要编造名册,于规定时间连同个人申请材料送交教育科。
在我区公(民)办学校就读的非本区户籍小学毕业学生可在《初中招生报名表》的“报名志愿”栏填报居住地片区中学(同安一中、同安一中滨海校区、厦门实验中学、厦门市第二外国语学校、厦门市东山中学、厦门市同安区实验中学因学位紧张原则上不招收非本区户籍小学毕业学生,符合跨片区申请条件的除外)。
片区中学因学位紧张无法全部接收时,优先接收监护人同时符合以下三个基本条件的毕业生:
①随迁子女父亲(母亲)在同安区务工满1年(含1年)以上,且目前仍在同安区务工;
②随迁子女父亲(母亲)在厦门市连续居住1年(含1年)以上,且目前在同安区居住;
③随迁子女父亲(母亲)最近参加我市社会保险年限累计达3年(含3年)以上。
在大同、祥平街道公(民)办学校就读的非本区户籍小学毕业生要服从调配,到包括莲花、洪塘、五显、汀溪、新民等镇(街)辖区中学就读。
育青小学要加大宣传力度,尽量动员本校毕业生到上述各镇有寄宿条件的中学就读。
根据厦教发〔2022〕32号文件精神,选择升入民办中学的小学毕业生,初中阶段不得以任何形式转学或借读到本市公办中学。初中阶段未在学籍所在校实际就读的学生,不具有定向生、高中特长生招生及保送本校高中的资格,如学生是非本市户籍的,则不具备本市普通高中录取资格。
申请照顾录取(派位)需提交的材料
一、“四上”企业非本区户籍人才子女
1.申请表
2.企业营业执照(原件、复印件)
3.税务登记证副本(原件、复印件)
4.家庭户口簿(原件、复印件)
5.监护人职务任命书(任期满一年,企业注册未满一年的,监护人任期可酌情放宽;须有公司法人签字)或高级技术人员职称证书(原件、复印件)
6.监护人《个人所得税申报表》(上一年度或当年度上半年)
7.相关行业主管部门开具的《照顾招生审核情况表》
8. 监护人薪资证明材料(2022年7月前企业员工《工资明细表》,当页)
二、重点引进人才子女
1.申请表
2.家庭户口簿(原件、复印件)
3.厦门市人事局颁发的《海沧、集美、同安、翔安区人才子女就学优惠证》(原件、复印件)
三、驻军子女
1.申请表
2.驻军出具的现役军人证明
3.监护人现役军人证(原件、复印件)
4.家庭户口簿(原件、复印件)
四、港澳台籍子女
1.申请表
2.家庭户口簿(原件、复印件)
3.学生本人及监护人的身份证、境外居民来往大陆通行证(原件、复印件)
五、“银城113”人才、区拔尖人才、区农村实用人才子女、高层次教育人才子女
1.申请表
2.家庭户口簿(原件、复印件)
3.荣誉证书(原件、复印件)
六、非本市户籍高技能人才子女(按施教区安排入学,高技能人才界定按厦委组〔2017〕115号文件执行)
1.申请表
2.家庭户口簿(原件、复印件)
3.居住证
4.劳动合同
5.参加社会保险
6.荣誉证书(原件、复印件)





