图片版☝☝
文字表格☟☟
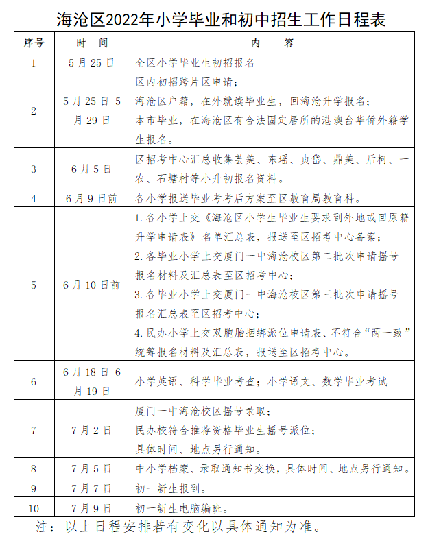
海沧区2022年小学毕业和初中招生工作日程表
| 序号 | 时 间 | 内 容 |
| 1 | 5月25日 | 全区小学毕业生初招报名 |
| 2 | 5月25日-5月29日 | 区内初招跨片区申请; |
| 海沧区户籍,在外就读毕业生,回海沧升学报名; | ||
| 本市毕业,在海沧区有合法固定居所的港澳台华侨外籍学生报名。 | ||
| 3 | 6月5日 | 区招考中心汇总收集芸美、东瑶、贞岱、鼎美、后柯、一农、石塘村等小升初报名资料。 |
| 4 | 6月9日前 | 各小学报送毕业考考后方案至区教育局教育科。 |
| 5 | 6月10日前 | 1.各小学上交《海沧区小学生毕业生要求到外地或回原籍升学申请表》名单汇总表,报送至区招考中心备案; |
| 2.各毕业小学上交厦门一中海沧校区第二批次申请摇号报名材料及汇总表至区招考中心; | ||
| 3.各毕业小学上交厦门一中海沧校区第三批次申请摇号报名汇总表至区招考中心; | ||
| 4.民办小学上交双胞胎捆绑派位申请表、不符合“两一致”统筹报名材料及汇总表,报送至区招考中心。 | ||
| 6 | 6月18日-6月19日 | 小学英语、科学毕业考查;小学语文、数学毕业考试 |
| 7 | 7月2日 | 厦门一中海沧校区摇号录取; |
| 民办校符合推荐资格毕业生摇号派位; | ||
| 具体时间、地点另行通知。 | ||
| 8 | 7月5日 | 中小学档案、录取通知书交换,具体时间、地点另行通知。 |
| 9 | 7月7日 | 初一新生报到。 |
| 10 | 7月9日 | 初一新生电脑编班。 |
| 注:以上日程安排若有变化以具体通知为准。 | ||





