6月10日更新
芜湖在全市范围内广泛、深入开展校外培训机构排查摸底和专项治理行动,经教育局校外培训机构管理工作领导小组研究决定,现对我市具备办学资质、证照齐全、合法合格的校外培训机构予以公布。
校外培训机构名单公布实行动态管理,定期更新,下一步将对不具备办学资质的培训机构进行治理,并及时向社会公布。对于整改完成、达到办学标准的校外培训机构将予以列入。欢迎社会各界和广大群众进行监督。
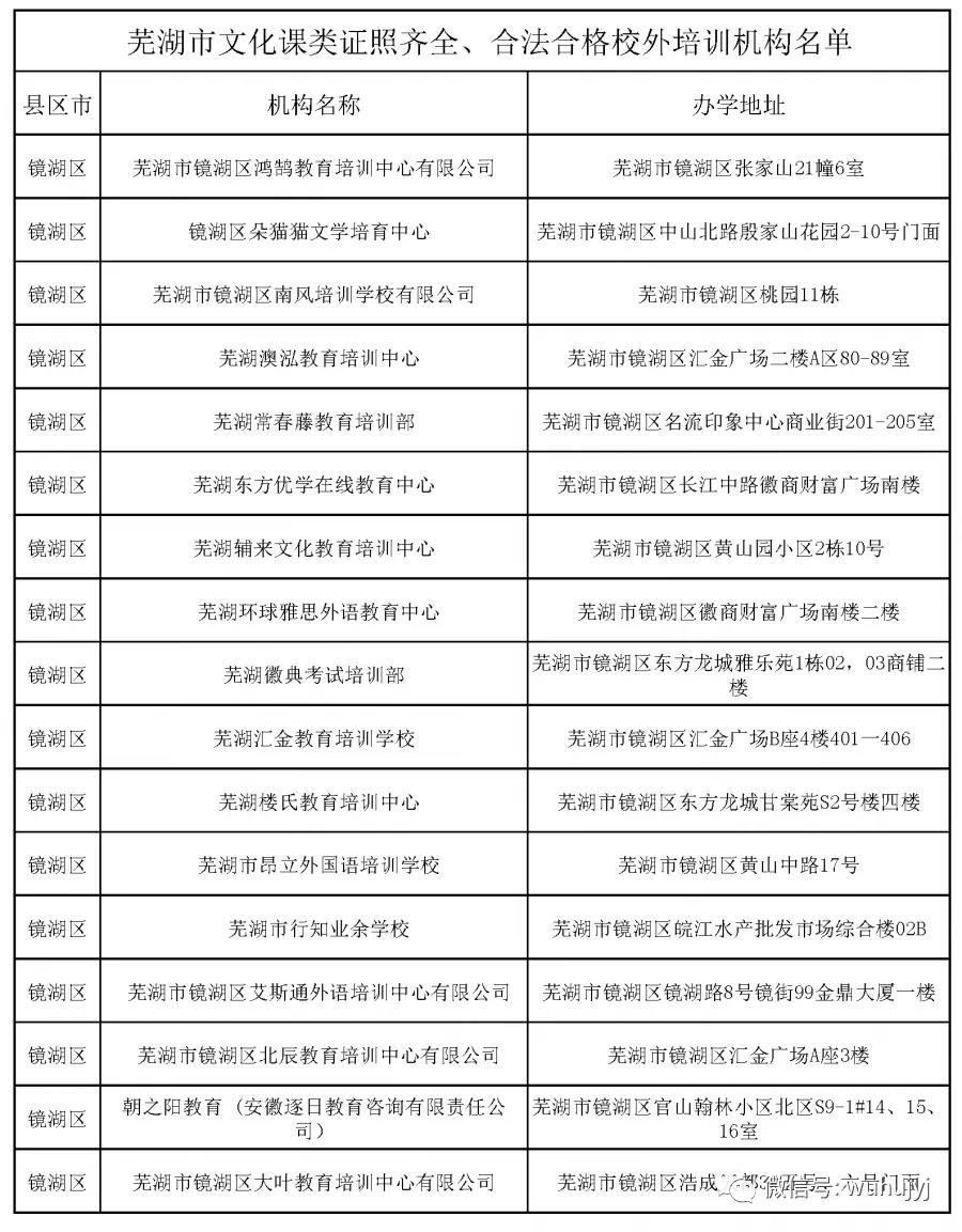
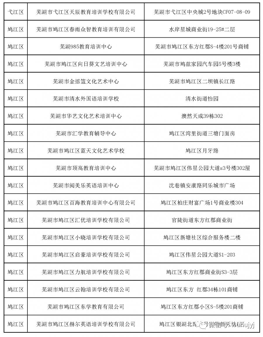
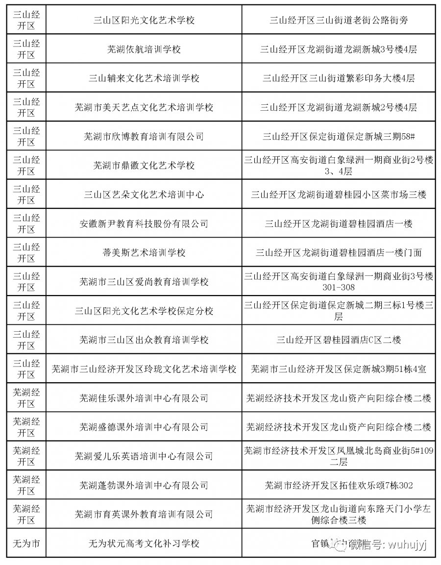
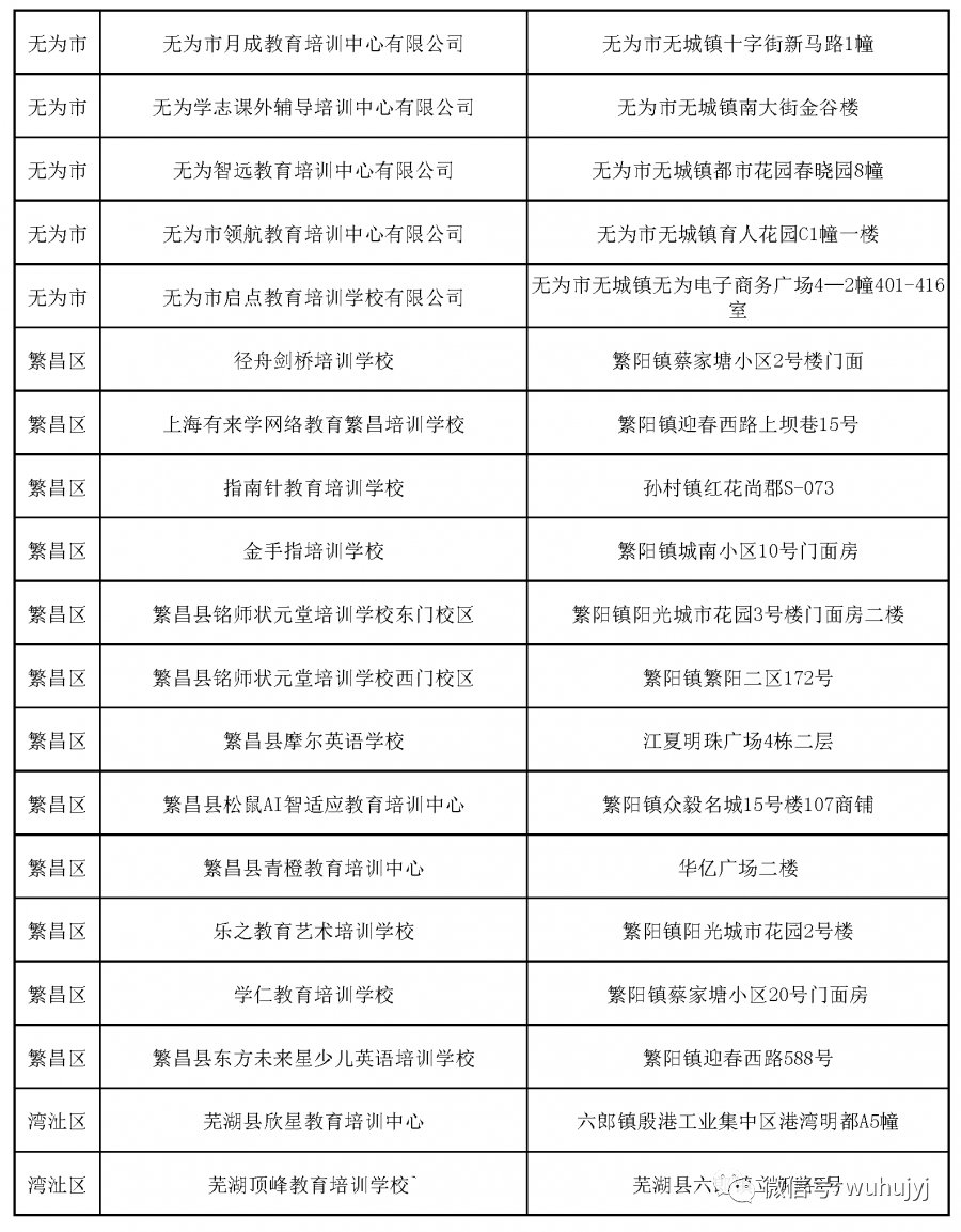
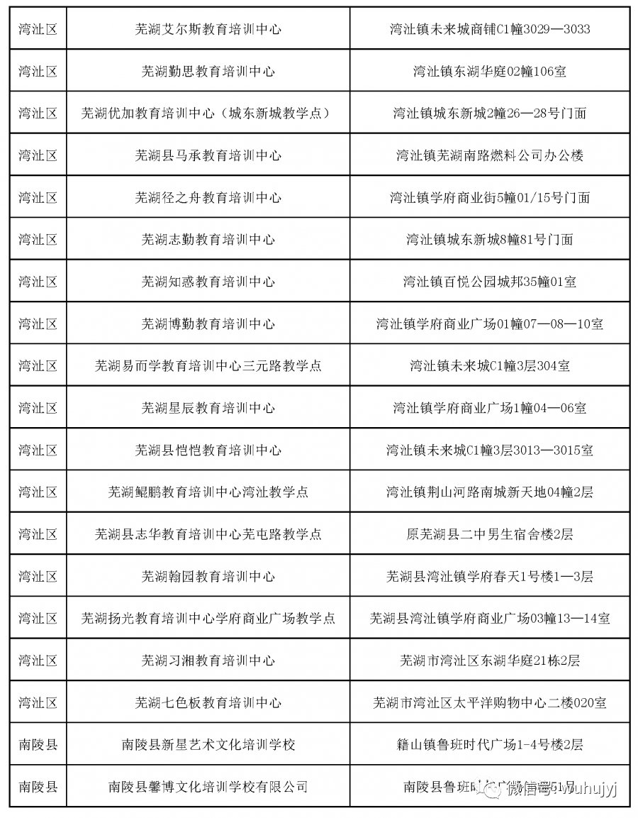
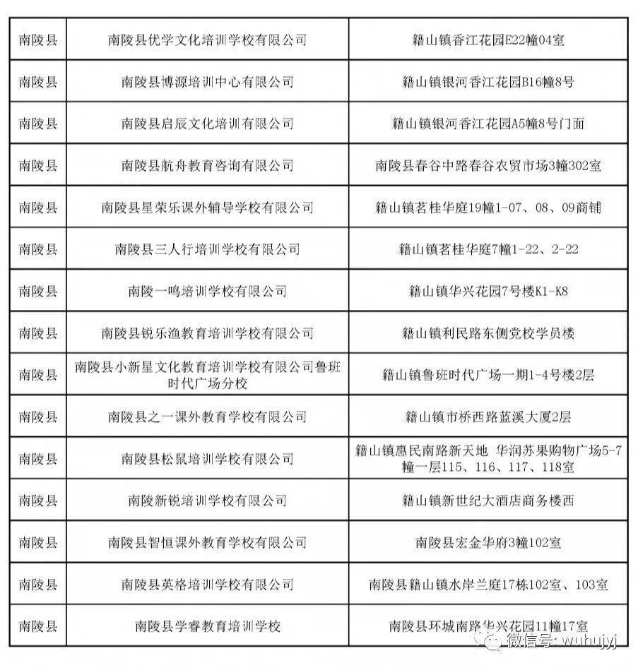
名单如下:














教育百科2022-09-17 01:38:12佚名
6月10日更新
芜湖在全市范围内广泛、深入开展校外培训机构排查摸底和专项治理行动,经教育局校外培训机构管理工作领导小组研究决定,现对我市具备办学资质、证照齐全、合法合格的校外培训机构予以公布。
校外培训机构名单公布实行动态管理,定期更新,下一步将对不具备办学资质的培训机构进行治理,并及时向社会公布。对于整改完成、达到办学标准的校外培训机构将予以列入。欢迎社会各界和广大群众进行监督。
名单如下:













