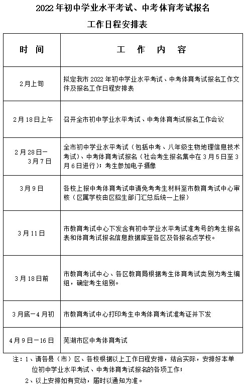
根据《关于做好2022年芜湖市初中学业水平考试和初中学业水平体育与健康学科考试报名工作的通知》,中考报名时间安排如下:
一、报名时间
1、中考
考生须于2022年2月28日—3月7日在相关学校(报名点)报名,其中社会考生集中于3月5日—3月6日在社会报名点报名。
2、八年级生物学地理信息技术考试
考生须于2022年2月28日—3月7日在相关学校(报名点)报名,其中社会考生集中于3月5日—3月6日在社会报名点报名。
报名参加中考和八年级生物学地理信息技术考试的考生均须在规定时间参加电子摄像。
二、全市中考和八年级生物学地理信息技术考试报名工作日程安排






