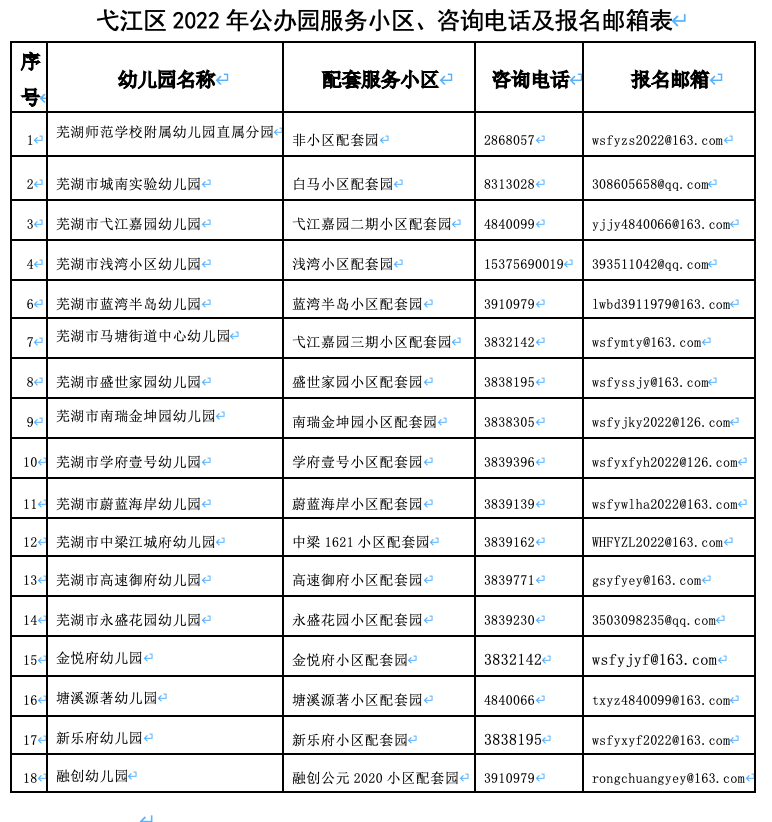
一、弋江区2022年公办幼儿园招生计划表
序号 | 幼儿园名称 | 规划班级(个) | 计划招收小班 (个) | 计划招收中班 (个) | 计划招收大班 (个) |
1 | 芜湖市城南实验幼儿园 | 6 | 2 | ||
2 | 芜湖市弋江嘉园幼儿园 | 6 | 2 | ||
3 | 芜湖市浅湾小区幼儿园 | 9 | 3 | ||
4 | 芜湖市蓝湾半岛幼儿园 | 6 | 2 | ||
5 | 芜湖师范学校附属幼儿园直属园 | 9 | 3 | ||
6 | 芜湖市马塘街道中心幼儿园 | 12 | 4 | ||
7 | 芜湖市盛世家园幼儿园 | 12 | 4 | 3 | 2 |
8 | 芜湖市南瑞金坤园幼儿园 | 6 | 2 | ||
9 | 芜湖市学府壹号幼儿园 | 6 | 2 | ||
10 | 芜湖市蔚蓝海岸幼儿园 | 9 | 3 | ||
11 | 芜湖市中梁江城府幼儿园 | 9 | 3 | ||
12 | 芜湖市高速御府幼儿园 | 6 | 2 | ||
13 | 芜湖市永盛花园幼儿园 | 9 | 3 | 1 | 2 |
14 | 金悦府幼儿园 | 12 | 4 | 4 | 4 |
15 | 塘溪源著幼儿园 | 12 | 4 | 4 | 4 |
16 | 新乐府幼儿园 | 12 | 4 | 4 | 4 |
17 | 融创幼儿园(计划2022年11月开园) | 12 | 4 | 4 | 4 |
合计 | 153 | 51 | 20 | 20 | |
二、弋江区2022年公办园服务小区、咨询电话及报名邮箱表





