2022年秋季长沙县小一年级新生入学摸底网上报名时间定于2022年5月17日—5月31日(5月31日截止)进行,具体的报名指南如下,供大家进行参考。
一、报名时间
2022年5月17日—5月31日(5月31日截止)
二、报名系统
手机端:“长沙教育服务平台”微信公众号
电脑端:长沙市普通中小学入学报名系统
三、报名对象
凡2022年秋季需在城区入读公办学校小学一年级的新生必须登录网络报名系统录入相关信息,进行网上分片区摸底报名。
凡符合入学条件又没有在网上报名登记的学生,需要服从学位调剂。
四、报名材料
五、明确城区公办小学一年级入学要求
城区是指星沙街道、湘龙街道、泉塘街道、长龙街道、㮾梨街道五个街道。
新生按照居住地所属街道在对应片区进行网上报名登记,待报名审验结束,根据符合条件的报名人数、学校学位情况,科学合理划分学区。凡符合入学条件的学生,按照学区划分方案和入学办法,根据现场资料查验情况,采取“相对就近、免试入学、适当调剂”的原则入学。所有入学证明材料均由学校和相关职能部门进行严格审验,个人信息必须全面而准确,且遵守诚信。城区学区划分方案和入学办法将在7月份另行公布。
(一)入学基本条件
根据《中华人民共和国义务教育法》第五条规定,凡年满六周岁儿童依法注册入学。根据城区学位情况,小学一年级年龄截止日期以2022年8月31日满六周岁为准。三类残疾儿童(少年)根据实际情况可适当放宽。
(二)入学生源排序
根据适龄儿童(少年)新生户籍和家庭住房情况,依据“房户一致”优先原则,在对应学区内按生源排序方式入学。
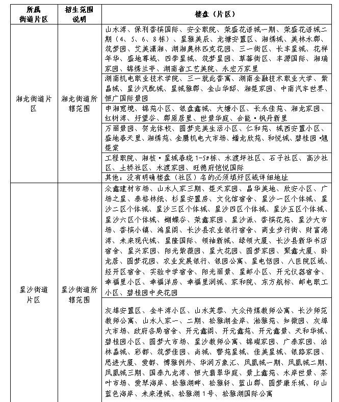
(三)星沙、湘龙、泉塘、长龙、㮾梨五个街道辖区范围内小一新生网上报名片区划分城区学校新生入学网上报名以居住地所在片区划分范围为准。凡符合入学条件的学生,都必须在该片区进行网上报名登记。
城区小一新生摸底网上报名片区划分情况如下:
六、明确城区无户无房的进城务工人员随迁子女入学基本条件
凡在长沙县城区无户无房的进城务工人员随迁子女申请到长沙县城区就读小一的新生,要求必须提供监护人居住证(办理的“居住证”至2022年8月要满一年以上)及一年以上的长沙县职工基本养老保险证明,即到2022年8月31日前办理的职工基本养老保险证明必须连续满一年。
七、明确新生报名入学咨询及监督电话(周一至周五上班时间可拨打)
点击查看:
原文链接>>>





