长沙县城区义务教育阶段2022年秋季新生入学摸底网上报名办法
(长县教通字〔2022〕10号)
为进一步贯彻落实义务教育法,确保适龄儿童按时入学完成九年义务教育,根据长沙市人民政府办公厅《关于进一步加强普通中小学招生入学管理工作的通知》(长政办发〔2022〕21号)和《长沙县城区义务教育阶段2021年秋季招生入学办法》(长县教通字〔2021〕25号)精神,结合2022年我县城区实际,特制定本办法。
一、明确网上报名基本要求
凡2022年秋季需在城区入读公办学校小学一年级、初一年级(限城区外来)的新生必须登录网络报名系统录入相关信息,进行网上分片区摸底报名。凡符合入学条件又没有在网上报名登记的学生,需要服从学位调剂。长沙县城区在读的小六毕业生按单校划片、多校划片和学位调剂方式入读初一,不需网上报名。义务教育阶段其他年级插班生,无需在网上报名,按照今年7月份另行出台的《 长沙县城区义务教育阶段2022年秋季招生入学办法》执行。网上报名登记时间于2022年5月17日——5月31日(5月31日截止)。网上报名必须坚持诚信原则,报名截止后,上报提交信息不能再修改。中小学报名系统平台网址http://rxbm.csedu.gov.cn,系统采用家长开放式注册方式,只需要家长使用本人手机号注册,即可进行网上摸底报名登记。
初一(限城区外来)新生是指符合城区入学条件,且需要到城区入读初一,目前在城区以外就读的小六毕业生。
二、明确城区无户无房的进城务工人员随迁子女入学基本条件
凡在我县城区无户无房的进城务工人员随迁子女申请到我县城区就读小一和初一的新生,要求必须提供监护人居住证(办理的“居住证”至2022年8月要满一年以上)及一年以上的长沙县职工基本养老保险证明,即到2022年8月31日前办理的职工基本养老保险证明必须连续满一年。
三、明确城区公办小学一年级和初中一年级入学要求
城区是指星沙街道、湘龙街道、泉塘街道、长龙街道、㮾梨街道五个街道。新生按照居住地所属街道在对应片区进行网上报名登记,待报名审验结束,根据符合条件的报名人数、学校学位情况,科学合理划分学区。凡符合入学条件的学生,按照学区划分方案和入学办法,根据现场资料查验情况,采取“相对就近、免试入学、适当调剂”的原则入学。所有入学证明材料均由学校和相关职能部门进行严格审验,个人信息必须全面而准确,且遵守诚信。城区学区划分方案和入学办法将在7月份另行公布。
(一)入学基本条件
根据《中华人民共和国义务教育法》第五条规定,凡年满六周岁儿童依法注册入学。根据城区学位情况,小学一年级年龄截止日期以2022年8月31日满六周岁为准。三类残疾儿童(少年)根据实际情况可适当放宽。初一年级(限城区外来)参照小学生源排序要求执行。
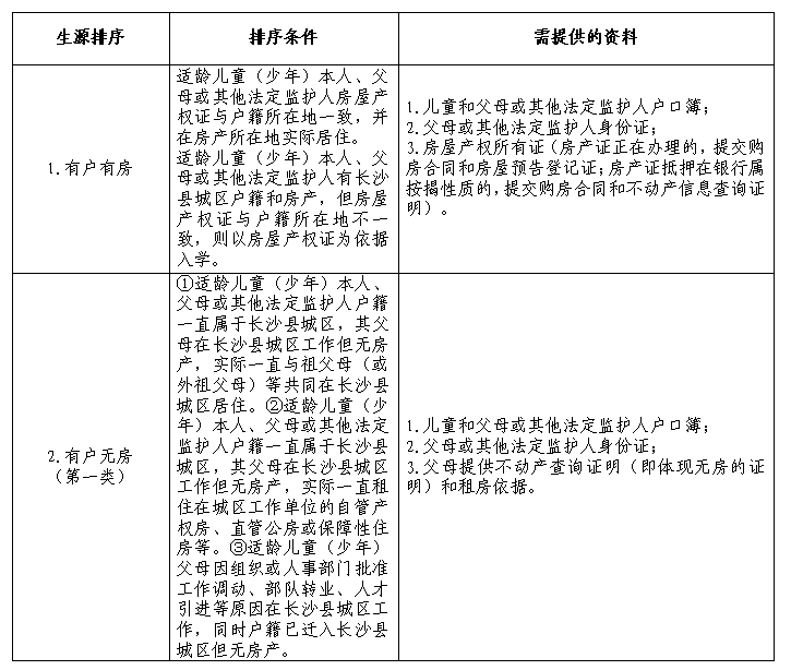
(二)入学生源排序
根据适龄儿童(少年)新生户籍和家庭住房情况,依据“房户一致”优先原则,在对应学区内按生源排序方式入学。
生源类型及资料要求
(点击可看大图)
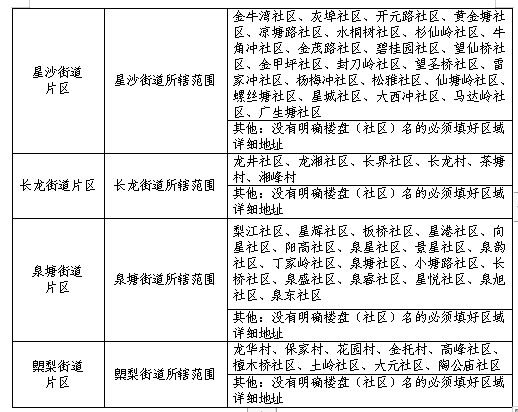
(三)星沙、湘龙、泉塘、长龙、㮾梨五个街道辖区范围内小一新生网上报名片区划分
城区学校新生入学网上报名以居住地所在片区划分范围为准。凡符合入学条件的学生,都必须在该片区进行网上报名登记。
城区小一新生摸底网上报名片区划分情况如下:
(点击可看大图)
(四)星沙、湘龙、泉塘、长龙、㮾梨五个街道辖区范围内初一新生(限城区外来)报名片区划分
城区学校入学网上报名以实际居住地所在片区划分范围为准。凡符合入学条件的学生,都必须在该片区进行网上报名登记。
城区初一新生(外来)摸底网上报名片区划分情况如下:
(点击可看大图)
四、明确新生报名入学咨询及监督电话(周一至周五上班时间可拨打)
1.咨询电话:
湘龙街道片区咨询电话:0731-86243471
地 址:奥林匹克花园13栋110室
星沙街道片区咨询电话:0731-84019182
地 址:星沙街道盼盼小学内
泉塘街道片区咨询电话:0731-84019677
地 址:泉塘街道泉塘二小内
长龙街道片区咨询电话:0731-84021145
地 址:长龙街道蓓蕾小学内
㮾梨街道片区咨询电话:0731-86801512
地 址:㮾梨街道大元中心小学内
2.监督电话:
长沙县教育局阳光服务中心:0731-84012412
长沙县教育局教育科:0731-84011704
长沙县教育局成职社会办学科:0731-84011860
长沙县教育局监审科:0731-84011865
3.技术服务电话:0731-83338111
长沙县教育局
2022年4月27日





