2022年4月湖南自考新生报名入籍时间为2022年2月18日9:00至22日17:00,网上报考时间为2022年2月21日9:00至25日17:00,以下是新生入籍操作指南,供大家进行参考。
第一步:阅读注册须知和《承诺书》
阅读注册须知:
一、未在我省取得考籍号的考生可以通过“湖南省高等教育自学考试自助服务系统 http://zikao.hneao.cn/net”(以下简称自助服务系统)进行新生注册,并按操作要求上传相关资料,填报相关信息,提交入籍申请。入籍审核通过后,考生可登录自助服务系统选择课程进行报考。如果审核不通过,请完善信息及资料附件,主动联系申请入籍的区县进行审核。请谨慎选择入籍市州区县(一经确认不可变更)。
二、新生入籍时必须如实填写考前毕业专业、专业层次、联系电话及通讯地址等各项基本信息,考生姓名、住址等基本信息必须与身份证件一致,其联系方式必须真实有效。考生基本信息是高等教育自学考试考籍管理和毕业申请的唯一依据,通讯信息是各级教育考试机构通知联系考生的重要渠道,务必认真核对,确保准确无误。考生不得委托他人或机构学校代替报名报考。考生首次报名提供虚假资料信息获得报考资格的,其考试成绩无效,并承担今后我院不受理其毕业申请等相应责任。
三、报考本科专业的考生入籍时需提交《教育部学籍在线验证报告》《教育部学历证书电子注册备案表》(至少半年验证有效期)或《中国高等教育学历认证报告》;报考护理、护理学、药学、中药学、治安学、公共安全管理、公安管理学、监所管理等有前置条件的专业(见附件)的考生入籍时需要提交相关证件证明等材料。
四、考生报名上传的相片将作为考生准考证及毕业证使用照片,一经确认,不再更改。
五、考生照相关要求:
1.基本要求
(1)本人近期正面免冠彩色头像的电子图像文件。
(2)图像应真实表达毕业生本人相貌。禁止对图像整体或局部进行镜像、旋转等变换操作。不得对人像特征(如伤疤、痣、发型等)进行技术处理。
(3)图像应对焦准确、层次清晰、色彩真实、无明显畸变。
(4)除头像外,不得添加边框、文字、图案等其他内容。
2.拍照要求
(1)背景:应均匀无渐变,不得有阴影、其他人或物体。可选用浅蓝色(参考值RGB<100,197,255>)、白色(参考值RGB<255,255,255>)或浅灰色(参考值RGB<240,240,240>)。
(2)人物姿态与表情:坐姿端正,表情自然,双眼自然睁开并平视,耳朵对称,左右肩膀平衡,嘴唇自然闭合。
(3)眼镜:常戴眼镜者应佩戴眼镜,但不得戴有色(含隐形)眼镜,镜框不得遮挡眼睛,眼镜不能有反光。
(4)佩饰及遮挡物:不得使用头部覆盖物(宗教、医疗和文化需要时,不得遮挡脸部或造成阴影)。不得佩戴耳环、项链等饰品。头发不得遮挡眉毛、眼睛和耳朵。不宜化妆。
(5)衣着:应与背景色区分明显。避免复杂图案、条纹。
3.照明光线
(1)照明光线均匀,脸部曝光均匀,无明显可见或不对称的高光、光斑,无红眼。
(2)建议配置光源两只(色温5500K-5600K),摆设高度与被拍摄人肩部同高,角度为左右各45度,朝向对准被拍摄人头部,距离被拍摄人1.5米-2米。
4.电子图像文件
(1)电子图像文件规格为宽480像素*高640像素,分辨率300dpi,24位真彩色。应符合JPEG标准,压缩品质系数不低于60,压缩后文件大小一般在20KB至40KB。文件扩展名应为JPG。
(2)人像在图像矩形框内水平居中,左右对称。头顶发际距上边沿50像素至110像素;眼睛所在位置距上边沿200像素至300像素;脸部宽度(两脸颊之间)180像素至300像素。
附件:
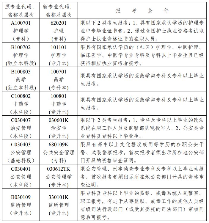
护理、护理学、药学、中药学、治安学、公共安全管理、公安管理学、监所管理等专业报考条件
下表所列专业对报考条件、报考程序有特殊限制,考生报考须符合下表具体规定。在考试任何环节发现报考者不符合报考条件的,该考生不论何种原因,都要承担不被承认考试结果、不被受理毕业申请的后果。
考生需慎重报名报考专业
以下专业实践环节考核内容较多,考核要求高,需参加主考学校举办的助学班学习(首次入籍时必须持有主考学校同意入籍此专业,并上传相关证明附件),考生需慎重报名报考,报考后有关课程学习请与主考学校联系。
阅读承诺书:
承诺书本人报名报考参加湖南省高等教育自学考试,已经详细阅读了《国家教育考试违规处理办法》《考生须知》《考场规则》,并已充分理解。为维护国家教育考试的严肃性,本人在此愿郑重承诺:
一、本人所提供的个人信息真实、准确。
二、在考试过程中,本人一定按照《考场规则》的各项要求办事,服从监考员的管理,自觉遵守考试纪律。
三、本人如有违反考试规定的行为,自愿接受湖南省教育考试院依据有关规定所作的处罚。

仔细阅读注册须知和《承诺书》之后,点击“已阅,并同意”,即可进入下一步。
注意:如果提示“非新生注册时间,请等待注册考期开启。”则说明暂时不是新生注册时间段。如果提示“注册考期异常,请联系当地市州教育考试院。”则联系当地市州教育考试院。
第二步:身份证件上传

选择证件类型,按要求上传身份证件。身份证件是确定考生身份的重要依据。
第三步:注册信息及附件



第四步:手机验证

请慎重填写手机号,手机号可用于接收短信、修改密码等。
第五步:完成
请牢记您的考籍号,考籍号作为系统登录依据,您的初始密码为您的生日。

原文链接>>>2022年4月新生入籍操作指南





