2022年湖南省普通高等学校专升本考试招生工作实施方案
根据教育部办公厅《关于做好2022年普通高等学校专升本考试招生工作的通知》(教学厅〔2021〕8号)等相关文件精神,为做好我省2022年普通高等学校专升本考试招生工作,特制定本实施方案。
一、招生高校
2022年开展普通高校专升本考试招生工作的本科高校为全省省属本科高校(湖南师范大学、湘潭大学、湖南软件职业技术大学除外)和独立学院(招生高校名单见附件1)。独立学院专升本工作由其母体高校进行管理和监督。
二、招生计划
省教育厅根据教育部下达我省专升本计划,结合我省经济社会发展需求与各校办学及生源情况,统筹安排2022年专升本招生计划。招生高校要综合考虑办学定位、教学质量和办学条件等因素,坚持就业导向,合理安排招生专业及规模,重点安排产业升级和改善民生急需的专业招生,各校具体招生专业与招生计划另行公布。专升本招生计划分为以下几种类型。
(一)普通计划。即面向2022年普通全日制高职(专科)应届毕业生招生的计划。
(二)脱贫家庭(原建档立卡贫困家庭,下同)毕业生计划。在巩固拓展脱贫攻坚成果过渡期内,各本科高校单列适量招生计划,专项用于招收脱贫家庭高职(专科)毕业生。
(三)免试计划。分为退役大学生士兵及竞赛获奖学生免试招生计划,符合报考资格的考生选择一类免试计划报考。
1.退役大学生士兵免试招生计划。从2022年招生起,我省普通高校全日制高职(专科)毕业生应征入伍并退役的大学生士兵、我省全日制高职(专科)在校生(含高校新生)应征入伍退役后完成高职(专科)学业的毕业生,可申请退役大学生士兵免试专升本招生。省教育厅根据当年符合条件的退役大学生士兵报名情况,合理安排退役大学生士兵免试招生学校、招生专业及招生计划。具体办法见《湖南省2022年退役大学生士兵免试专升本招生工作实施办法》(见附件2)。
2.竞赛获奖学生免试招生计划。竞赛获奖免试生范围包括高职(专科)就读期间(截止到2022年3月1日)获奖的两类应届毕业生:第一类是获得世界技能大赛、中国技能大赛一类赛和全国职业院校技能大赛的一、二、三等奖,全省职业院校技能竞赛、湖南省职业技能大赛一等奖的应届毕业生;第二类是获得中国国际“互联网+”大学生创新创业大赛金奖、银奖的应届毕业生。各招生本科高校安排适量招生计划免试招收上述两类竞赛获奖学生。
第一类考生中,在职业技能竞赛指定赛项获奖的学生可选择报考“湖湘工匠燎原计划”。2022年起省教育厅遴选认定湖南农业大学等5所本科高校作为“湖湘工匠燎原计划”培养基地,在服务“三高四新”战略的相关专业,安排适量招生计划,单独设置“湖湘工匠燎原计划”培养班,招收职业技能竞赛指定赛项的获奖学生。具体办法见《湖南省2022年“湖湘工匠燎原计划”招生工作实施办法》(见附件3)。
三、招生对象
根据普通高校学籍管理有关规定并参照普通高考报名有关要求,符合下列条件的考生(含免试生)可报名参加我省普通高校专升本招生考试:
(一)遵纪守法,身体状况符合相关要求。
(二)在我省普通高校全日制高职(专科)就读且2022年6月30日前能取得毕业证书,并在中国高等教育学生信息网(以下简称学信网)进行了学历证书电子注册的应届毕业生;或我省普通高校全日制高职(专科)毕业生及在校生(含高校新生)应征入伍,退役后完成高职(专科)学业的退役大学生士兵。
下列人员不得报名:
(一)在校及入伍期间受到记过及以上纪律处分,且在报名前还没有解除处分的。
(二)因触犯刑法已被有关部门采取强制措施或正在服刑者;因违反国家教育考试规定被给予暂停参加高校招生考试处理且仍处于停考期的。
四、招生专业
省教育厅将制定发布《湖南省2022年普通高校专升本对应专业指导目录》(以下简称《指导目录》,另行公布),划定高职(专科)专业(类)对应报考普通本科高校专业(类),供专升本考生选报志愿。原则上考生须按照《指导目录》规定,依据高职(专科)所学专业选报对应本科专业。其中,报考医学类相关专业的,按教育部、国家卫健委相关文件要求,本专科专业的名称必须严格对应(专科中医骨伤专业除外,可对应本科中医学专业)。
根据国家相关文件规定,因专升本学习年限不足而导致不能参加行业资格证报考的专业,招生高校须对报考学生所学专业作出限制性条件,并在学校专升本 报送计划和招生章程中作出明确说明。
五、招生章程
各本科高校按照全省统一要求,规范制定本校2022年普通高校专升本招生章程。招生章程内容应主要包括:学校全称、校址、办学层次、办学类型、招生专业、招生计划及有关说明、对学生身体健康状况的要求、考试方式、不同专业对不同类型考生的考核标准(含考试科目)、录取规则、收费标准、颁发学历证书的学校名称及证书种类、联系方式等;对于退役大学生士兵、竞赛获奖考生的免试招生办法(含职业技能或适应性测试办法)、“湖湘工匠燎原计划”实施办法(含招生高校专业与技能大赛相关赛项对应表)等,一并在招生章程中公布。
招生章程经学校党委会研究确定后,在学校官方网站首页予以公布并报省教育考试院备案。学校法定代表人对本校招生章程及有关宣传材料的真实性负责。
六、报名及填报志愿
(一)免试生预报名。符合条件的退役大学生士兵、竞赛获奖考生(含报考“湖湘工匠燎原计划”的考生)须于2月15日至2月21日登录“湖南省普通高等学校专升本信息管理平台”(以下简称专升本信息平台)进行预报名,并按要求如实填写个人信息,上传照片及身份证、毕业证、获奖证书、退役证、荣立三等功证明等有关证书证件的扫描件。
(二)填报志愿。专升本志愿填报时间定于3月10日至3月15日,所有考生在规定的时间内登录专升本信息平台注册并填报志愿。填报志愿的前4天考生可查看各高校志愿填报情况,之后不可查看。考生按要求如实填写信息,并在退役大学生士兵免试、竞赛获奖免试、“湖湘工匠燎原计划”、普通计划(含脱贫家庭毕业生计划)中选择一类报考。其中,未参加免试生预报名的考生不能填报免试计划。
考生按照《指导目录》相关规定,填报1所本科高校的1个对应本科专业。其中,申请竞赛获奖免试的考生须填报获奖赛项相对应的专业,填报其他专业的需以普通考生身份参加学校组织的考试及录取,不享受免试政策。免试生分别按照附件2、3免试相关办法的规定填报志愿。
(三)志愿确认。志愿填报结束后,考生就读高校(即生源高校)及时登录专升本信息平台,依据规定的招生对象和报考条件对考生报考资格及其填报的信息、照片等进行实时审核。志愿填报结束后5日内,各高校予以提交确认。
七、资格审核
加强对报考考生特别是享受优惠政策考生的资格审核,将资格审核贯穿专升本考试录取全过程。免试生、脱贫家庭毕业生资格审核通过后,集中公示7日。
(一)免试生资格审核。免试生预报名过程中,有关生源高校、省就业指导中心及时登录专升本信息平台对预报名的考生信息进行核验和资格初审。其中,高校负责本校竞赛获奖学生及在校期间(含高校新生)应征入伍的退役大学生士兵,省就业指导中心负责高职(专科)毕业后应征入伍的退役大学生士兵。预报名截止后3个工作日内,高校及省就业指导中心分别将免试生名单及《湖南省2022年普通高校专升本考试招生免试推荐审查表》(见附件4)等相关材料汇总报省教育厅学生处。
(二)脱贫家庭毕业生资格审核。省内户籍高考生源的考生经生源高校初审后,将汇总名单(加盖学校公章)报省教育厅民族教育处复核确认;省外生源考生以高校审核确认名单为准,各高校须查验由县级乡村振兴部门出具的原建档立卡身份证明,确保真实。
(三)考生前置高职(专科)学历审核。省教育厅依据学信网信息对高校最终拟录取考生名单进行前置学历资格复查,对不符合录取条件的考生将取消录取资格。
(四)严肃处置弄虚作假行为。考生故意上传虚假信息骗取优惠录取资格的,一经发现取消专升本 报考资格,已录取的取消录取资格,并给予弄虚作假考生及相关违纪违规人员相应处理。
八、考试
2022年专升本考试招生继续由各招生本科高校自行命题、自行组织考试。省教育考试院按照普通高校招生考试相关规定制定命题、组考工作细则,指导督促各招生本科高校执行统一规定,加强考务规范管理。
(一)考试科目。本科高校结合不同专业人才培养要求,建立完善“文化素质+职业技能”的评价方式,科学制定专升本考试办法。专升本具体考试科目由学校自行确定,各专业的科目不得少于3门,其中专业课和专业基础课须各考1门。
(二)考试时间。全省2022年专升本考试时间定于4月20日-4月30日,具体考试时间由各本科高校自行确定,并报省教育考试院备案。
(三)考试地点。各本科高校在省教育考试院的指导下,将专升本考试安排在标准化考点进行。
(四)成绩录入。考试结束后,各本科高校于5月5日前将成绩录入专升本信息平台。
九、录取
各本科高校按照“公开、公平、公正”的原则及“学校负责、招办监督”的管理机制组织开展录取。
(一)免试生录取。免试生的录取工作提前进行,须于4月15日前全部完成。退役大学生士兵、竞赛获奖考生及报考“湖湘工匠燎原计划”考生分别按照附件2、3相关规定进行录取。未被免试录取的考生,可参加第一次填报志愿的本科高校组织的考试及录取。
(二)普通考生录取。普通类考生的录取工作安排在5月15日左右进行。各本科高校按照下达的招生计划分专业按考生成绩从高分到低分择优录取。当某专业实际参考人数小于或等于计划数时,参照本校其他专业录取率的平均水平合理确定该专业普通考生的录取率。
(三)脱贫家庭毕业生录取。适当提高脱贫家庭毕业生的录取率,原则上不高于本专业常规录取率10个百分点的比例。具体录取时,脱贫家庭毕业生与普通考生统一排序从高分到低分录取,录取完成后,如该专业的脱贫家庭毕业生录取率没有达到比例(常规录取率基础上增加10个百分点,以该专业脱贫家庭毕业生实际参考人数为基数进行计算),通过追加并单列部分计划录取脱贫家庭毕业生。
(四)追加计划。录取过程出现的考生同分成绩,脱贫家庭毕业生及免试生录取计划不足等情况可追加部分计划。有关学校可向省教育考试院提出申请,报省教育厅统筹研究后下达追加计划。脱贫家庭毕业生考试成绩在公布计划范围内录取的,不需要追加计划,但纳入学校该专业录取比例的计算基数。
(五)公示。录取结束后,本科高校及时将录取数据(含考生成绩、拟录取名单、照片、免试生、脱贫家庭毕业生信息等)报省教育考试院审核,审核无误后,由各本科高校于6月5日左右在学校官网上对拟录取名单进行公示(不少于7日),公示无异议后,再将拟录取名单加盖学校公章,报省教育考试院备案。
(六)毕业资格审核。7月5日前对拟录取的应届毕业考生资格进行审核确认,达不到毕业要求的学生取消录取资格。省教育考试院将本科高校提交的拟录取名单报省教育厅学籍管理部门进行毕业资格审核,经对录取名单与其在学信网上的学籍学历信息进行比对核查后,省教育考试院根据核查结果办理最终录取手续,并由本科高校对通过核查的学生发放录取通知书。
十、学籍学历管理
严格按照教育部有关规定对专升本学生进行学籍管理,本科高校及高职(专科)高校要加强工作衔接,共同做好专升本学生学籍学历管理工作。
(一)高职(专科)毕业。各高职(专科)高校整理好专升本学生个人档案,及时移交本科高校,按有关规定给符合毕业条件的学生发放专科毕业证书,并在学信网进行专科学历证书电子注册。
(二)本科学籍学历管理。本科高校9月30日前完成对专升本学生报到入学及学籍注册工作。学生入校后要加强录取资格及新生入学资格复查等工作,严格审核专科学历电子注册信息,确保本科学籍注册信息与专科学历电子注册信息一致。
(三)在校学习及毕业。专升本学生入学后进入普通本科三年级学习,在校学习两年(本科学制为五年的专业学习三年),不得转专业和转学,不得采取非普通全日制学习形式就读。其中,“湖湘工匠燎原计划”实行单独课程体系,单独培养方案,独立组班授课。学生修完本科教学计划规定的内容达到毕业要求的,按照教育部相关规定颁发本科毕业证书。其毕业证书上标注“在本校XX专业专科起点本科学习”,学习时间按进入本科阶段学习和颁发毕业证书实际时间填写。
十一、工作要求
专升本考试招生是保障机会均等、维护教育公平的现实需要,是促进大学生就业、办好人民满意教育的具体举措。各高校要切实增强大局意识,严格落实教育部和省教育厅工作部署,确保按要求高质量完成2022年专升本各项工作任务。
(一)落实主体责任。专升本考试招生工作在省教育厅的领导和省教育考试院的具体指导下,由本科高校和高职(专科)高校负责组织实施。各高校主要负责人对招生考试安全工作负领导责任,是第一责任人,学校分管领导及负责资格审核、招生考试工作的部门主要负责人是直接责任人,对本校相关工作负全责。各高校要成立以校(院)长为组长的专升本工作领导小组,加强校级统筹,细化工作方案,明确责任分工,层层落实责任,确保专升本各项工作平稳推进。
(二)严肃招生纪律。各高校要严格执行考试、招生政策规定和招生计划管理要求,严格遵守相关工作纪律。对于专升本考试招生中的违纪违规行为,参照《国家教育考试违规处理办法》(教育部令第 33 号)、《普通高等学校招生违规行为处理暂行办法》(教育部令第 36 号)处理,涉及在校生的按照《普通高等学校学生管理规定》(教育部令第 41 号)处理,涉嫌违法犯罪的应当及时向公安机关报案,依法依规进行处理。
(三)完善招考制度。省教育考试院参照普通高校招生考试有关规定,制定完善专升本考试招生自命题、组考、评卷及录取有关工作操作指南,加强对本科高校专升本考试全过程的指导。各本科高校要进一步健全完善命题、组考、录取工作制度、安全保密制度、评卷管理制度,工作审核制度、台账记录制度等,对专升本考试命题、制卷、保管、组考、评卷等各环节、全过程工作进行严格管理,坚决防止失密、泄密的发生,确保考试安全、公平公正。
(四)加强信息公开。各高校要深入实施招生考试“阳光工程”,严格执行高校招生信息公开制度,要按照“谁主管、谁审核、谁负责”的原则,及时公开报名、考试、录取等相关信息,主动接受社会监督。要公开违规举报和咨询电话,妥善处置信访问题,维护考生合法权益。
(五)狠抓疫情防控。各高校要严格落实国家教育考试组考防疫要求,切实保障广大考生和涉考工作人员的生命安全和身体健康,结合本地新冠肺炎疫情防控实际,进一步细化组考防疫工作方案。要采取有效措施,做好考生和涉考工作人员健康监测和登记排查工作,加强考试招生场所卫生消毒及命题、制卷、评卷场所疫情防控工作。考点应配备充足防疫物资,设置具备防护隔离措施的特殊通道、专用隔离考场和备用考场。做好考务人员疫情防控和考试安全培训工作,确保各项措施落实到位。
(六)强化宣传引导。各高校要按照全省统一口径,通过多种形式,加大宣传工作力度,全面及时准确解读专升本政策和本校的具体工作要求,确保考生知悉相关政策和考试招生工作安排。要加强对报考意愿学生的引导,避免扎堆报考。要密切关注舆情,及时回应社会关切,解疑释惑,凝聚共识,营造良好社会氛围。
(七)严格监督检查。进一步完善专升本工作责任制及责任追究制,强化全过程全链条监督检查,省教育厅将会同纪检监察机构和招生考试机构对各高校专升本工作进行督查。各高校纪检监察部门要对本校专升本工作进行全程监督,对可能出现的问题提前预警、督促整改。考试过程将采取省级抽查巡考、交叉巡考和校级常规巡考相结合的方式开展巡视。对于招生考试违纪违规行为的责任人,依法依规严肃追责,涉嫌犯罪的移送司法机关处理。
十二、其他事项
(一)省教育考试院依据本通知要求制定并发布2022年普通高校专升本考试招生报名、志愿填报、考试、录取工作实施办法及具体安排;各本科高校制定本校专升本考试招生工作实施细则。
(二)根据省财政厅、省发改委有关文件规定,2022年普通高校专升本 报名考试收费标准为130元/人,由考生在规定时间内按要求向拟报考本科高校缴费。
(三)联系人:省教育厅学生处陈衡、王安慧,联系电话:0731-84714915;省教育考试院成招处胡江峰、信息处谭欣,联系电话:0731-88090230、88090267。
附件:1.湖南省2022年普通高校专升本招生高校名单
2.湖南省2022年退役大学生士兵免试专升本招生工作实施办法
3.湖南省2022年“湖湘工匠燎原计划”招生工作实施办法
4.湖南省2022年普通高校专升本考试招生免试推荐审查表
附件1
湖南省2022年普通高校专升本招生高校名单
长沙理工大学、湖南农业大学、中南林业科技大学、湖南中医药大学、南华大学、湖南科技大学、吉首大学、湖南工业大学、湖南工商大学、湖南理工学院、衡阳师范学院、湖南第一师范学院、湖南文理学院、湖南工程学院、湖南城市学院、长沙学院、湖南财政经济学院、邵阳学院、怀化学院、湖南科技学院、湘南学院、湖南人文科技学院、长沙医学院、湖南工学院、湖南涉外经济学院、湖南警察学院、湖南女子学院、长沙师范学院、湖南医药学院、湖南交通工程学院、湖南应用技术学院、湖南信息学院、湘潭理工学院、湖南师范大学树达学院、湘潭大学兴湘学院、长沙理工大学城南学院、湖南农业大学东方科技学院、中南林业科技大学涉外学院、湖南中医药大学湘杏学院、南华大学船山学院、湖南科技大学潇湘学院、吉首大学张家界学院、湖南工业大学科技学院、湖南理工学院南湖学院、衡阳师范学院南岳学院、湖南文理学院芙蓉学院、湖南工程学院应用技术学院。
“湖湘工匠燎原计划”培养基地名单:湖南农业大学、中南林业科技大学、南华大学、湖南科技大学、湖南工业大学
附件2
湖南省2022年退役大学生士兵免试专升本招生工作实施办法
根据教育部办公厅《关于做好2022年普通高等学校专升本考试招生工作的通知》(教学厅〔2021〕8号)等文件精神,为做好退役大学生士兵免试参加普通高校专升本招生工作(简称免试专升本),特制定本实施办法。
一、招生对象
符合下列条件的退役大学生士兵可申请免试专升本:
(一)我省普通高校全日制高职(专科)毕业生应征入伍并退役的大学生士兵、我省全日制高职(专科)在校生(含高校新生)应征入伍退役后完成高职(专科)学业的毕业生;
(二)遵纪守法,服役期间没有受到部队的相关处分,退役后没有违反相关法律法规被有关部门采取强制措施。
二、招生高校、专业及计划
免试专升本招生高校为所有开展专升本招生的省属本科高校(不含湖南师范大学、湘潭大学、湖南软件职业技术大学)。免试专升本招生按专业对口原则进行招生,符合条件的退役大学生士兵申请免试的本科专业应与本人高职(专科)专业大体对应。各高校根据省教育厅统一下达的免试专升本规模,单独编制免试专升本分专业招生计划。
三、报名办法
(一)网上预报名。符合条件的退役的大学生士兵须于2022年2月15日至2月21日登录“湖南省普通高等学校专升本信息管理平台”(简称专升本信息平台)进行预报名,按要求如实填写报名信息(基本信息、就读高校及专业,入学及毕业时间、入伍及退役时间等),上传本人照片、退役证和普通高职毕业证书(应届毕业生除外)的扫描件。荣立个人三等功及以上者,同时上传立功证书扫描件。
(二)资格审核。预报名期间,有关生源高校及省就业指导中心分别对预报名考生进行信息核验和资格初审。初审通过后由省教育厅会同省军区、省退役军人事务厅对考生资格进行最终审核。
四、填报志愿
退役大学生士兵于3月10日至3月15日登录专升本信息平台填报志愿。未参与预报名的考生不能填报专升本免试志愿。
(一)志愿设置。免试专升本以高校为单位填报,实行志愿优先。考生根据公布的各招生高校分专业计划,填报1 个本科高校志愿及其1个相对应的专业志愿。所填志愿未录取及有关本科高校退役大学生免试计划有缺额的将进行征集志愿。征集志愿的填报要求同第一次填报志愿。
(二)填报要求。考生只能按本人报名时所选的专业类别,填报大体对应的专业,跨类别填报的志愿无效。填报前,考生要认真查看拟报考高校的招生简章和招生要求,确保本人志愿填报符合要求、入学后能正常完成本科阶段学业。对于医学、护理类等国控专业,有关报考要求、学制年限,由招生高校依据教育部及行业有关要求设定,并在招生计划中予以明确。
五、测试
退役大学生士兵实行免文化课考试,招生本科高校依据专业人才培养要求,组织相关的职业适应性或职业技能综合测试。考生参加拟报考高校(填报志愿的学校)组织的相关测试,取得的成绩作为录取的依据。荣立三等功及以上的考生可免于参加职业适应性测试或职业技能测试。
六、录取
录取工作按照“公开、公平、公正”原则及“学校负责、招办监督”的机制组织进行。招生本科高校根据退役大学生士兵的综合测试成绩,结合考生志愿、高职在校及服役期间的表现等情况,综合评价,择优录取。荣立三等功及以上考生可优先录取。
免试专升本的测试及录取工作须在4月15日前全部完成,未被录取的考生还可参加第一次填报志愿的本科高校组织的统一考试及录取。
对于非应届毕业的考生,招生高校完成上述录取后,经省教育考试院办理录取手续即可发放录取通知书。对于预录取的应届毕业生,由生源高校于6月30日前完成毕业资格审核确认,并报省教育厅复核后,招生高校按审核通过的名单办理录取手续并发放录取通知书。不能如期毕业的取消录取资格。
七、其他事项
(一)免试专升本录取的考生不再参加后续专升本考试及录取。凡录取后未报到、自行放弃入学资格的考生,此后不再享受免试专升本政策。
(二)竞赛获奖免试生参照本实施办法进行免试录取。
(三)根据本实施办法,省教育考试院制定具体操作指南,各招生本科高校制定免试生测试及录取具体操作细则。
附件3
湖南省2022年“湖湘工匠燎原计划”招生工作实施办法
根据教育部办公厅《关于做好2022年普通高等学校专升本考试招生工作的通知》(教学厅〔2021〕8号)、《教育部 湖南省人民政府关于整省推进职业教育现代化 服务“三高四新”战略的意见》等文件精神,为做好“湖湘工匠燎原计划”招生工作,特制定本实施办法。
一、招生对象
“湖湘工匠燎原计划”的招生对象范围为参加世界技能竞赛、中国技能大赛、全国职业院校技能大赛获奖,全省职业院校技能竞赛、湖南省职业技能大赛一等奖的高职(专科)应届毕业生。
二、招生高校、专业及计划
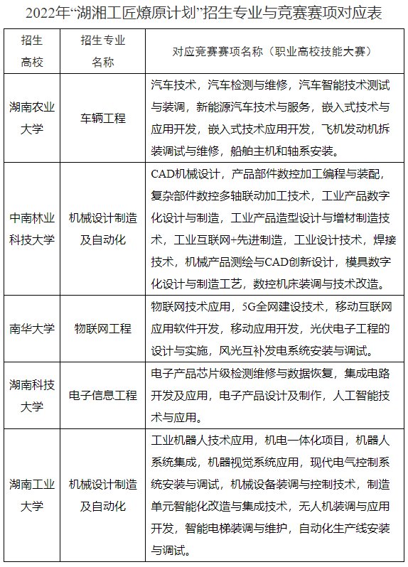
“湖湘工匠燎原计划”招生高校为省教育厅认定的“湖湘工匠燎原计划”培养基地。免试专升本招生按以下“招生专业与竞赛赛项对应表”进行招生,符合条件的高职(专科)应届毕业生应根据本人获奖赛项申请对应本科高校的招生专业。各高校根据省教育厅统一下达的免试专升本规模,单独编制“湖湘工匠燎原计划”招生简章和专业招生计划。
三、报名办法
(一)网上预报名。符合条件的竞赛获奖高职(专科)应届毕业生须于2月15日至2月21日登录“湖南省普通高等学校专升本信息管理平台”(简称专升本信息平台)进行预报名,按要求如实填写报名信息(基本信息、就读高职院校及专业,入学及毕业时间、获奖赛事、赛项及获奖等级、获奖时间等),上传本人照片、获奖证书的扫描件。
(二)资格审核。相关生源高校负责对完成网上信息输入的本校毕业生进行网上资格初审,省教育厅对考生信息进行最终审核。
四、填报志愿
预报名结束后,考生于3月10日至3月15日登录专升本信息平台填报志愿。未参与预报名的考生不能填报“湖湘工匠燎原计划”。
(一)志愿设置。免试专升本以高校为单位填报,实行志愿优先。考生根据公布的各招生高校“湖湘工匠燎原计划”专业计划,填报1 个本科高校志愿及其1个相对应的专业志愿。所填志愿未录取及有关本科高校免试计划有缺额的将进行征集志愿,征集志愿的填报要求同第一次填报志愿。
(二)填报要求。考生严格按本人获奖赛项选择对应招生高校和招生专业,跨赛项、跨专业填报的志愿无效。填报前,考生要认真查看拟报考高校的招生简章和招生要求,确保本人志愿填报符合“湖湘工匠燎原计划”要求。
五、录取
录取工作按照“公开、公平、公正”原则及“学校负责、招办监督”的机制组织进行。招生本科高校可对考生进行职业技能测试,根据考生测试成绩,结合考生获奖情况、考生志愿、高职在校期间的表现等情况,综合评价,择优录取。
“湖湘工匠燎原计划”与免试专升本的测试及录取工作时间保持一致,须在4月15日前全部完成,未被录取的考生还可参加第一次填报志愿的本科高校组织的统一测试及录取。
对于预录取的应届毕业生,由生源高职院校于6月30日前完成毕业资格审核确认,并报省教育厅复核后,招生高校按审核通过的名单办理录取手续并发放录取通知书。不能如期毕业的取消录取资格。
六、其他事项
(一)培养高校应切实加强人才培养需求调研,探索“岗课赛证”融合,一体化设计“专本衔接”的课程体系,单独制定“湖湘工匠燎原计划”培养方案,将劳模精神、劳动精神、工匠精神融入人才培养全过程,引导学生树立爱岗敬业、甘于奉献的职业理想,为将来成为知识型、技能型、创新型的能工巧匠、大国工匠打下牢固根基。
(二)各培养高校及时公布当年“湖湘工匠燎原计划”招生简章(明确招生标准)。各市州、县市区教育行政部门、高等职业高校要加大政策宣传和引导力度,确保符合条件的学生及时收到“湖湘工匠燎原计划”相关报考信息,鼓励符合条件的学生积极报名。
(三)本办法未尽事宜按照湖南省普通高等学校专升本考试招生工作相关规定执行。
附件4
湖南省2022年普通高校专升本考试招生免试推荐审查表

注:竞赛获奖学生初审意见由生源高校出具;退役大学生士兵初审意见由生源高校和省就业指导中心分别出具;本表一式三份,竞赛获奖、士兵退役证等材料(复印件加盖公章)作为附件报省教育厅学生处。





