湖南省2022年度监理工程师和一二级注册建筑师职业资格考试考生新冠肺炎疫情防控公告
为切实保障广大考生和考务工作人员生命安全和身体健康,确保5月14、15日举行的湖南省2022年度监理工程师考试和5月14、15日及21、22日举行的一二级注册建筑师职业资格考试安全进行,根据湖南省人力资源社会保障厅湖南省卫生健康委员会《关于加强人事考试新冠肺炎疫情防控工作的通知》以及当前国家和湖南省疫情防控相关规定和要求,根据湖南省疫情防控指挥部疫情防控组评估意见,现将此两项考试考生疫情防控措施和要求公告如下,请所有考生务必充分知晓理解并严格执行。
一、考生应于考前14天申领本人湖南居民健康码(通过微信公众号“湖南省居民健康卡”申领健康码)和通信大数据行程卡(通过微信小程序“通信行程卡”申领)。
二、考生近期应注意做好自我健康管理,持续关注自己湖南居民健康码和通信大数据行程卡状态,做好备考期间个人日常防护和自主健康监测,保持安全社交距离,不参加聚集性活动,不到人群密集场所,避免与无关人员接触,在公共场所及乘坐公共交通全程佩戴口罩,逐日进行体温测量和健康状况监测,出现发热、干咳、咽痛、嗅觉味觉减退、腹泻等异常症状的,应及时进行相应的诊疗和排查,保证参考时身体健康。
三、湖南省疫情防控部门规定,所有入(返)湘人员必须提前通过“湖南居民健康卡—入(返)湘报备登记”、目的地报备小程序等程序报备行程,湖南省及各地方疫情防控部门同时对外省市入湘返湘人员疫情防控有系列明确规定。考生从外省市入湘返湘的,应认真查阅湖南省及各地方疫情防控部门的规定和要求(可通过“湖南疾控”及各地方疫情防控部门微信公众号、防控部门网站及电话咨询属地防疫部门等方式查阅),务必严格遵守相关规定、落实相关健康管理措施。建议考生考前14天在湘且不离湘。
四、所有考生须提供本人首场考试考前48小时内湖南省内有资质的检测服务机构新冠肺炎病毒核酸检测阴性报告。考前14天内从外省市入湘返湘的,须提供向湖南省疫情防控部门提前报备的“入(返)湘报备登记”记录以及首场考试前3天内2次核酸检测阴性报告(2次采样间隔至少24小时,最后一次采样须在湖南省内有资质的检测服务机构进行)。建议考生在无禁忌的情况下按“应接尽接”原则,提前完成新冠疫苗接种。
五、考生须提前打印好本人考前24小时内的湖南居民健康码、通信大数据行程卡状态信息的彩色截图(包含个人相关信息和更新日期)以及考前48小时内新冠肺炎病毒核酸检测报告纸质版(或3天内2次核酸检测报告),确保打印的图片信息完整、清晰。考前14天内入湘返湘考生还须提前打印好向湖南省疫情防控部门提前报备的“入(返)湘报备登记”记录。
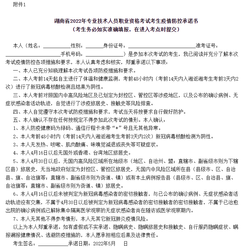
考生考前须下载打印《湖南省2022年度专业技术人员职业资格考试新冠肺炎疫情防控承诺书》(见附件,以下简称《考生承诺书》),按要求如实、完整填写《考生承诺书》相关信息并确认签字。
六、进入考点时,考生须接受防疫安全核查,出示本人有效身份证件原件、纸质准考证、纸质健康码、纸质通信大数据行程卡、核酸检测阴性报告纸质版、填写完整并有本人签名的纸质《考生承诺书》,接受体温测量。考前14天内入湘返湘考生还须提供打印纸质的向湖南省疫情防控部门提前报备的“入(返)湘报备登记”记录。
考试当日,建议考生提前90分钟到达考点,预留足够时间配合考点工作人员进行入场核验。考生进入考点时应有序排队,保持1米以上间距。因防疫要求,考生车辆原则上不允许进入考点,开车前往的考生,建议另带一名驾驶员,送达考点后即停即走。
七、防疫健康码为绿码、通信大数据行程卡无异常、新冠肺炎病毒核酸检测阴性、现场体温测量正常(<37.3℃)、无新冠肺炎相关症状、按要求提交《考生承诺书》的考生,且无本公告第八条规定的不得参加考试情形的,方可进入考点参加考试。
八、有以下情况之一者不允许参加考试:
(1)无准考证、有效参考证件,不能提供健康码、通信大数据行程卡、48小时内新冠肺炎病毒核酸检测阴性报告、填写完整并有本人签名的《考生承诺书》的;考前14天内入湘返湘考生不能提供向湖南省疫情防控部门提前报备的“入(返)湘报备登记”记录或3天内的2次核酸检测阴性报告的;
(2)防疫健康码为红码或者黄码的,或通信大数据行程卡带*号或其他显示异常的;
(3)现场测量体温不正常(体温≥37.3℃),在临时观察场所适当休息后使用水银体温计再次测量体温仍然不正常的;有发热、咳嗽、肌肉酸痛、味嗅觉减退或丧失等可疑症状的;
(4)4月16日以后有国外或香港、台湾地区旅居史的;
(5)4月30日以后有国内高风险区域所在地级市(地区、自治州、盟;直辖市、副省级市则为下辖区县)旅居史的,或未划定风险地区但已发生社区传播所在城市旅居史的;
(6)4月30日以后有国内中风险区域所在县(市、区)或有本土病例(含无症状感染者)报告县(县级市、区、自治县、旗、自治旗等;直辖市、副省级市则为街道、镇)旅居史的及划定为封控区、管控区所在区县旅居史的;
(7)4月16日以后被判定为新冠病毒感染者的密切接触者或与已公布的确诊病例、无症状感染者活动轨迹有交集的;
(8)4月30日以后被判定为新冠病毒感染者的密切接触者的密切接触者的;
(9)已治愈出院的确诊病例或已解除集中隔离医学观察的无症状感染者,尚在随访或医学观察期内的;
(10) 其他特殊情形人员由专业医务人员评估判断是否可参考。
九、考试期间所有考生应注意个人防护,自备一次性医用口罩,除核验身份时按要求及时摘戴口罩外,进出考点及考试期间应当全程佩戴口罩。要自觉维护考试秩序,服从现场工作人员安排管理。考试结束后按监考员的指令有序离场,不得拥挤,保持人员间距。
十、考试期间出现发热(体温≥37.3℃)、干咳、咽痛、嗅觉味觉减退、腹泻等异常症状的,应立即向监考人员报告,经现场医务人员研判,具备继续参加考试条件的,安排在备用隔离考场继续考试,不再追加考试时间。经研判不具备继续参加考试条件的,安排到隔离观察室休息,由驻点医务人员按规定妥善处置。
十一、考试当天尽可能做到居住地与考点之间“两点一线”,乘坐公共交通工具参加考试时须全程配戴口罩,在外餐饮应选择卫生条件达标的饭店就餐,避免扎堆就餐、面对面就餐,避免交谈。
十二、所有考生应自觉遵守湖南省及属地考区疫情防控规定,自觉遵守考试防疫规定和要求,如实申报本人身体健康状况和旅居史、接触史,如实提供相关涉疫信息资料,如实填写《考生承诺书》。
考生凡有虚假或不实承诺、隐瞒病史、隐瞒旅居史和接触史、自行服药隐瞒症状、瞒报漏报健康情况、提供虚假防疫证明材料(信息)、逃避防疫措施的,一经发现,一律取消考试资格,并依法追究法律责任。
存在不得参加考试情形的考生不得前往考点,否则按违反疫情防控要求处理,一切后果由考生自行承担。
十三、因防疫管控不能参加考试的考生,经申请认定属实,所交报名费将全部退还。进入考点时两次体温测量不正常的考生,现场签字确认作为退费依据。
十四、考前考生应密切关注全国疫情情况,确认本人没有规定的不能参考疫情地区旅居史或接触史等情形。全国中高风险疫情地区查询方法:
微信关注“国家政务服务平台”查询;或点击中国政府网http://bmfw.www.gov.cn/yqfxdjcx/risk.html查询。
十五、此次考试疫情防控将根据疫情形势及国家和我省疫情防控总体部署和要求适时调整。同时,根据疫情防控属地管理原则,所在考区疫情防控部门可能就考试疫情防控做进一步具体规定和要求。考生应持续关注湖南人事考试网(http://www.hunanpea.com/)及所在考区组考部门或属地疫情防控部门相关公告信息,严格执行相关疫情防控要求。
参加考试的考生,考后14天内应进行自我健康监测,若出现异常情况及第一时间报告所在考区组考单位。
附:
1.湖南省2022年专业技术人员职业资格考试考生疫情防控承诺书
2.各考区联系电话及公告信息发布网址
湖南省人事考试院
2022年4月29日





