结合天心区教师资格认定工作实际,天心区2022年春季教师资格认定安排如下,供大家进行参考。
一、受理对象
1. 拥护党的基本路线,全面贯彻党的教育方针,自觉遵守《中华人民共和国教师法》等法律法规,遵守教师职业道德,热爱教育事业,热爱学生,为人师表,且未达到国家法定退休年龄的中国公民。
2. 申请认定教师资格者(以下简称“申请人”)户籍所在地、居住地(须持有当地居住证且在有效期内)或就读学校所在地(仅限应届毕业生、全日制专升本学生及在读研究生)应在天心区行政区域内。
3. 申请人达到取得《中华人民共和国教师法》、《教师资格条例》等法律法规规定的相应层次教师资格的条件。
4、受理范围:高级中学教师资格、中等职业学校教师资格、中等职业学校实习指导教师资格、幼儿园教师资格、小学教师资格、初级中学教师资格。
二、申请步骤
办理教师资格认定申请分四个阶段。
(一)中国教师资格网网上申报阶段
申报时间:6月10日-6月23日
申报入口:中国教师资格网
申报流程:申请人须在本公告规定的时间内登录中国教师资格网(http://www.jszg.edu.cn),从“教师资格认定申请人网报入口”进行申报,根据系统提示如实完整填写报名信息并上传近期免冠一寸电子照片(格式:JPG/JPEG,彩色白底,不大于190K;通讯地址、电话号码请务必详细准确,认定申请表、教师资格证书将通过邮寄送达,并由本人签收。认定申请表需放入申请人档案中,请申请人妥善保管)。
申报种类:申请人应按照教师资格认定的相应学历要求,确定申请的教师资格种类。参加中小学教师资格考试合格的申请人确定任教学科须与报考专业相同;取得《师范生教师职业能力证书》的教育类研究生和公费师范生确定任教学科须与《师范生教师职业能力证书》上的专业相同;2015年12月31日前入学的全日制普通高校师范类专业毕业生,现从事中小学教师教育工作且从未申请过教师资格的人员,可以在凭相关材料()申请认定与所学专业一致或相近学科的教师资格。2023年1月1日起,该类人员申请认定中小学教师资格须参加国家中小学教师资格考试。
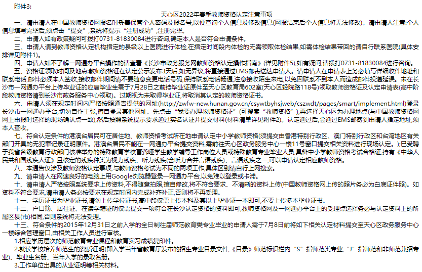
现场确认点:在中国教师资格网网上申报,选择现场确认点时,申请人应选择本人户籍、居住地或就读学校地址选择天心区教育局为现场确认点(注:此操作是为在一网通办平台上申请时选择天心区进行申报分类,申请人无需到现场办理)。
(二)政策咨询、体检阶段
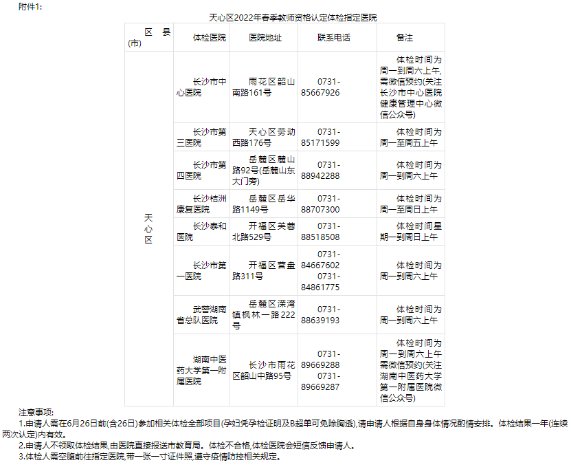
体检时间:6月10日-6月26日
体检安排:申请人应在完成中国教师资格网报名后于6月26日前(含26日)到天心区教育局指定的医院进行体检。体检结果由医院送达教育局,不需本人领取。
体检医院:
政策咨询:申请人如有政策疑问,可至天心区教师资格认定机构现场咨询或电话咨询,确定本人是否符合申请条件。咨询电话:0731-81830084,咨询地点:天心区教育局602室。
(三)网络办理提交资料阶段
提交时间:6月29日-7月8日
提交入口:http://zwfw-new.hunan.gov.cn/csywtbyhsjweb/cszwdt/pages/smart/implement.html
提交流程:申请人须在6月29日-7月8日登录长沙市一网通办平台,先点击“我要办理教师资格证”(可搜索“教师资格”),再选择天心区为办理地点(与中国教师资格网网上申报时选择的现场确认点一致),然后按照系统提示要求通过实名认证并提交材料(),如申请材料不符合要求,工作人员将发起补正程序,申请人应在规定时间内重新补齐材料,请申请人在一网通办平台上关注相关办理进度。系统提示申请完成后,即完成了原“现场确认”工作,不需要再到行政审批服务局窗口申请。
注意:申请人如在网上办理确实无法完成,可带相关材料原件和电子寸照前往现场确认点办理(由于疫情原因,请尽量仔细阅读操作明细单独完成或电话咨询)。现场提交资料时间为6月29日-7月8日正常上班时段。
(四)专家网上审查、颁发证书阶段
审查时间:7月11日-7月22日
审查流程:天心区教育局教师资格专家审查委员会对幼儿园教师资格、小学教师资格、初级中学教师资格申请人的材料进行网上审查认定;长沙市教育局教师资格专家审查委员会对高级中学教师资格、中等职业学校教师资格、中等职业学校实习指导教师资格申请人的材料进行网上审查认定,并作出是否通过的结论。
结果查询:长沙教育信息网,天心公众信息网
申请人可通过一网通办平台查询认定结果和邮寄状态,在春季认定工作完成后,高中段教师资格认定结果将通过长沙教育信息网(网址http://jyj.changsha.gov.cn/)、初级中学及以下教师资格认定结果将通过天心公众信息网通知公告栏目进行公示,公示完成后才会进行证书邮寄。申请人请注意浏览相关网站或登录一网通办平台了解自己的申请办理情况,天心区教育局将不再通过其它途径进行告知或通知。
证书邮寄:天心区教育局为符合认定条件的申请人制作教师资格证书,并与申请书一同邮寄(EMS)送达,请确保网上申请时填写的地址和联系方式真实有效。证书和申请书须申请人本人签收(EMS需本人接收电话才会送达,请申请人在相应时间段注意接听陌生电话,以免延误错失)。
注意:未在长沙市一网通办平台上传毕业证的应届毕业生需于7月28日下午5:00之前持毕业证原件至天心区教育局602室(天心区轻院路118号)领取教师资格证及认定申请表(高中阶段教师资格请到长沙市政务服务中心领取)。过期视为未取得毕业证,将取消其认定的教师资格证书。
附件下载:附件5+长沙市政务服务网教师资格认定操作指南0429
原文链接>>>2022年春季长沙市天心区教师资格认定工作细则





