为了推进我市创客教育发展,丰富中小学生寒假学习生活,提升我市中小学生和信息技术教师计算思维与编程能力,经研究,决定在寒假期间开设创客教育编程学习课程,现将有关事项通知如下:
一、参与对象
信息技术学科教师和创客教育指导教师、全市小学生。
二、学习内容
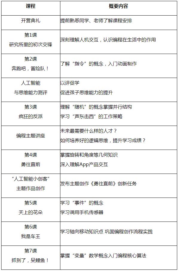
(一)学生组:学习图形化编程的入门阶段课程,掌握编程工具的使用方法,完成自己作业并提交自己的编程作品。
学生课程表1年级
学生课程表2-6年级
(二)教师组:人工智能的教育应用、创客教育的实践探索;编程工具与教育教学有效融合的前沿探索,跨学科教学案例学习等。
教师课程表
三、报名和学习方式
(一)在线报名。参与培训的教师和学生于1月25日前在线填报报名信息(没有微信的学生可填写家长信息)。
(二)组建企业微信群。通过市教育局企业微信群上课或发布相关学习信息,请参与培训人员下载安装企业微信。请参加培训的教师和学生扫描二维码进入企业微信群。
(三)学习形式为线上教学。通过台式电脑或移动设备在线上课。
四、有关要求
(一)请各县(市、区)、市直学校做好宣传工作,为提升我市中小学创客教育编程能力和竞赛水平做好准备。
(二)本次培训活动自愿参加、不收取任何费用。省、市级数字校园试点校和创客联盟学校相关教师应全部报名参加。
(三)为做好家校共育,建议家长陪同学生参与并监督学生按时到课及完成作业。





