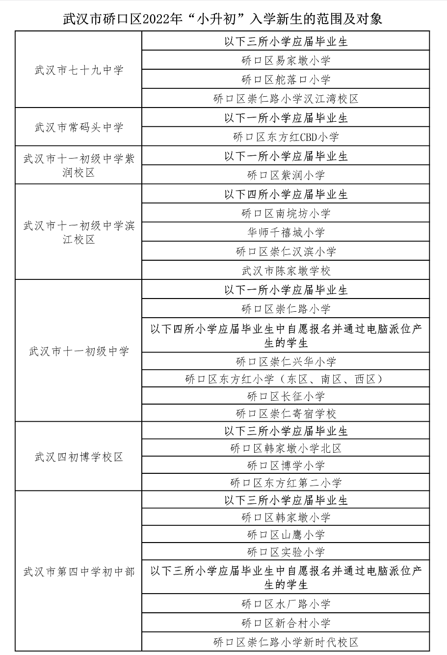
2022年武汉市硚口区小学对口初中划片一览

教育百科2022-09-15 02:09:22未知

  武汉市硚口区2022年“小升初”入学新生的范围及对象

  

  

本文标签: ,武汉市  ,新生  ,对象  ,小升初  ,span  

相关推荐

猜你喜欢

大家正在看