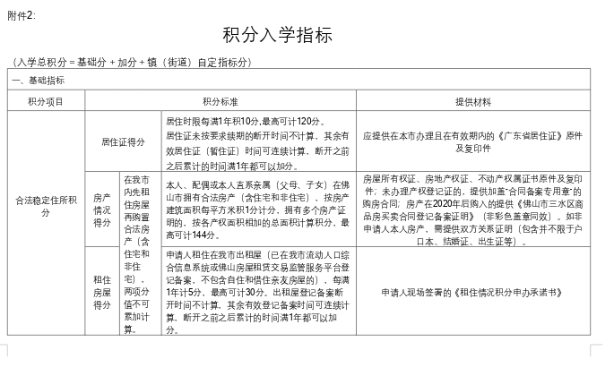
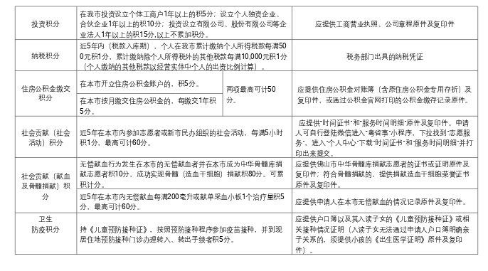
2022年佛山三水西南街道积分入学指标计分标准一览表





图源:水韵西南
拓展材料:
积分汇总排名公示。街道流管部门汇总各职能部门评分结果进行排名,并在“水韵西南”微信公众号、三水区人民政府网(http://www.ss.gov.cn/gzjg/ssqxnjd/tzgg/)公示。
公示期间,申请人对积分排名有异议或投诉的,可在公示期内向街道流管部门提出复核申请,逾期申请不予受理。经复核后确有分数和排名进行调整的,调整后进行第二轮公示。按积分最终公示排名入围录取的申请人登陆西南街道公办小学招生报名系统填报志愿,具体填报网址和填报时间将于第二轮公示时发布,敬请各位家长留意。





