佛山高明区2022义务教育阶段公办学校新生报名操作指引:
入学报名
1.进入“高明区义务教育阶段招生报名系统”后都需先进行实名认证,按提示操作即可。

2.点击“新增小学入学报名”或“新增初中入学报名”。
3.如实填写学生信息。
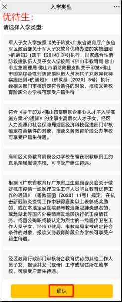
3.选择正确的“入学类别”与“入学类型”。
4.如实填写家长信息。
5.根据入学类型条件限制选择是否报读提前批学校志愿(小学:沧小;中学:沧中),“上传证明材料”。
6.完成“签名”,检查信息无误后即可点击“提交”。
查看与修改报名信息
1.在小学报名与初中报名页面中,点击新生报名信息,即可查看当前的报名情况。
2.家长如若发现报名信息填写有误,可在报名页面中,点击新生报名信息——“点击修改资料”——修改信息并确认无误后即可重新提交。
注意:请各位家长务必在报名期间内修改并提交报名信息,报名结束无法修改报名信息。
新增多个报名信息
需要继续报名的可点击“新增小学入学报名”或“新增初中入学报名”,如果是多胞胎,请选择“多胞胎报名”;如果是另一位新生,请选择“单独报名”。
注意:多胞胎家长请务必用同一手机同一微信号报名。
注意:网上报名资格审核期间,适龄儿童少年家长提交申请材料不足的,审核人员将通过微信信息推送方式退回材料,让申请人修改、补充及完善资料,再次提交后台审核。再次提交时间不能超过报名资料修改截止时间,否则视为放弃报名。
●小学:
报名资格审核时间:4月22日-29日。
报名资料修改截止时间:4月28日前。
●初中:
报名资格审核时间:4月27日至5月7日。
报名资料修改截止时间:5月6日前





