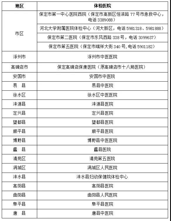
保定市2021年下半年教师资格认定体检医院

2021年下半年中小学教师资格考试(笔试)将于10月30日进行,为确保考生顺利参加考试,现对有关事项提示如下:
一、10月25日起,考生可登录中小学教师资格考试网站(http://ntce.neea.edu.cn/)打印《准考证》,打印时间为2021年10月25日至30日。
二、考生应在考前了解考点地址、考试通道入口位置及考场安排,提前熟悉考点周边环境,安排好食宿及行程,避免因雨雾天气、道路交通维修或其他不可预测的原因影响正常考试。
三、参加考试前,考生要认真阅读我省《中小学教师资格笔试疫情防控工作公告》,并关注各地疫情防控管理措施变化,随时刷新河北省教育考试院官网(http://www.hebeea.edu.cn/)、河北省教育考试院微信公众号(微信号hbsksy),了解相关考试要求并按要求做好考前准备,避免因不符合疫情防控要求不能入场考试。





