各考试类牵头院校有哪些?
牵头院校由本考试类所有单招院校推选产生,具有相关专业优势,负责本考试类的考生报考、缴费、命题、组考、评卷、成绩公布与复核、违规行为的认定和处理以及录取组织等工作。
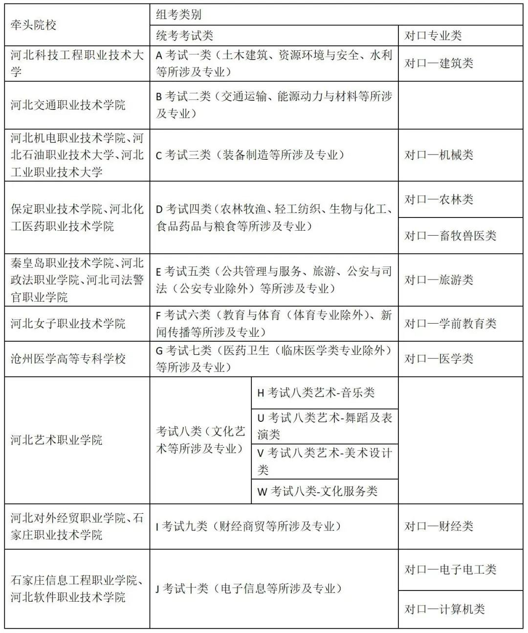
各考试类牵头院校如下:

什么是考试类,按考试类考试有什么优势?
考试类是指以教育部《职业教育专业目录(2021年)》划分的专业大类为基础,按照相近相通原则,分类别进行考试和录取的一种形式。2022年我省高职单招考试招生继续按专业划分为不同的考试类,实行院校联合考试招生。
实行按考试类考试方式,一是简化了考生报考手续。考生只需选择某一考试类报考,即认为向该类所有院校报考,考试成绩供该类所有院校使用,大大减轻了考生的考试负担、减少了考生的舟车劳顿。二是扩大了考生志愿填报选择范围,考生填报志愿时可以面向所有院校的本类专业,大大增加了考生的选择范围。三是考试和录取管理更加规范,由牵头院校统筹考试及录取组织等工作,管理更加统一,操作更加规范,考试及录取环境更加优化,更加有利于维护公平公正。





