1、招生对象
年满6周岁,即2016年8月31日前出生的儿童。具体分三类:
第一类:具有暨阳街道户籍的。
第二类:父母或本人在暨阳街道相应学区内拥有产权房的(以取得房产证或不动产权证为准,下同)。
第三类:非暨阳街道户籍,但父母在暨阳街道务工经商半年及以上的,其中非诸暨籍外来建设者随迁子女按有关规定执行。
虽年满6周岁但因身体等原因需要延缓入学的户籍生,其监护人应当向暨阳街道中心学校(实验小学教育集团)提出申请,由暨阳街道中心学校(实验小学教育集团)备案。
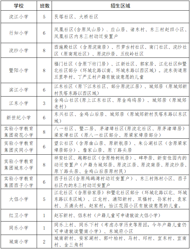
2、招生计划和学区划分
注:1.因街道实施撤居建(并)社区工作,学区实行三年政策过渡期(2021年至2023年),过渡期间原村(居)民仍可按原2020年划定学区向学校申请入学。
2.原村(居)民按新学区入学的需提供对应新社区户口簿,请家长及时更换。
3、招生办法
今年我市继续实行公办民办学校网上同步招生,因此申请学校时要慎重选择公民办就读意愿。
(一)预报名登记
入学对象监护人在手机中安装“浙里办”APP,打开软件后将左上角“站点列表”设置为“诸暨市”,搜索栏中输入“学生入学”,找到“义务教育阶段学校学生入学一件事联办”, 点击“在线办理”,选择“诸暨市”进行预报名,根据自身意愿选择就读公办或民办学校,并按选定类别完成信息填报。
预报名时间为6月12日上午9:00开始至6月18日24:00。报名类别及信息在报名截止前可以更改,报名截止后不再更改。
预报名时入学对象监护人须仔细阅读有关招生要求,按要求准确填写和拍照上传相关信息,核对无误后再行提交。对预报名中提交的信息,若发现存在信息虚假、伪造等情况的,一律取消其报名及录取资格,回户籍所在地就读。
预报名有困难的家长可在符合校园疫情防控要求前提下于6月17日(周五)至18日(周六)两天随带相关入学材料到意向学校咨询,也可由老师帮助进行网上预报名。
各类入学对象需填写和提供的具体信息要求如下:
1.第一类
①入学对象户籍信息;
②父母身份证信息。
2.第二类
①入学对象户籍信息,若户籍信息无法证明父(母)子(女)关系的,还需提供关系证明(如出生证等);
②父母身份证信息;
③房产权证信息(房产被抵押的,可提供相关证明。外来建设者随迁子女还需提供父母在我市的《居住证》。)
3.第三类
(1)本市户籍进城务工经商人员子女;
①入学对象户籍信息,若户籍信息无法证明父(母)子(女)关系的,还需提供关系证明(如出生证等);
②父母身份证信息;
③父母一方所在单位工商营业执照相关信息,属规上企业的同时上传企业VIP卡照片;
④务工类父母一方在单位连续按月缴纳基本养老保险六个月及以上的信息。
(2)非诸暨籍外来建设者务工经商人员随迁子女
①入学对象户籍信息,若户籍信息无法证明父(母)子(女)关系的,还需提供关系证明(如出生证等);
②父母身份证信息;
③父母在我市取得的《居住证》信息;
④父母一方所在单位工商营业执照相关信息,属规上企业的同时上传企业VIP卡照片;
⑤务工类父母一方在单位连续按月缴纳基本养老保险六个月及以上的信息(或父母一方具有全日制大专以上学历的,提供学历相关信息)。
(二)组织录取
对预报名材料进行审核并按以下程序组织录取:
1.第一类入学对象按划定学区招录入学。若该类对象人数超过学校招生计划时,“住、户一致”的优先招录。若该类入学对象未按时报名,则统筹安排到暨阳街道辖区内学额未满的学校入学。
2.第二类入学对象在第一类招录完毕后有剩余学额的学校再进行招录。该类对象按取得房产权证时间先后顺序依次招录。因学额已满无法入学的该类对象调剂到暨阳街道内尚有剩余学额的学校,或回原户籍所在学校就读。
3.第三类入学对象在第二类招录完毕后还有剩余学额的学校再进行招录。
①符合条件的务工经商人员子女,按对应学区学校和务工经商年限长短、家庭监护困难程度等因素有序招录。
②对应学区学校学额已满无法招录但服从调配的对象则调剂到学额未满的学校,学额已满又不服从调配的则回原户籍所在学校就读。
4.放弃民办学校录取资格或未被民办学校录取回暨阳街道辖区公办学校就读的学生,在招录完前三类学生后统筹安排到学额未满的学校。
(三)公布录取结果
经招生工作领导小组审核后公布录取结果,各校要及时公布招生录取结果。入学对象监护人可通过“浙里办APP”查询进程,7月15日公布一、二、三类录取结果并供家长查询。第一二类于7月16日上午、第三类于7月16日下午凭户口簿到录取学校报到。7月25日公布从民办学校回公办学校就读学生录取名单,该类对象于7月26日上午凭户口簿到录取学校报到。
4、有关政策说明
(一)关于户籍、房产类入学的说明
1.户口迁入及产权证取得的截止日期为2022年6月30日(2023年开始截止日期调整为5月31日)。
2.集体户籍、挂靠户籍。依照产权房所在地对应入学或在第一、二类招录完毕后统筹安排到学额相对宽松的学校入学。
3.拆迁安置家庭子女。因城市建设等涉及住房拆迁的适龄儿童少年,可凭征收安置协议等相应依据,并参照原户籍(产权房)类入学条件在征收房屋所在区域对应的学校申请入学,也可在安置地按户籍(产权房)类条件申请入学。具体入学对象以拆迁安置时相关会议纪要为准(2022年拆迁安置家庭子女指2022年7月15日前出生的对象)。
4.关于以房产作为入学依据的说明。商铺、写字楼、仓库、车库等非住宅性房产或酒店式公寓、小产权房等,不能作为产权类入学依据。入学对象本人或父母,与他人共同拥有住宅房,且共有份额明确在50%及以上的可作为入学依据。仅以产权作为入学依据的,同一房产(含共有房产),三年内只能接收同一户家庭子女就读。
入学对象父母申请租住的政府廉租房,可作为入学依据,在对应学区学校第二类招录后再予以招录,若学额已满则统筹调配到暨阳街道辖区内尚有剩余学额的学校入学,该类对象监护人需准备家庭户口簿、父母身份证、廉租房协议等资料原件复印件。
(外)祖父(母)拥有房产,入学对象的父(母)为独生子女,且在我市暨阳、陶朱、浣东三个街道内均无房产的,可参照第三类予以入学。该类对象监护人需准备第二类新生所需资料、有效的父(母)独生子女证明和父母双方在三个街道内无房证明等资料原件复印件。
以廉租房和祖辈房产入学对象监护人在符合校园疫情防控要求前提下携带相关资料于6月17日、18日到对应小学现场预报名。
(二)关于特殊群体入学的说明
1.政策性安置对象子女。“人才绿卡”持有者子女、当年军转干部子女、烈士子女、符合条件的现役军人子女、公安英模和因公牺牲伤残警察子女、国家综合性消防救援队伍人员子女及其他符合条件的优待对象子女等政策性安置对象,由监护人携带入学对象家庭户口簿、父母身份证、“人才绿卡”等相关资料原件复印件在符合校园疫情防控要求前提下于6月17日(周六)、18日(周日)到滨江小学进行现场登记,核准后按政策予以招录。
2.港澳台同胞、侨胞子女入学。按照“欢迎就读、一视同仁、适当照顾”的原则,根据父母(或本人)在学区拥有的家庭产权房或者父母一方在学区经商务工在同类别中优先予以招录。
3.外来建设者随迁子女入学。报名入学基本条件按诸政办发〔2017〕28号(有关入学条件调整按诸政办发〔2019〕15号)和市委办〔2019〕119号文件执行。在我市缴纳灵活就业养老保险6个月及以上的视同符合我市随迁子女报名入学基本条件,根据实际统筹安排入学,原则上统筹调配到尚有剩余学额的学校。
4.残疾儿童少年入学。根据“先评估后安置”“普通学校优先”“就近方便”“应入尽入”的原则分类安置,多种方式保障其接受义务教育,实现“全覆盖、零拒绝”。适龄轻度残疾儿童少年安排至普通学校随班就读,适龄中度智障儿童少年到市特殊教育学校报名入学,适龄中度听障儿童少年到绍兴市聋哑学校报名入学,适龄中度视障儿童少年到浙江省盲人学校报名入学,对需要专人护理、不能到学校就读的重度残障儿童少年实施送教上门服务。
5.“长幼随学”对象入学。为支持国家优化生育政策,解决因孩子在不同学校就读带来的家长接送难题,在符合入学条件和学位资源允许前提下,经家长申请,同一家庭的孩子可安排在同一所公办学校就读,也可转学至有空余学位的其中一个孩子所在的公办学校。
6.超龄儿童入学。须先经学校核实未在全国中小学学籍信息管理系统中注册过学籍方可安排入学。
上述对象自愿选择民办学校报名就读的,与其他选择民办的学生同等对待。
5、附件
浙里办”网上报名流程图
2022年暨阳街道小学一年级新生招生咨询服务信息一览表
注:招生咨询服务电话统一于6月12日上午9:00开通,招生期间咨询时段为工作日上午8:30——11:00,下午2:00——4:30
2022年暨阳街道小学一年级新生招生工作日程安排

注:家长进入校园前请提前做好亮码测温、核酸检测、佩戴口罩等校园疫情防控工作。





