根据《2022年诸暨市义务教育学校招生入学工作实施方案》,结合浣东街道实际,现对2022年浣东街道辖区小学一年级新生招生工作制订以下实施办法:
1、招生对象
年满6周岁,即2016年8月31日前出生的适龄儿童。具体分三类:
第一类:具有浣东街道户籍的。
第二类:入学对象本人或父(母)在浣东街道相应学区内拥有产权房的(以取得房产证或不动产权证为准,下同)。
第三类:非浣东街道户籍,但父母在浣东街道务工经商半年及以上的,其中非诸暨籍外来建设者随迁子女按有关规定执行。
虽年满6周岁但确因身体状况需要延缓入学的,由父母或其他法定监护人向户籍所在地学区学校提出申请,并由中心学校备案。
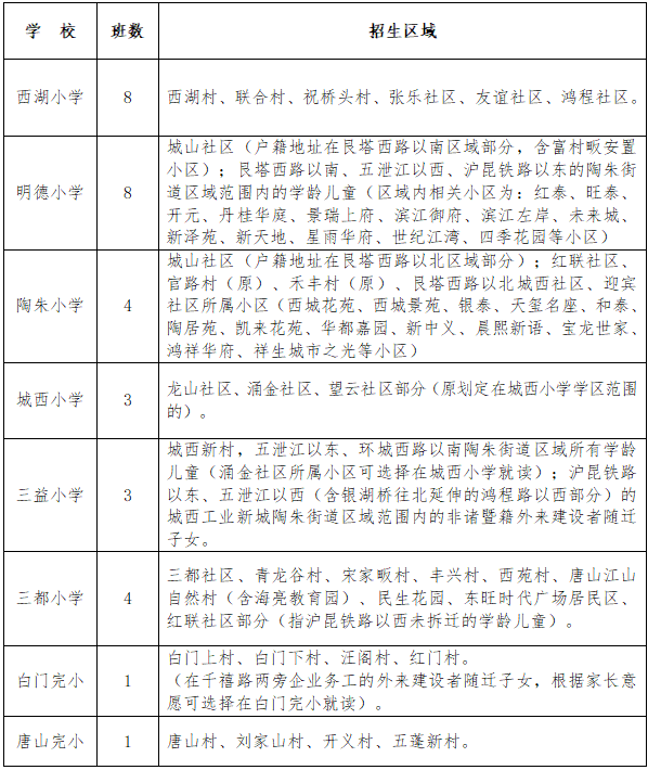
2、招生计划和学区划分
3、招生办法
实行公办民办学校网上同步招生,因此申请学校时要慎重选择公民办就读意愿。
(一)预报名登记
入学对象监护人在手机中安装“浙里办”APP,打开软件后打开软件后将左上角“站点列表”设置为“诸暨市”,搜索栏中输入“学生入学”,找到“义务教育阶段学校学生入学一件事联办”, 点击“在线办理”,选择“诸暨市”进行预报名,根据自身意愿选择就读公办或民办学校,并按选定类别完成信息填报。
网上预报名从6月12日9:00开始至6月18日18:00结束。报名类别及信息在报名截止前可以更改,报名截止后不再更改。
预报名时入学对象监护人须仔细阅读有关招生要求,按要求准确填写和拍照上传相关信息,核对无误后再行提交。对预报名中提交的信息,若发现存在信息虚假、伪造等情况的,一律取消其报名及录取资格,回原户籍所在地就读。
预报名有困难的家长可在符合校园疫情防控要求前提下于6月18日(周六)至19日(周日)两天随带相关入学材料到意向学校咨询,也可由老师帮助进行网上预报名。
各类入学对象需填写和提供的具体信息要求如下:
1.第一类
①入学对象户籍信息;
②父母身份证信息。
2.第二类
①入学对象户籍信息,若户籍信息无法反映父(母)子(女)关系的,还需提供出生证或其他关系证明;
②父母身份证信息;
③房产权证信息(其中外来建设者随迁子女还需提供父母在我市的《居住证》)。
3.第三类
(1)本市户籍进城务工经商人员子女;
①入学对象户籍信息,若户籍信息无法反映父(母)子(女)关系的,还需提供出生证或其他关系证明;
②父母身份证信息;
③父母一方所在单位工商营业执照相关信息,属规上企业的上传企业VIP卡照片;
④务工类父母一方在单位连续按月缴纳基本养老保险六个月及以上的信息。
(2)非诸暨籍外来建设者务工经商人员随迁子女
①入学对象户籍信息,若户籍信息无法反映父(母)子(女)关系的,还需提供出生证或其他关系证明;
②父母身份证信息;
③父母在我市取得的《居住证》信息;
④父母一方所在单位工商营业执照相关信息,属规上企业的上传企业VIP卡照片;
⑤父母一方在单位连续按月缴纳基本养老保险六个月及以上的信息(或父母一方具有全日制大专以上学历的,也可提供学历相关信息)。
(二)组织录取
对预报名材料进行审核并按以下程序组织录取:
1.第一类入学对象按划定学区招录入学,若该类对象人数超过学校招生计划时,“住、户一致”的优先招录。若该类入学对象未按时报名,则统筹安排到浣东街道辖区内有剩余学额的学校入学。
2.第二类入学对象在第一类招录完毕后,有剩余学额的学校再进行招录。若该类对象人数超出学校剩余学额的,则按取得房屋产权证的时间先后予以区分,时间早者优先,无法入学的对象调剂到浣东街道内尚有剩余学额的学校,或回原户籍学校就读。
3.第三类入学对象在第二类招录完毕后,还有剩余学额的学校再进行招录。
①符合条件的经商务工人员子女,依据父(母)经商或缴纳基本养老保险时间长短、家庭监护困难程度等因素有序招录。
②对应学区学校学额已满无法招录但服从调配的对象则调剂到学额相对宽裕的学校,不服从调配的和辖区内学额已满无法入学的则回原户籍所在学校就读。
4.放弃民办学校录取资格或未被民办学校录取回浣东街道辖区公办学校就读的学生,在招录完前三类学生后统筹安排到学额未满的学校。
(三)公布录取结果
经招生工作领导小组审核后公布录取结果,各校在校务公开栏公开录取名单。家长可通过“浙里办APP”查询进程和录取结果,7月15日前公布一、二、三类录取名单,第一二类于7月16日上午、第三类于7月16日下午凭户口簿到录取学校报到。7月25日前公布从民办学校回公办学校就读学生录取名单,26日到录取学校报到。
4、有关政策说明
(一)关于户籍、房产类入学的说明
1.户口迁入及产权证取得的截止日期为2022年6月30日(2023年开始截止日期调整为5月31日)。
2.集体户籍、挂靠户籍入学。考虑到政策的延续,2012年6月21日前已登记的集体、挂靠户籍入学对象视作第一类;2012年6月21日以后登记的,统筹安排到学额相对宽松的学校。
3.拆迁安置家庭子女入学。因城市建设等涉及住房拆迁的适龄儿童少年,在拆迁期间,向学校提供拆迁的相关依据可按原户籍(产权房)所在地或安置地入学;在拆迁定居后,按划定的学区入学。具体入学对象以拆迁安置时相关会议纪要为准(2022年拆迁安置家庭子女指2022年7月15日前出生的对象)。
4.关于以房产作为入学依据的说明。非住宅性房产或者小产权房等,不能作为产权类入学依据。入学对象本人或父母,与他人共同拥有住宅房,且共有份额明确在50%及以上的,相应房产可作为入学依据。仅以产权房作为入学依据的,同一房产(含共有房产),三年内只能接收同一户家庭子女就读。
(外)祖父(母)拥有房产,入学对象的父(母)为独生子女,且在我市暨阳、陶朱、浣东三个街道内均无房产的,可参照第三类予以入学。该类对象监护人可携带材料原件和复印件(第二类新生需准备的资料、有效的父<母>独生子女证明和父母双方在我市三个街道内无房证明)于6月18日、19日到对应小学现场预报名。
(二)关于特殊群体入学的说明
1.政策性安置对象子女入学。“人才绿卡”持有者子女、当年军转干部子女、烈士子女、符合条件的现役军人子女、公安英模和因公牺牲伤残警察子女、国家综合性消防救援队伍人员子女及其他符合条件的优待对象子女等政策性安置对象,由监护人携带入学对象家庭户口簿、“人才绿卡”证或军官证等资料于6月18日(周六)、19日(周日)到浣东街道中心学校进行现场预报名,核准后按政策予以招录。
2.港澳台同胞、侨胞子女入学。按照“欢迎就读、一视同仁、适当照顾”的原则,根据父母(或本人)在学区拥有的家庭产权房或者父母一方在学区经商务工在同类别中予以招录。
3.属于租住政府廉租房的,在对应学区学校第二类招录后再予以招录,若学额已满则统筹调配到浣东街道辖区内尚有剩余学额的学校入学,该类对象监护人可携带资料(家庭户口簿、父母身份证、廉租房协议等相关资料)于6月18日、19日到对应学校现场预报名。
4.外来建设者随迁子女入学。报名入学基本条件按诸政办发〔2017〕28号(有关入学条件调整按诸政办发〔2019〕15号)和市委办〔2019〕119号文件精神执行。在我市缴纳灵活就业养老保险6个月及以上的视同符合我市随迁子女报名入学基本条件,根据实际统筹安排入学。
5.残疾儿童少年入学。根据“先评估后安置”“普通学校优先”“就近方便”“应入尽入”分类安置原则,多种方式保障其接受义务教育。适龄轻度残疾儿童少年安排至普通学校随班就读,适龄中度智障儿童少年到市特殊教育学校报名入学,适龄中度听障儿童少年到绍兴市聋哑学校报名入学,适龄中度视障儿童少年到浙江省盲人学校报名入学,对需要专人护理、不能到学校就读的重度残障儿童少年实施送教上门服务。
6.申请“长幼随学”对象入学。为支持国家优化生育政策,解决因孩子在不同学校就读带来的家长接送难题,在符合入学条件和学位资源允许前提下,经家长申请,同一家庭的孩子可安排在同一所公办学校就读,也可转学至有空余学位的其中一个孩子所在的公办学校。
7.超过正常入学年龄的学生。须先经所在学校核实未在全国学籍系统中注册过学籍,方可安排入学。
上述对象自愿选择民办学校报名就读的,与其他选择民办的学生同等对待。
附件
“浙里办”网上报名流程图
2022年浣东街道小学一年级新生招生咨询服务信息一览表
注:招生咨询服务电话统一于6月12日上午9:00开通,招生期间咨询时段为工作日上午8:30——11:00,下午2:00——4:30
2022年浣东街道小学一年级新生招生工作日程安排






