招生对象
1.小学招生对象:金东区户籍和符合招生条件的金东区域内居住的外来务工人员子女,即2014年9月1日至2015年8月31日间出生,年满6周岁的儿童(包括残疾儿童);确因身体状况需要延缓入学的,其父母或者其他法定监护人应当提出申请,报区教育体育局核准。
2.初中招生对象:2021年小学毕业的具有金东区户籍和符合招生条件的金东区域内居住的外来务工人员子女。
学区、服务区、定向招生区域划分乡镇学区
(1)乡镇学校学区按相应乡镇区域;乡镇的分片学区由各乡镇根据学校布局情况和相对就近入学原则自行确定。
(2)金义快速通道以南、通港街以西、浙赣铁路以北区域的原孝顺小学、傅村小学、鞋塘小学的学区为金义中心小学学区。
街道学区
多湖街道:小学学区以环城东路为界,环城东路以东(包括上古井和十二里)为曙光小学学区,环城东路以西为光南小学和东湄小学学区。光南中学学区为多湖街道区域。
东孝街道:小学学区以康济北街为界,康济北街以西为实验小学学区,康济北街以东为实验二小学区。实验中学学区为东孝街道区域。
教学服务区
实验中学教学服务区:江东镇中心小学片区和曹塘澧公路以西的含香片区;
光南中学教学服务区:江东镇实验小学片区和岭下镇区域;
澧浦初中教学服务区:曹塘澧公路以东的含香片区。
金华外国语学校金东初中定向招生条件
父母在金东新城以下范围内有自住房产:
(1)“金东区曙光小学学区”范围内有自住房产。
(2)环城南路以北的“金东区光南小学学区”范围内有自住房产。
(3)二环东路以西的东孝街道范围内有自住房产。
其中商品房产权为70年,并在2020年8月31日前取得房产证;自住房产无房产证的按户籍认定(集体户、投靠户、挂靠户除外),广润翰城房产按相关协议执行。
学区预告及增设服务区预告
金义二小2022学年开始招生,东华街和甬金高速公路以西、杭金衢高速公路以南的傅村镇行政区域,法华街以东、君华路以北的区域以及傅村镇七星村的寿昌市自然村、蒋村自然村、上沈自然村、何田干自然村、大路沈自然村设为金义二小学校学区范围。
报名办法及批次和条件
报名办法
1.按照“最多跑一次”改革要求,今年开始我区义务教育阶段学校入学招生全面实行无纸化网上报名,招生入学信息登记、报名、录取、公布结果等整个流程均在全区统一的招生管理系统进行。民办学校不得另行组织招生报名,不得自行通过网上预约、信息登记等形式提前进行预报名。
2.符合入学及报名条件的适龄儿童少年,在家长的指导下报读义务教育学校,自愿选择公办学校或民办学校,不能兼报。选择民办义务教育学校的,每个报名阶段限报1所。报名时均应由其父母(或其他法定监护人)在规定时间登陆招生管理系统,登记入学信息。不符合入学及报名条件的平台不予登记。
3.每个家长只能选择一所符合报名条件的学校,输入相关信息,提交审核。未能在规定时间内进行报名的,视作未报名处理。
4.网上报名
(1)手机端“浙里办”APP报名
(2)浙江政务服务网电脑端http://www.zjzwfw.gov.cn/
公办学校录取批次
申请在金东区公办学校就读的适龄儿童、少年,按下列顺序逐批录取,招满为止。
1.有房有户。适龄儿童、少年户口与父母(法定监护人)的完全产权住房一致的原则确定学区(房户截止时间均到2021年4月30日止)。
2.有户无房。适龄儿童、少年出生户籍登记随父母(法定监护人)一方在祖父母(外祖父母)处,且在市区范围内无私有住房,按户口所在地确定学区。集体户或户籍中途挂靠的除外。
3.有房无户。适龄儿童、少年的父母(法定监护人)有完全产权住房,但户籍未迁入的,按房产登记时间顺序依次录取,额满为止。
4.集体户、投靠户和挂靠户。适龄儿童、少年及父母(法定监护人)户籍在集体户或迁移投靠到直系亲属名下及挂靠在非直系亲属名下的,且在市区范围无私有住房。
5.无房无户。适龄儿童、少年及父母(法定监护人)持有金华市公安机关签发的有效《浙江省居住证》或父母一方参加市区职工社会保险满12个月的。
6.从2021年1月1日起新购买的私有住房,三年内只接受一户家庭适龄子女入学报名。
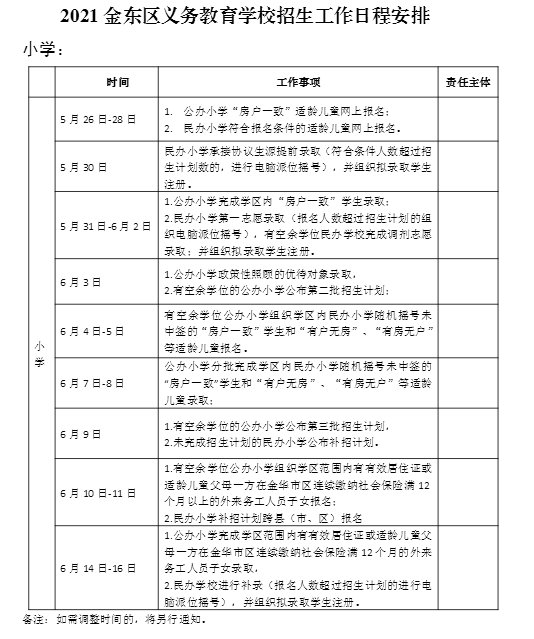
(三)报名及录取时间安排

学校录取办法
1.对于未能进入申请学校,在区属学校还有空余学额的前提下,符合规定的适龄儿童、少年,由区教育体育局根据批次统筹安排到区域内相对就近,有空余学额的学校。
2.民办学校报名人数未超过核定的招生计划数的,一次性全部录取。报名人数超过民办学校招生计划数的,实行电脑随机派位录取。实行电脑随机派位录取的民办学校,招生平台核验通过的报名人员全部参加电脑随机派位录取。电脑随机派位录取由公证机构全程参加,具体操作程序由区教育体育局制定。补招报名人数超过招生计划数的,也须实行电脑随机派位方式录取。
3.民办九年一贯制学校的学生可以直升。其小学报名人数少于初中招生计划数的,一次性全部录取,剩余学额面向辖地统一招录;其小学报名人数多于初中招生计划数的,也须实行电脑随机派位方式录取。参加直升报名的小学生毕业生在该校就读年限不得少于3年。
4.金华外国语学校金东初中按原有协议、约定承接金东新城区内的140名生源,相关生源按协议约定录取,不得选择生源。
5.民办学校的录取结果要及时公布,家长需要在规定时间内在网上报名系统进行确认,并按要求到拟录取学校进行注册。逾期未注册的学生,视为放弃录取资格。任何民办义务教育学校不得拒绝接收经电脑派位确定录取资格且在教育行政部门规定时间内报到注册的学生。
6.在民办学校已报名但未录取的儿童少年,根据本人意愿可以继续参加未招满的民办学校报名,也可以进入公办学校报名。民办学校补报人数超过补招计划数的,也须实行电脑随机派位方式录取;在公办学校报名后根据公办学校已招生录取的实际情况统筹安排。
7.普通义务教育学校不招收各类特长生,区少体校招生方案须报区教育体育局核定同意后方可实施,可进行体育术科测试,但不得组织文化科目考试。
有关适龄儿童少年入学
1.烈士子女、符合条件的现役军人子女、公安英模和因公牺牲伤残警察子女及其他各类优抚对象子女入学,按《金华市教育局 金华军分区政治工作处 金华市双拥领导小组办公室关于贯彻落实〈军人子女教育优待办法〉的实施意见》(金市教基〔2019〕25号)等教育优待政策予以落实。国家综合性消防救援队伍人员子女按照《浙江省应急管理厅浙江省教育厅转发应急管理部教育部关于做好国家综合性消防救援队伍人员及其子女教育优待工作的通知》(浙应急人事〔2019〕37号)妥善安排。
2.港澳同胞、台湾同胞、华侨华人子女入学,按《浙江省教育厅 浙江省人民政府侨务办公室关于进一步做好华侨华人子女回国就读中小学和幼儿园工作的若干意见》(浙教基〔2010〕150号)、《浙江省教育厅 浙江省人民政府台湾事务办公室关于进一步做好台胞子女就读中小学和幼儿园工作的若干意见》(浙教基〔2011〕35号)等政策,享受与本地户籍适龄儿童的同等待遇,在监护人户籍所在地和实际居住地学校就近入学。
3.人才子女入学,按《浙江省人民政府办公厅关于进一步支持山海协作 “飞地”高质量建设与发展的实施意见》(浙政办发〔2021〕5号)《中共金华市委人才工作领导小组办公室等6部门关于印发〈“智选金华”优秀高校毕业生聚集工程实施细则(试行)〉的通知》(金人社发〔2018〕98号)等政策予以落实;其他人才子女及政策生入学,由各县(市、区)党委、政府根据实际,制定具体政策予以落实。
4.特殊儿童少年入学。适龄的视障儿童到省盲人学校报名入学(招生联系电话:0571-63461643),适龄的听障、智障儿童到金华市特殊教育学校报名入学(招生联系电话:0579-89139502),属轻度残疾的儿童、少年到学区学校随班就读。适龄的重度残障儿童、少年由所在学区学校送教上门。
5.外来务工人员随迁子女入学。完善以居住证为主要依据的随迁子女义务教育入学制度,依法保障持有我市公安机关签发的居住证随迁子女入学同城化待遇,不断提高随迁子女在公办学校就读比例。继续实施随迁子女积分量化入学制度,持续常态化开展“控辍保学”工作,杜绝父母或者其他法定监护人无正当理由未送适龄儿童少年入学接受义务教育而造成辍学,严厉查处以“国学班”“读经班”“私塾”等替代义务教育的非法办学行为。
6.其他人才子女及政策生入学按《金东区人才子女入学实施办法》实施。
#各校招生咨询电话
区教育体育局咨询电话:0579-82176693
重要提醒:
1.家长网上报名不成功的,请及时拨打学校报名电话或到学校现场报名,以免错过报名时间。
2.各类人才子女入学申请时间为2021年5月20日—5月26日,请关注时间,不要错过。





