招生对象
1.小学招生对象:金东区户籍和符合招生条件的金东区域内居住的外来务工人员子女,即2014年9月1日至2015年8月31日间出生,年满6周岁的儿童(包括残疾儿童);确因身体状况需要延缓入学的,其父母或者其他法定监护人应当提出申请,报区教育体育局核准。
2.初中招生对象:2021年小学毕业的具有金东区户籍和符合招生条件的金东区域内居住的外来务工人员子女。
学区、服务区、定向招生区域划分乡镇学区
(1)乡镇学校学区按相应乡镇区域;乡镇的分片学区由各乡镇根据学校布局情况和相对就近入学原则自行确定。
(2)金义快速通道以南、通港街以西、浙赣铁路以北区域的原孝顺小学、傅村小学、鞋塘小学的学区为金义中心小学学区。
街道学区
多湖街道:小学学区以环城东路为界,环城东路以东(包括上古井和十二里)为曙光小学学区,环城东路以西为光南小学和东湄小学学区。光南中学学区为多湖街道区域。
东孝街道:小学学区以康济北街为界,康济北街以西为实验小学学区,康济北街以东为实验二小学区。实验中学学区为东孝街道区域。
教学服务区
实验中学教学服务区:江东镇中心小学片区和曹塘澧公路以西的含香片区;
光南中学教学服务区:江东镇实验小学片区和岭下镇区域;
澧浦初中教学服务区:曹塘澧公路以东的含香片区。
金华外国语学校金东初中定向招生条件
父母在金东新城以下范围内有自住房产:
(1)“金东区曙光小学学区”范围内有自住房产。
(2)环城南路以北的“金东区光南小学学区”范围内有自住房产。
(3)二环东路以西的东孝街道范围内有自住房产。
其中商品房产权为70年,并在2020年8月31日前取得房产证;自住房产无房产证的按户籍认定(集体户、投靠户、挂靠户除外),广润翰城房产按相关协议执行。
学区预告及增设服务区预告
金义二小2022学年开始招生,东华街和甬金高速公路以西、杭金衢高速公路以南的傅村镇行政区域,法华街以东、君华路以北的区域以及傅村镇七星村的寿昌市自然村、蒋村自然村、上沈自然村、何田干自然村、大路沈自然村设为金义二小学校学区范围。
报名办法及批次和条件
报名办法
1.按照“最多跑一次”改革要求,今年开始我区义务教育阶段学校入学招生全面实行无纸化网上报名,招生入学信息登记、报名、录取、公布结果等整个流程均在全区统一的招生管理系统进行。民办学校不得另行组织招生报名,不得自行通过网上预约、信息登记等形式提前进行预报名。
2.符合入学及报名条件的适龄儿童少年,在家长的指导下报读义务教育学校,自愿选择公办学校或民办学校,不能兼报。选择民办义务教育学校的,每个报名阶段限报1所。报名时均应由其父母(或其他法定监护人)在规定时间登陆招生管理系统,登记入学信息。不符合入学及报名条件的平台不予登记。
3.每个家长只能选择一所符合报名条件的学校,输入相关信息,提交审核。未能在规定时间内进行报名的,视作未报名处理。
4.网上报名
(1)手机端“浙里办”APP报名
(2)浙江政务服务网电脑端http://www.zjzwfw.gov.cn/
公办学校录取批次
申请在金东区公办学校就读的适龄儿童、少年,按下列顺序逐批录取,招满为止。
1.有房有户。适龄儿童、少年户口与父母(法定监护人)的完全产权住房一致的原则确定学区(房户截止时间均到2021年4月30日止)。
2.有户无房。适龄儿童、少年出生户籍登记随父母(法定监护人)一方在祖父母(外祖父母)处,且在市区范围内无私有住房,按户口所在地确定学区。集体户或户籍中途挂靠的除外。
3.有房无户。适龄儿童、少年的父母(法定监护人)有完全产权住房,但户籍未迁入的,按房产登记时间顺序依次录取,额满为止。
4.集体户、投靠户和挂靠户。适龄儿童、少年及父母(法定监护人)户籍在集体户或迁移投靠到直系亲属名下及挂靠在非直系亲属名下的,且在市区范围无私有住房。
5.无房无户。适龄儿童、少年及父母(法定监护人)持有金华市公安机关签发的有效《浙江省居住证》或父母一方参加市区职工社会保险满12个月的。
6.从2021年1月1日起新购买的私有住房,三年内只接受一户家庭适龄子女入学报名。
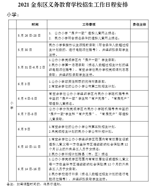
(三)报名及录取时间安排
#各校招生咨询电话
区教育体育局咨询电话:0579-82176693





