2020年全国社会工作者职业水平考试将于8月10日-19号开始报名,于10月31日-11月1日举行,考试采用网上报名、网上资格后审的方式,符合规定报考资格的人员,通过网络报名和缴费成功、网上下载打印准考证后,即可参加考试,届时报考人员登录浙江人事考试网(网址:www.zjks.com),在链接的中国人事考试网(http://www.cpta.com.cn/)上,一次性完成报名和交费流程。考试时间与科目
社工考试报名时间
2020年8月10日—19日报名
考试时间、科目
10月31日 下午2:00—4:00 社会工作法规与政策(中级)
11月1日 上午9:00—11:00 社会工作综合能力(初、中级)
下午2:00—4:00 社会工作实务(初级)
下午2:00—4:30 社会工作实务(中级)
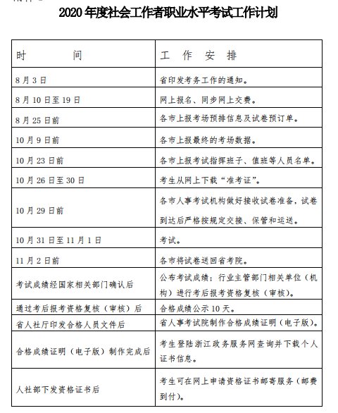
考试工作计划安排
获得资格证书的条件
► 参加助理社会工作师考试的人员,应在一个考试年度内通过全部2个科目的考试;
► 社会工作师考试成绩实行两年为一个周期的滚动管理办法 ,参加考试的人员应在连续两个考试年度内通过全部科目的考试。
报考条件
助理社会工作师:
1、取得高中或者中专学历,从事社会工作满4年;
2、取得社会工作专业大专学历,从事社会工作满2年;
3、社会工作专业本科应届毕业生;
4、取得其他专业大专学历,从事社会工作满4年;
5、取得其他专业本科及以上学历,从事社会工作满2年。
社会工作师:
1、取得高中或者中专学历,并取得助理社会工作师职业水平证书后,从事社会工作满6年;
2、取得社会工作专业大专学历,从事社会工作满4年;
3、取得社会工作专业大学本科学历,从事社会工作满3年;
4、取得社会工作专业硕士学位,从事社会工作满1年;
5、取得社会工作专业博士学位;
6、取得其他专业大专及以上学历或学位,其从事社会工作年限相应增加2年。
考试题型和相关规定
► 助理社会工作师考试的科目为《社会工作综合能力(初级)》和《社会工作实务(初级)》2科;社会工作师考试的科目为《社会工作法规与政策》、《社会工作综合能力(中级)》和《社会工作实务(中级)》3科。
► 《社会工作实务(中级)》科目试题为主观题,用黑色墨水笔在专用答题卡上作答;其余4个科目试题均为客观题,用2B铅笔在答题卡上填涂作答。草稿纸由考试部门向考生提供,考后收回。
► 考生应考时,应携带黑色墨水笔、2B铅笔、橡皮、卷(削)笔刀。另可携带无声、无收发、无编辑储存功能的钟表。严禁将手机、具有收发和存储功能的电子设备、提包和资料等物品带至座位。
► 考生必须凭准考证和有效身份证件方可入场(两证缺一不可),过期、拍照和电子证件,以及复印的身份证件不能使用。开考5分钟后禁止入场。
► 客观题每人每科60元,主观题每人每科65元,由考生在网上交费。报名人员在网上报名的同时,可通过支付宝支付的方式,直接在网上完成交费(可用一个支付宝帐号分别为多人支付)。考生的交费票据,在考试当日到考点指定教室领取或由监考人员发给。
获得资格证书的条件
► 参加助理社会工作师考试的人员,应在一个考试年度内通过全部2个科目的考试;
► 参加社会工作师考试的人员,应在连续两个考试年度内通过全部3个科目的考试,方可获得相应社会工作者职业水平证书。
“社会工作”岗位的认定
► “社会工作”岗位指需要社会工作理念、方法作为专业指导或提供直接助人服务的岗位。在社会福利、社会救助、扶贫济困、慈善事业、社区建设、婚姻家庭、精神卫生、残障康复、教育辅导、就业援助、职工帮扶、犯罪预防、禁毒戒毒、矫治帮扶、人口计生、应急处置、群众文化等领域直接提供社会工作专业服务和开展管理、研究、教学等都属于从事“社会工作”。
► 制定、实施社会政策的党政机关相关岗位、提供社会管理和公共服务的党政机关、人民团体、企事业单位、社会组织相关岗位和村(居)委会成员、城乡社区工作者等都是社会工作相关岗位。其他不属于社会工作部门,但对外办事窗口、内部的人事、工会等岗位是社会工作相关岗位;医院中提供患者支持、康复适应、志愿者管理和处理医患关系的岗位是社会工作岗位。
注意事项
1、专业工作年限计算。报考条件中涉及专业工作时间期限的,均计算到报考当年年底。
2、因有专业技术人员资格考试违纪违规行为,已按有关规定处理,尚在停考期内的人员,不得报名参加该项考试。
3、网上报名时若发现报名信息有误,若在交费前,报名人员可自行修改,但报名信息必须以交费前最后一次修改的为准。若在交费后,报名信息则不能再修改,若需修改,须联系省人事考试办公室处理。
4、只进行网上信息填报但未进行网上交费,以及未打印准考证的视为自动放弃报名和考试。
5、持有中国残疾人联合会颁发的残疾人证二级低视力(或严重于二级)者可申请借助读屏软件参加考试。报名参加考试的视力障碍人员,须在考前向报考当地的人事考试机构申请使用专用考场。
6、网上报名技术咨询电话:0571-88396764、88396765。
答疑解惑
1.非首次报考社会工作师考试人员也要注册吗?
报考人员注册是为了提高报名工作效率,提取身份证号和姓名信息,快速检索档案信息,因此不管是首次报考还是重复报考都需要先进行注册。
2.专业要求有哪些?
社会工作者考试报考社会工作专业学历工作年限与非专业的工作年限不同,那么社会工作者报考中社会工作专业学历(学位)怎么认定的呢?
毕业(学位)证书载明的“社会工作”专业名称的。
相近专业包括:社会学、心理学、社会政策、社会保障等。
社工工作岗位包括:公务员岗位系统、社会保障或社会福利类事业单位相关岗位、与社会保障或社会福利相关的群团组织和相关民间组织的相关岗位、社区居委会的工作岗位等。
3.工作年限要求是什么?
工作年限,是指报名人员取得规定学历前后工作时间的总和,其截止日期为当年年底。工作年限包括两点要求,一是工作时间满足要求,一是从事从事社会工作的时间满足要求。
4.社会工作年限可以累计相加吗?
全日制学历只能从毕业后开始计算工作年限(实习期不能计算在内); 非全日制学历,如:自考、成考、函授等,工作年限则可以累加计算!
5.审核地点?
网上报名信息填写时,审核地点选择“泰顺”
报考事项
| 级别 | 学历 | 专业 | 最晚工作时间 |
| 初级 | 高中或者中专 | 2016年 | |
| 大专 | 社会工作专业 | 2018年 | |
| 其他专业 | 2016年 | ||
| 本科 | 社会工作专业 | 应届毕业生 | |
| 其他专业 | 2018年 | ||
| 中级 | 高中或者中专 | 取得助理社会工作师职业水平证书 | 2014年 |
| 大专 | 社会工作专业 | 2016年 | |
| 其他专业 | 2014年 | ||
| 本科 | 社会工作专业 | 2017年 | |
| 其他专业 | 2015年 | ||
| 硕士 | 社会工作专业 | 2019年 | |
| 其他专业 | 2017年 | ||
| 博士 | 社会工作专业 | 应届毕业生 | |
| 其他专业 | 2018年 | ||
| 高级 | 本科及以上 | 取得社会工作师(中级)资格 | 2015年 |
考后资格审查
应试科目全部通过的考生,请务必在规定的时间内,按照民政部门要求进行报考条件审查,逾期不审的视为自动放弃考试成绩。通过考后审查的考生,在省人力社保部门下达合格人员文件后,可登陆浙江政务服务网(www.zjzwfw.gov.cn)查询并下载个人证书信息。
支持政策
泰顺县民政局为考生免费提供教材和网课
考试通过给予500-2000元的一次性奖励
报考咨询
地址:泰顺县民政局307办公室
电话:59281021





