温州市教育局印发了《温州市中小学劳动教育行动方案》(以下简称《方案》),把劳动教育贯通中小学各学段,与德育、智育、体育、美育相融合,全面构建以学校为主导、家庭为基础、社会为依托的新时代劳动教育体系,传承弘扬劳模精神、劳动精神、工匠精神和温州人精神。
一个目标锚定新时代劳动教育新要求
《方案》要求全面推进中小学劳动教育,准确把握社会主义建设者和接班人的劳动精神面貌、劳动价值取向和劳动技能水平的培养要求,全面提高学生劳动素养,使学生树立正确的劳动观念,具有必备的劳动能力,培育积极的劳动精神,养成良好的劳动习惯和品质。开足开齐劳动教育课程,每周不少于1课时,鼓励学校将劳动教育与STEAM、综合实践活动、科学、美术等课程相融合,依据校情实际探索适宜的劳动教育策略。学校每学年设立主题劳动周,创造性开展劳动节活动,为学生提供体验劳动教育的平台。积极发挥温州“百工百艺之乡”传统资源优势,以兴趣小组、社团、俱乐部等形式,广泛开展手工制作、瓯绣制作、木工制作、陶艺制作、电器维修、室内装饰等劳动实践活动,打造劳动教育温州模式。
两张清单分层分类推进劳动教育实施
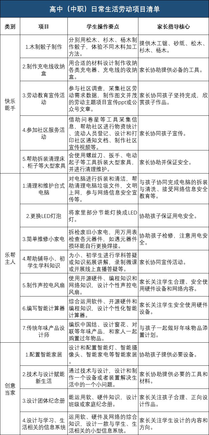
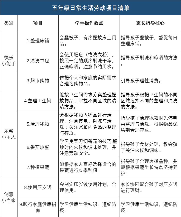
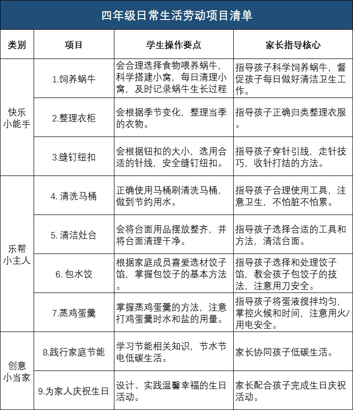
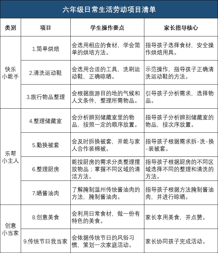
温州市率先全省制定了《中小学日常生活劳动清单》和《中小学职业体验项目清单》,针对不同学段学生的特点,分学段分年级设置劳动教育培养目标。小学低年级注重学习参与日常生活劳动,以个人生活起居为主要内容开展劳动教育,感知劳动乐趣;小学中高年级以校园劳动和家庭劳动为主要内容开展劳动教育,适当参加校内外公益劳动,初步养成热爱劳动、热爱生活的态度;初中注重增加劳动技能,以家政学习、生产劳动、服务性劳动等为主要内容,兼顾校内外劳动,开展职业启蒙教育,增强公共服务意识和担当精神。普通高中注重围绕丰富职业体验,开展服务性劳动和生产劳动,使学生熟练掌握一定劳动技能,增强职业规划意识;职业高中注重结合专业特点,开展日常生活劳动、校内外公益服务性劳动、实习实训等劳动教育,培育劳动态度、工匠精神和创新精神。序列化劳动教育任务清单既解决了学段衔接问题,同时避免了不同学段教育目标重复的情况,给学校劳动教育的实施提供了有效依据。
三方协同搭建“劳动+研学”教育共同体
《方案》要求各地各校要利用温州地方特色资源,拓宽劳动教育途径,整合家庭、学校、社会各方力量,实现家庭劳动教育日常化、学校劳动教育规范化、社会劳动教育多样化,形成协同育人新格局。家长要转变传统观念,发掘家庭育人资源,发挥家委会的优势,为学校劳动教育教学活动的顺利开展献计献策;鼓励孩子自觉参与、自己动手,随时随地、坚持不懈地进行劳动,完成日常生活劳动清单,掌握必要的家务劳动技能。学校要完善学校劳动教育方案,开好劳动教育必修课程,实施校本化劳动教育课程,注重学科劳动教育渗透,办好中小学劳动周,落实中小学校园劳动,丰富劳动教育活动形式,推进劳模工匠进校园,加强校园劳动文化建设。
建立以县(市、区)为主、政府统筹、规划配置中小学劳动教育资源的机制,拓展与产业发展相契合的劳动教育实践资源。利用现有中小学劳动实践基地、研学实践基地、实习实训基地等校外劳动教育实践场所,建立健全开放共享机制,积极构建涵盖导师引领、劳动实践、操作训练、项目推动和榜样激励的“学校+实践基地”劳动教育共同体。
温州市中小学生日常生活劳动清单
温州市中小学职业体验项目清单
来源:温州教育发布





