宁海2020年小学学区怎么划分?附划分图+划分表
小学学区划分:
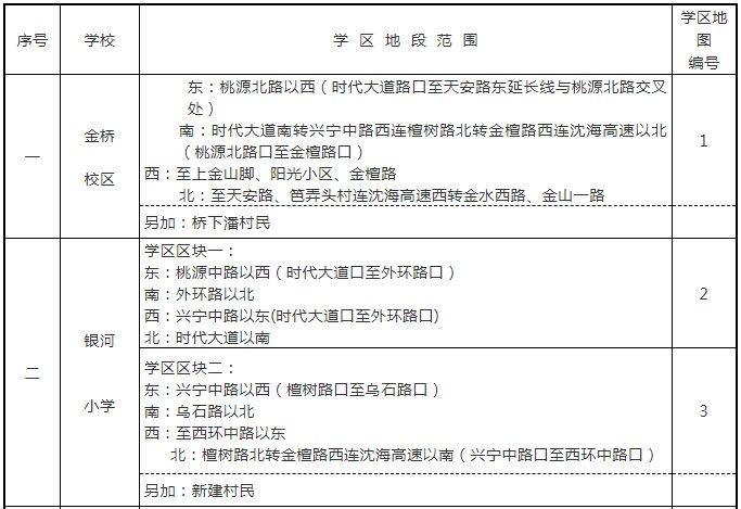
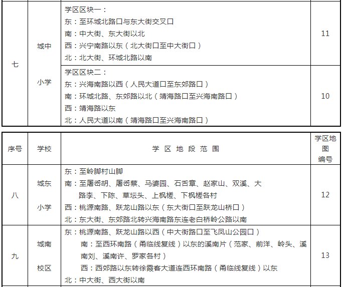
城区各公办小学学区地段范围:
备注:
1.本规定小学适用于实验校区、城南校区、城西校区、金桥校区、辛岭校区,潘天寿小学、银河小学、华山小学、城中小学、城东小学、星海小学。
2.因城中小学原地重建,小学一年级新生暂安排城西小学新校区过渡。
未尽事宜,由城区招生入学工作领导小组负责解释。
延伸阅读:
特别提示:
教育百科2022-09-09 22:08:08佚名
宁海2020年小学学区怎么划分?附划分图+划分表
小学学区划分:
城区各公办小学学区地段范围:
备注:
1.本规定小学适用于实验校区、城南校区、城西校区、金桥校区、辛岭校区,潘天寿小学、银河小学、华山小学、城中小学、城东小学、星海小学。
2.因城中小学原地重建,小学一年级新生暂安排城西小学新校区过渡。
未尽事宜,由城区招生入学工作领导小组负责解释。
延伸阅读:
特别提示: