2020年宁海初中学区划分图+划分表(宁海中学学区划分)

教育百科2022-09-09 22:07:04佚名

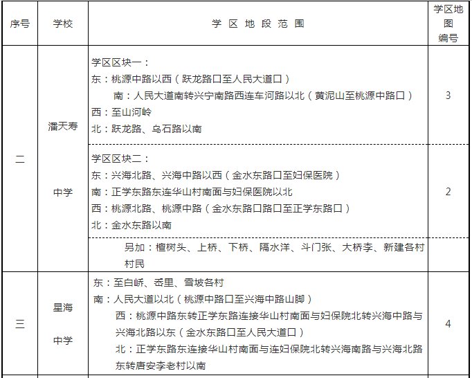
  2020年宁海初中学区划分图+划分表

  初中学区划分:

  

  城区各公办初中学区地段范围:

  

  

  

  备注:

  本规定初中适用于跃龙中学、城关中学、星海中学、潘天寿中学、桃源中学。

  未尽事宜,由城区招生入学工作领导小组负责解释。

  延伸阅读:

  

  

  特别提示:

本文标签: ,学区  ,中学  ,初中  ,宁海  ,桃源  

相关推荐

猜你喜欢

大家正在看