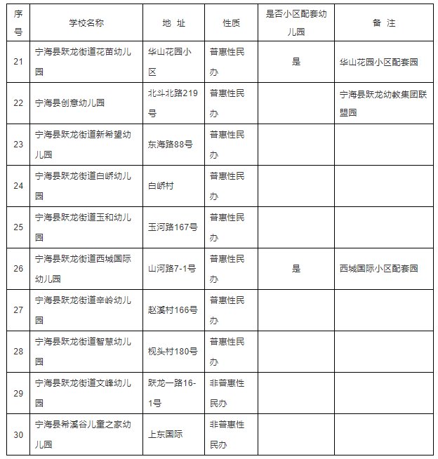
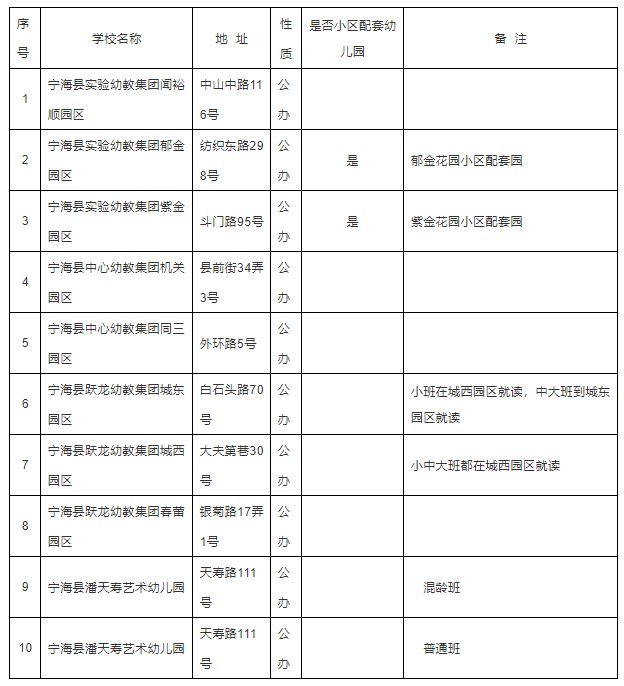
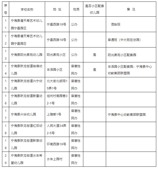
2021年宁海跃龙街道具有招生资质幼儿园名单汇总
2021年(秋季)宁海县跃龙街道具有招生资质幼儿园名单(一)
2021年(秋季)宁海县跃龙街道具有招生资质幼儿园名单(二)
2021年(秋季)宁海县跃龙街道具有招生资质幼儿园名单(三)
特殊房产规定
下列四类特殊房产,经招生办公室查验确认后,视作有效房产。
(一)集体性质住宅房产未取得房产证,提供了产权来源和近六个月水费、电费缴费发票与开户合同等材料。
(二)购买未交付使用在建商品房(住宅),提供了商品房预售合同、购房税务发票及按揭合同等相关材料。
(三)房屋被政府拆建,提供了所属地块补偿协议生效之日起五年内的拆建补偿安置协议书、房屋拆建估价报告等材料。
(四)在2014年3月10日之前,适龄儿童的父母拥有房屋共有权50%以上(含50%)的,或者在2014年3月10日至2018年4月30日之间,父母拥有房屋共有权50%以上(不含50%)的。
下列两类特殊房产不能作为入园依据:一是在2018年5月1日(含)之后幼儿父(母)拥有与他人共有的住宅房产;二是幼儿父母的商铺、商业店面、储藏室、车库、工业厂房等房产。





