2021年宁波小升初报名入口一览 2021宁波市小升初

教育百科2022-09-09 15:47:38未知

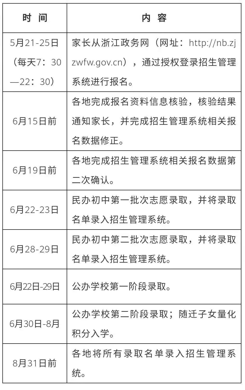
  2021年宁波小升初报名入口一览(附时间+网址)

  小升初报名时间:

  5月21号—25号,每天7:30—22:30

  报名入口:浙江政务服务网

  2021年宁波市初中招生工作时间安排表

  

本文标签: ,入口  ,宁波市  ,时间  ,小升初  ,宁波  

相关推荐

猜你喜欢

大家正在看