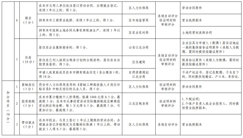
2022年宁波江北量化积分申请需要什么材料?
具体所需材料,可对应量化积分指标体系查看,不同的条件,对应的所需证明材料也不同。
宁波市江北区流动人口量化积分指标体系(2022 年)
申评对象
在本区行政区域范围内居住并持有效《浙江省居住证》的流动人口(以下简称持证人)。
持证人可自愿向居住地所在街道(镇)设立的服务窗口提出流动人口量化积分申请,并按规定提交相关证明材料。为提高申评效率,优化申评服务,持证人家庭可参考量化积分指标,就高选择一名持证人参加量化积分申评。





