2020年桐庐县城区义务教育学校招生工作方案
为继续规范做好我县义务教育学校阳光招生工作,根据《浙江省中小学生减负工作实施方案》《浙江省教育厅关于做好2020年义务教育阶段学校招生入学工作的通知》)《杭州市教育局关于做好2020年义务教育阶段学校招生入学工作的通知》)等有关规定,2020起我县义务段学校全面实行公民办同步招生。结合近年县城区义务教育学校阳光招生实施情况与今年的生源实际,特制定本招生工作方案。
招生学校
公办小学:桐庐县实验小学、圆通小学、迎春小学、春江小学(含金东校区)、学府小学、城南小学、科技城未来学校、文正小学、桐君小学(含梅蓉校区)、洋洲小学。
公办初中:桐庐县城关初级中学、三合初级中学、实验初级中学。
民办中学:桐庐县叶浅予中学。
报名条件与生源类别
(一)公办小学
凡2014年8月31日前出生且未取得义务教育学籍的适龄儿童,生源类别按如下划分:
1. 有户有房(房户一致),适龄儿童的户籍登记地址及其住宅房产(指适龄儿童本人、或其父母、或其他法定监护人拥有的独立产权的住宅现房,下同)均在某校教育服务区范围内的,则为该校的A类生源。
2. 有户无房,适龄儿童户籍登记地址在该教育服务区内,但在该教育服务区内无住宅房产的,则为B类生源。
3. 有房无户,适龄儿童在该教育服务区内有住宅房产,但户籍登记地址不在该教育服务区内的,则为C类生源。
4. 无房无户,适龄儿童户籍登记地址和法定监护人房产均不在教育服务区内,但法定监护人有一方在城区工作或经商,缴纳一年及以上职工基本养老保险(由用人单位或个体工商户缴纳),且实际居住在教育服务区内的,则为D类生源。
(二)公办初中
1.符合上述公办小学四类生源条件的,同样适用城区公办初中四类生源条件。
2.不符合上述生源条件,但在城区小学毕业的适龄儿童视作D类生源,同等生源排序靠后。
(三)叶浅予中学
具有桐庐县户籍的小学毕业生;具有桐庐县学籍且符合桐庐县公办初中招生条件的小学毕业生。
教育服务区划分
序号 | 学校名称 | 教育服务区划分 |
1 | 桐庐县实验小学 | 西南起滨江四弄——富春路——迎春路——广场路——邮电路——富春江堤 |
2 | 桐庐县圆通小学 | 东北起滨江四弄——富春路——小岭路为界西南区域 |
3 | 桐庐县迎春小学 | 西南起邮电路——广场路——迎春街——富春路——小岭路为界东北区域 |
4 | 桐庐县春江小学 | 东起迎春南路——大奇山路——云栖路——上杭路——白云源路——乔林路——富春江堤区域 |
5 | 桐庐县春江小学金东校区 | 金东村 |
6 | 桐庐县桐君小学 | 分水江以北桐君街道区块 |
7 | 桐庐县桐君小学梅蓉校区 | 梅蓉村 |
8 | 桐庐县学府小学 | 东起桑园路——白云源路——梅林路——320国道(环城南路)——迎春南路——富春江堤 |
9 | 桐庐县洋洲小学 | 西起桑园路——白云源路——梅林路——320国道(环城南路)——凤川大道至——富春江堤(含上洋洲、下洋洲、桑园村、滩头村、柴埠村等行政村) |
10 | 桐庐县城南小学 | 西起乔林路——白云源路——上杭路——云栖路——大奇山路以西区域 |
11 | 桐庐县文正小学 | 湾里村、金联村、春江村三个行政村 |
12 | 桐庐县科技城未来学校 | 西起梅林路——320国道(环城南路)——外喻村村道——江南路——南至杭新景高速(含东兴村、岩桥村、仁智村三个行政村及园林村的上喻、喻塘、鲇鱼山、朱家城、下叶、朴仁堂、外喻等7个自然村 |
13 | 桐庐县城关初级中学 | 桐君街道整个辖区 |
14 | 桐庐县三合初级中学 | 县城区范围内迎春南路以西区块 |
15 | 桐庐县实验初级中学 | 县城区范围内迎春南路以东区块 |
16 | 桐庐县叶浅予中学 | 桐庐县域 |
报名时间及录取流程
根据《杭州市教育局关于做好2020年义务教育招生入学工作的通知》规定:2020年起全市公民办义务教育学校新生实行同步招生、同步录取、同步注册学籍。具体日程安排如下:
(一)小学
1. 6月10日—16日:每日9:00-21:00全县所有适龄儿童家长登录“杭州市小学一年级入学管理系统”(网址:xxbm.hzedu.gov.cn)或浙里办APP进行入学信息登记。
2. 7月4日零点—7月5日24点:城区A类、B类、 C类、D类生源家长,登录“桐庐县城区小学一年级入学管理系统”(网址:bm.tonglu.gov.cn)进行报名信息确认(含家长预判断学校,选择调剂志愿)。
3. 7月13日:上午9点至下午5点,家长携带报名核验材料到桐庐县三合初级中学进行现场集中核验(指收到短信通知的城区生源家长,未收到通知的家长无需现场核验)。其他各乡镇街道各小学现场核验时间与城区相同。
4. 7月21日全县各小学公布录取结果。
(二)初中(含叶浅予中学)
1.5月18日—22日:每日9:00—21:00,“个别生”家长进行网上登记(网址czbm.hzedu.gov.cn/gbs)。(个别生是指具有桐庐县户籍以及在县外小学就读,要求回户籍地升学的小学毕业生;属于桐庐县或杭州市引进的F类及以上人才,在县外小学就读,要求来桐庐升学的小学毕业生。)
2. 6月4日—6月8日:每日9:00—21:00,全县所有小学应届毕业生(含审核通过的个别生)家长登录“杭州市小升初管理系统”网址:czbm.hzedu.gov.cn;账号:学生身份证号;密码:身份证号后六位;监护人手机号(与学籍管理系统监护人手机号一致)进行报名。报名时,应该在公办学校或民办学校中选择一类,具体操作按照系统提示即可。报名时间截止后,报名信息不能更改。
3. 6月10日:叶浅予中学报名信息确认(监护人到就读小学书面签字确认,小学在县外就读的“个别生”到县教育局书面签字确认)。
4. 6月15日:叶浅予中学完成招生(包括电脑派位),并公布录取结果。
5. 所有报名公办初中和未被叶浅予中学录取的学生,按如下流程操作:
7月11日—12日:城区A类、B类生源和其他乡镇街道生源到相对应的初中现场核验。
7月13日—14日:城区公办初中C类、D类生源相对应的初中现场核验。
6. 7月21日:全县各公办初中公布录取结果。
录取办法
(一)叶浅予中学
网上报名后,县教育局对报名资格进行审核,若报名人数未超过其招生计划数,则所有符合条件的学生一次性全部录取。若符合条件的报名人数超过招生计划数,则通过电脑随机派位录取。
(二)公办小学、初中
1. 城区公办小学、初中按生源类别依次录取。录取过程中,若报名人数超过学校核定招生计划数,则通过排序方式统筹调剂。
各类生源排序原则:A类生源按达到房户一致时间先后排序;B类生源按户籍迁入时间先后排序;C类生源按房产登记时间先后排序;D类生源按父(母)在桐实际缴纳职工基本养老保险的时间长短排序。
2. 春江小学、学府小学C类生源超出本校招生计划数时,则启动分流程序。家长可在实验小学、圆通小学、迎春小学、科技城未来学校、文正小学、洋洲小学、桐君小学等7所小学中选择三个志愿,按志愿优先原则调剂,调剂时仍然按上述生源排序办法录取。
3. 城南小学C类生源超出本校招生计划数时,未录取的,根据就近原则调剂到文正小学。
其他规定
1. 适龄儿童、少年的户口迁入及其住宅房产登记日期均截止到2020年5月31日。
2. 按国家和省有关招生政策规定需要照顾的烈军属子女,公安烈士、公安英模和因公牺牲、一级至四级伤残、二等功及以上公安民警子女,援鄂医务人员适龄子女可选择到县内任一公办学校就读,家长(监护人)携相关凭证到桐庐县教育局教育科报名。
3. 根据《桐庐县优化高层次人才生活服务实施办法(试行)》和县委《春风十二条》有关规定,结合我县学生入学形势,2020年凡符合重点企业高管、关键人才、E类及以上人才的适龄子女,可在学校限定名额内自由选择入学;凡符合F类人才的适龄子女,可根据其居住地情况,安排到公办义务教育学校就读。人才类别界定等相关工作由县人才办负责。
4.小学班额控制在45人以内,初中班额控制在50人以内,科技城未来学校、文正小学实行小班化教育。
5. 户籍登记地址在桐君街道梅蓉、阆苑、麻蓬、濮家庄及坞泥口自然村的桐君小学(含梅蓉校区)毕业生因住宿需要,家长可自愿选择实验初中或三合初中报名。
6. 城区公办小学、初中各类生源须在规定时间内及时完成网上报名,逾期不受理零星报名,实行线下集中补报。补报时间为8月 6日9:00—17:00,地点在教育局会议室。补报的学生如果所在学区学校招生班额已满,招生组将根据城区各学校招生情况进行统筹调剂。
7. 家长到学校进行现场核验时,如发现网上报名信息与现场核验材料不符,则以真实材料为准。
8.招生咨询电话
实验小学58501976
圆通小学58509689
迎春小学58509107
春江小学(含金东校区)58505759
学府小学58501011
城南小学58509176
洋洲小学58502093
桐君小学(含梅蓉校区)58507752
文正小学58568658
科技城未来学校56981919
城关初中 58507718
实验初中58505096
三合初中58505252
叶浅予中学58587078
9.县教育局设立违规招生举报投诉电话64218517,受理、查处有关违规招生的举报和投诉。
10.本招生方案的解释权归县教育局,本方案规定外的特殊情况,由县教育局负责处理。联系电话:64218517。
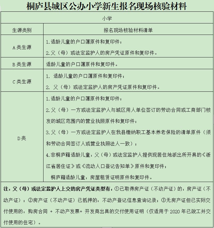
桐庐县城区公办小学新生报名现场核验材料
桐庐县城区公办初中新生报名现场核验材料





