盐城教资考试笔试报名(2022):
一、报名时间
1、网上报名:1月14日-16日,16日截止到16:00。
2、网上审核:1月16日-17日,17日截止到16:00。
3、网上缴费:审核通过即可缴费,时间截止到1月18日24:00,逾期不能缴费。考生缴费完成的状态,以报名系统反馈为准,请考生在缴费截止前关注确认。如缴费失败,后期系统会自动退费。
注:根据苏价费函〔2014〕25号文件精神,江苏省中小学教师资格考试笔试收费标准为每人每科52元。
4、请考生严格遵照各时间节点进行报名,逾期报名无效。
二、报名须知
1、考生通过官网(点击进入)进行网上报名,所有考生报名前均需注册,考生注册须填写真实姓名、证件类型及证件号码,注册信息必须与证件信息一致。
2、本次报名江苏省全部实行网上审核。审核结果以报名系统反馈为准,为更好的为考生服务,具体审核意见还将以电子邮件的形式通知考生,请留意报名时所留电子邮箱。报名人数较多时,审核状态可能会一直显示“待审核”,请考生耐心等待。
3、考生本人对报考信息真实性、准确性、有效性负责。如因不符合报考条件、填写信息错误等原因造成面试、认定等后续环节不能完成,后果由考生承担。考生报名各项信息,一经审核通过,均不能更改。
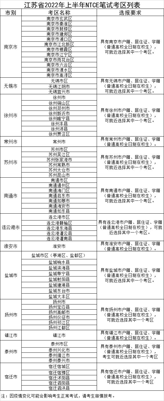
4、所有考生(含在我省学习、工作和生活的港澳台居民)报名的考区应选择以下三项之一:①户籍所在设区市考区②居住证所在设区市考区(报名时须持有在有效期内的居住证)③学籍所在设区市考区(仅限普通高等学校全日制在读学生)。考试地点以准考证上通知为准,具体考区列表及选报要求见下表。






