2021年连云港中考化学试卷及答案汇总如下:
第一部分:连云港2021年中考化学试卷
第二部分:连云港2021中考化学答案
说明:化学和物理是在同一张试卷,所以化学试题标号是从24开始的。
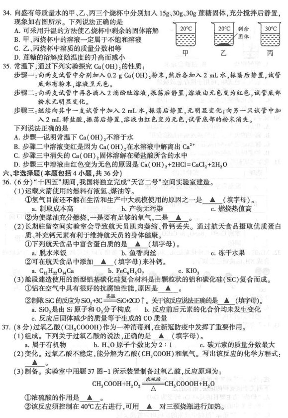
小贴士:各位中考小伙伴们一定要认真核对答案,再和自己中考答题卡上的答案做一个详细对比,认真做好中考估分的工作。中考估分是否接近我们中考生自己真实的分数对于各位中考生填报志愿和最终录取学校来说至关重要,各位中考小伙伴们要诚实对待自己喔!最后祝愿大家都能取得自己满意的成绩!





